第二章.企业文化建设
本章探讨的企业文化,已然是一个被广泛热议的话题。在网上搜索“企业文化”,可得到数以万计的查询结果,无数文章汇集了对其深入研究的结果。基于此,我在这一章中,并非重复涉足他人深耕过的领域,而是将注意力聚焦于中小民营企业如何更简捷地建设自身企业文化这一工作。毕竟,企业文化对于中小民营企业的可持续发展至关重要,这样做更具实用价值。
一、问题现象
我在为中小民营企业做系统化管理提升或企业文化建设咨询辅导中发现,无论是已经有企业文化理念,需要优化升级的企业,还是没有企业文化理念,需要重新提炼的企业;无论是成立超过 30 年的老牌企业,还是成立 3 ~ 5 年的新企业,在企业文化建设方面均存在各类问题。以下是我们在为企业做组织诊断和企业文化调研过程中发现的一系列问题和现象,并对其进行了归纳总结。
(如未特殊说明,后文化理念均指企业文化的理念。)
(一)有文化理念的情况
(1) 文化理念缺乏系统性:文化理念的要素提炼不完整,还不能被称为文化理念体系。
(2) 文化理念缺乏逻辑性:有的企业提炼的文化理念涵盖了使命、愿景、价值观、核心价值观、企业精神、企业宗旨、企业作风、企业哲学、员工誓
言、企业之歌等部分要素。然而,在呈现和介绍文化理念的时候,它们并没有遵循内在的逻辑。
(3) 文化理念缺少群众基础:大部分中小民营企业在提炼文化理念时没有让广大员工参与,有的是请咨询公司帮助提炼的,有的是请大学老师帮忙提炼的,有的是请广告公司设计制作的,有的是老板参观其他企业文化之后东拼西凑的,还有的是由人力资源部独自编写的,等等。
(4) 文化理念没有解析:对于如何践行使命、怎样达成愿景、价值观的定义、价值观的要求,以及经营理念和管理理念如何在业务流程和管理制度中体现等问题,均未阐释清楚。正因如此,大部分员工并不理解这些文化理念。
(5) 文化理念缺少培训:绝大部分的中小民营企业,只是将文化理念展示在墙上或印刷成小册子发给员工,但是在员工入职培训时,并没有对其做具体的企业文化专题培训。例如,我们在做文化调研和访谈时,发现大部分员工都不记得企业的文化理念,有的企业虽然举办了企业文化发布会,但是发布会结束之后,便无人再提起相关内容。
(6) 文化理念没有落地:大部分企业的文化理念和日常管理是脱节的,没有真正把文化理念融入企业的业务流程和管理制度之中。基本上,企业都未对价值观进行考核,在员工奖罚制度、年度先进评选、文化活动等方面,也很少与文化理念建立关联。
(7) 文化建设活动不能坚持开展:许多企业的行政人事部每年都会组织几次文化活动,但是这些文化活动一般很难做到年年持续开展,并且活动主题也缺乏精心策划。加之行政人事部经理岗位人员更迭频繁,新人上任便采用全新做法,使得文化活动缺乏连贯性与延续性。
(8) 文化理念没有及时更新:有的企业文化理念会经常变,基本上都是企业老板提出的,或者因行政人事部领导更换而进行更新。然而,员工对于文化理念变更的缘由并不明晰。这就导致企业内部出现多个版本的文化理念,员工难以分辨哪个才是最新、最权威的版本。
(二)认知上的误区
(1) 将企业文化等同于文体活动:有些中小民营企业错误地将企业文化建设等同于举办各种文体娱乐活动,认为这些活动就是企业文化。
(2) 将企业文化等同于口号和标语:有些企业把名言警句、口号或一些哲
29
理当作企业文化的核心,认为只要员工能够背诵这些文化理念的文字或口号,就有了自己的企业文化。
(3) 将企业文化等同于对外形象宣传:有的企业认为企业文化就是用来对外进行宣传提升企业形象用的,从而忽视了企业文化的内部建设。
(4) 认为企业文化太抽象了,无法落地:一些中小民营企业可能没有充分认识到企业文化对于企业发展的重要性,认为它不如产品销售或利润增长那么实际有用,所以也就不想在企业文化建设中投入太多的时间和精力。
(5) 认为企业文化是老板的事情,老板定就可以了:相当一部分员工,甚至包括管理层,都认为企业文化只需由老板一人制定,其他人无须参与。
(6) 认为企业文化就是做好员工关怀工作:有的企业认为只要做好员工的人文关怀和思想工作,让员工有家的感觉,就能形成良好的企业文化。
(7) 认为企业文化可以一劳永逸:有的企业开始很重视企业文化建设工作,觉得构建起文化理念体系以后就无须操心了,所以就不再对企业文化进行创新与变革。
(三)不和谐的文化氛围
(1) 工作沟通不畅:因为缺少有效的沟通渠道、信息不透明等管理问题,导致企业内部工作沟通很不顺畅,包括不同部门之间、管理层与员工之间都缺乏有效的交流与合作,甚至出现频繁的内部冲突,经常消耗企业资源、影响管理层决策、降低工作质量,进而影响企业的整体运行效率。
(2) 工作环境压抑:大部分员工感觉到紧张、压抑、工作压力大,工作与生活不平衡,从而影响员工的身心健康和企业的工作氛围。
(3) 工作态度消极:受到企业文化氛围的影响,部分员工表现出消极的工作态度,如抱怨、推诿或缺乏工作热情等。这种消极态度会影响整个团队的士气和工作效率。
(4) 领导太过强势:企业领导者缺乏对企业文化的深刻理解,且没有正确的价值观作引导,往往会在管理上较为强势,呈现出权力高度集中、管理决策独断、武断的状态。这种状态不仅会对管理层产生不良影响,还会波及整个员工队伍,最终导致企业文化氛围恶化。
(5) 缺乏创新精神:由于资源有限或管理理念的滞后,中小民营企业往往缺乏创新的文化氛围,造成员工不敢冒险,不敢尝试新事物或提出创新性的想法,最终导致企业的产品或服务缺乏竞争力。
30
(6) 员工流失严重:一些中小民营企业注重短期利益,而忽视长期发展,在企业文化建设方面缺乏前瞻性和持续性,导致在员工培训、成长发展、晋升机制等方面投入不足,从而影响员工的工作积极性和职业成就感。大部分员工缺乏归属感和忠诚度,致使企业在人才留存方面困难重重,团队稳定性也较差。
(7) 裙带关系复杂:中小民营企业的亲属关联现象较为普遍,产生的问题明显且复杂,因为在管理上的不透明和个人的特殊身份,经常会出现猜疑和不信任的现象,从而降低员工的工作积极性和参与度。
(四)员工访谈的问题摘录
以下是我在员工访谈过程中的问题摘录,从多个角度反映了员工对企业文化的看法,在一定程度上体现了他们的心声。
● “老板挺重视企业文化的,但其他的管理层并不重视。”
● “记不住企业文化,没什么感觉 !”
● “企业文化变了七八次了,新人基本上不知道有‘企业文化手册’。”
● “当时企业公布文化理念的时候,也没有对价值观做解释,我认为关于价值观的解释应该让我们参与。”
● “企业文化方面,我认为目的和意义是清楚的,主要是没有落地,我们不知道实施落地的方法。”
● “我认为我们的企业文化建设就是个摆设,就拿我们企业的两个工厂来说,在管理上就像两家不同的企业。”
● “人事部培训过一次文化手册上的内容,但是具体讲的什么我忘了!”
● “我们企业几乎没有什么优良传统,就举办过几次生日会。”
● “我们科室这边还好,车间那边感觉很乱。”
● “我不知道有文化理念,但是新来的人资经理组织过一些活动。”
● “我没有参加过文化培训,也不知道使命、愿景、价值观是什么,虽然企业曾搞过一些活动,但也不系统。”
● “我们已经多年没有开展企业文化建设的相关工作了,四年来没有组织过任何集体活动,近三年也没有年终分岁酒了。”
● “我感觉工作氛围变差了,布置工作都是以发通知命令的方式进行,缺少了尊重。”
● “现在的工作氛围比较压抑,而且频繁更换经理,经常是刚磨合好就又换人了。”
31
● “各部门的执行力很弱,办事情要靠人情关系,扯皮推脱的现象很多。”
二、原因分析
对于中小民营企业,尤其是生产制造型企业而言,其企业文化建设工作中之所以存在上述问题和不良现象,总体来看是由客观、主观及根本原因造成的。
(一)客观方面的原因
1. 企业处于快速发展阶段
大部分中小民营企业正处于快速发展的上升阶段,存在内部管理基础较弱,业务流程和管理制度尚未健全,外部生存环境变化较快,市场竞争压力较大等客观条件。为了生存和发展,这些企业不得不更注重短期的业务增长,而忽视了企业文化的建设。它们既没有将企业文化建设当作重点工作来抓,也没有制定企业文化建设的方向和目标。
2. 员工队伍综合素质不高
在一些制造低端产品(如螺丝、塑料配件等)的生产制造企业中,员工的教育背景和文化水平普遍较低,员工们对企业文化的理解和接受程度有限,导致企业文化在实际操作中很难统一,这也是企业文化在推广和执行中面临的客观困难。
3. 企业可投入的资源不足
由于中小民营企业规模相对较小,受人力、物力和财力等资源条件的限制,难以像大企业那样在企业文化建设上投入大量资源。中小民营企业需要把钱花在刀刃上,对企业文化建设缺乏耐心和毅力,往往更注重当下的生产和销售问题,而企业文化建设则被视为次要的任务。
32
(二)主观方面的原因
1. 领导层重视不够
中小民营企业在快速成长的过程中,经常将主要精力集中在业务扩展和市场占有上,而对内部管理细节和企业文化建设的关注度不足。这种现象尤其在低端产品制造业中更为普遍,其中一些企业领导可能认为企业文化是虚无缥缈的,相较于生产需求和成本效益,其重要性并不突出。因此,他们往往倾向于关注那些能够迅速体现业绩的指标,如生产效率、质量控制及短期成本节约等。
这种短视的策略导致了企业对文化建设的投入不足。企业文化的核心在于塑造一种贯穿整个组织的共享价值观和行为标准,它对于激发员工的潜能、增强团队的凝聚力和提升组织的整体效能至关重要。一个强大且成熟的企业文化可以成为企业在市场竞争中的一种独特优势,有助于吸引人才、提高员工满意度和忠诚度,从而促进企业的长期可持续发展。
2. 管理层意识不足
部分管理层因为缺乏对企业文化的理解,忽视企业文化建设的重要性,缺乏企业文化建设的策略和方法,并且对企业文化建设的监督和评估不足,从而导致企业文化建设的效果不理想。
缺乏对企业文化的理解:这主要表现在对企业文化的内涵、作用和建设方法等方面的认识不清晰或理解不深入。
忽视企业文化建设的重要性:这主要体现在日常管理和决策中,很少考虑企业文化的影响,或者认为企业文化建设是次要的,不如业务发展和利润增长等重要。
缺乏企业文化建设的策略和方法:即使认识到企业文化的重要性,也可能不知道如何去构建和传播企业文化,或者没有将企业文化建设纳入长期的管理规划中。
对企业文化建设的监督和评估不足:没有建立有效的监督和评估机制,无法及时了解和调整企业文化建设的进展和效果。
3. 员工层参与度低
员工层对企业文化建设活动的参与不够积极,缺乏足够的动力和资源去积极参与,是由多方面的原因(包括培训、沟通、激励、文化认同度、领导示
33
范、资源分配和反馈机制等方面的问题)造成的,具体情况如下。
参与意愿不强烈:员工对企业文化活动缺乏兴趣,或者认识不到其重要性,因而不愿意投入时间和精力。
沟通不畅:企业没有进行有效培训来传达企业文化的价值和意义,导致员工不理解或不认同企业文化,进而无法产生共鸣。
激励措施不足:企业未能提供充分的激励和支持机制,员工可能觉得参与企业文化建设的收益不足以吸引他们。
对企业文化不认同:企业文化可能与员工的个人价值观不相符,导致员工难以在心理上认同和接受。
领导示范作用缺失:领导层和管理层未能通过自身行动展示对企业文化的拥护,员工可能觉得高层对此并不重视,从而降低了参与的动力。
反馈和认可缺失:员工参与企业文化建设的努力未能得到及时的反馈和认可,导致他们感到不被重视,从而降低了进一步参与的意愿。
(三)根本的原因
虽然某些中小民营企业没有开展企业文化建设,或者企业文化建设的效果不佳,存在上述客观和主观方面的部分原因,但是大部分的企业老板及其团队还是有意愿投入一些资源建设自己的企业文化的,甚至建设企业文化的愿望较为迫切。当然,每家企业建设企业文化的动机各不相同:有的是因客户倒逼,有的是受企业文化学习后的触动,有的是新厂房搬迁需要展示新的形象,有的是“二代接班人”希望推动管理变革,还有的是随着企业发展壮大,创始人的使命感和社会责任感增强了,等等。
在多年的企业管理咨询和企业文化建设辅导实践中,尤其是通过对众多中小民营企业的老板、管理干部和基层员工进行访谈后,我们深刻地领悟到,中小民营企业在企业文化建设中面临的最关键问题,是普遍缺少一套简捷明了且系统性的建设方案。
所谓简捷明了,就是能够用通俗易懂的语言,快速说明企业文化建设的基本逻辑,即是什么(基本概念)、为什么(目的意义)和怎么做(方法工具)。
所谓系统性,就是能够用科学而严谨的思路,完整呈现企业文化建设的整体框架,并且整个框架的内容也应该是层次分明的。
34
三、方案与实施
对于中小民营企业的文化建设工作,在多年的管理咨询中,我们逐步总结出了较系统、简捷的企业文化建设方法论,它由企业文化的基本知识、理念体系、培训宣传、落地实施、优化升级五大板块组成,同时也隐含了企业文化建设的五个步骤。
以上关于企业文化建设方案的框架内容,是本章论述的重点。接下来,我将继续借鉴第一章对中小民营企业战略管理问题解决方案的思路,用简单的逻辑,从咨询师的角度出发,做详细而具体的介绍和说明。
(一)方案综述
为了方便大家理解本部分的内容,我先对方案总体框架中五个板块的内容做一个概况性的解释与说明。
第一,企业文化的基本认知:指的是企业领导和广大员工需要了解的、最基本的企业文化相关知识,包括企业文化的定义、要素、原则、层次、功能、实施步骤及实施要求等。
第二,企业文化的理念体系:指的是企业领导和企业文化小组需要熟悉和掌握如何提炼企业文化理念、如何确定文化理念体系的要素、如何对文化理念进行解析,以及如何编写“企业文化手册”等。
第三,企业文化的培训宣传:指的是在完成了企业文化理念的提炼,并编制成“企业文化手册”后,人力资源部和企业文化小组需要熟知企业文化培训和宣导的方式方法,需要掌握培训宣导相关技能,同时要把对企业文化的培训融入企业的培训管理体系中。
第四,企业文化的落地实施:指的是人力资源部和企业文化小组需要熟悉
35
和掌握企业文化一系列的落地实施方法,需要从点到面逐步开展并做到长期坚持,最终做出自己企业的应有特色,获得良好口碑。
第五,企业文化的优化升级:指的是企业领导、人力资源部和企业文化小组需要了解企业文化建设自我诊断的方法、优化和改进的措施、迭代升级的时机,以及应掌握的相关技能要求。
为了让大家对企业文化建设项目有一个整体而清晰的认知,方便对后面具体内容的学习、借鉴和应用,我总结归纳了“企业文化建设方案综述”,如表 2-1 所示。

36
(二)方案实施
企业文化建设方案的总体目标是打造企业独特的文化理念体系,并实现以文化引领企业长期可持续发展。以下将围绕该方案五个板块的内容,进行具体的操作说明。
1. 基本认知
关于企业文化的相关专业知识和书籍有很多,在这里我只介绍自己理解和总结的五个重要知识点:定义、原则、层次、要素和功能。
定义一:简单而概括地表述,企业文化就是“群体性的习惯”。
定义二:从大到小按层次地表述,企业文化是指企业的价值意义、企业的精神品格、团队的观念准则和员工的行为习惯。
原则一:领导重视
作为企业的领航者,领导者不仅自身要成为企业文化的践行者和传播者,更要通过积极参与和持续支持,为企业文化建设注入源源不断的动力。通过有效的沟通机制,领导者应向员工传达企业的核心价值观和理念,确保企业文化深入人心。同时,领导者还应关注员工的成长与发展,通过培训和指导,帮助员工更好地理解和践行企业文化。此外,领导者还需保持敏锐的洞察力,根据员工反馈和市场变化,及时调整和完善企业文化建设策略,确保企业文化能与时俱进,并不断焕发新的活力。
原则二:全员参与
企业文化不仅是领导层的责任,还是每一位员工共同投入、共同建设的过程。全员参与确保了企业文化能够真正融入每一位员工的心中,成为大家的共同信仰和行为准则。当每位员工都积极投身于企业文化的塑造时,他们不仅能够更深刻地理解并认同企业的核心价值观,还能够通过自身的实践和贡献,推动企业文化不断发展和完善。这种全员参与的文化氛围,有助于增强员工的归
37
属感和责任感,进而形成更为团结、和谐、积极向上的企业氛围。原则三:长期坚持
企业文化是一种长期的、稳定的价值观和行为模式,需要经过长时间的积累和沉淀才能形成。因此,企业在建设文化的过程中,必须持之以恒、不断努力。长期坚持不仅要求企业在遇到困难和挑战时保持信心和决心,更要求企业在日常运营中始终如一地遵循和弘扬企业的价值观和理念。通过长期坚持,企业能够逐渐培养出一种独特而有力的文化氛围,这种文化氛围将成为企业发展的重要推动力,并帮助企业在激烈的市场竞争中脱颖而出。
总之,长期坚持是企业文化建设的基石,它决定了企业能否在不断变化的市场环境中保持稳定发展态势,并最终实现可持续发展。
层次一:精神层面
精神层面即企业的价值理念体系,是企业文化的精神内核,也是企业文化建设的源泉。其包括企业哲学、使命、愿景、核心价值观,以及具体的经营理念和管理理念。
层次二:制度层面
制度层面即企业文化核心理念通过制度融入管理,是员工践行企业文化及树立企业形象的重要保障,包括企业的各项管理规章制度、规范与流程。
层次三:行为层面
行为层面即员工践行企业文化理念的具体言行表现,包括员工行为规范与员工的思维方式、行事风格等,还包括企业习俗、仪式活动等。
层次四:形象层面
形象层面即企业通过视觉设计、产品和服务、文化传播网络、社会责任等物质与行为向企业内外传播和树立的社会形象,包括企业 VI、英雄人物、象征物、产品和服务、文化传播网络、品牌形象、利益相关者关系与社会形象等。
本章重点介绍的是企业文化的核心部分,即精神层面的企业文化,内容包括如何提炼出企业的文化理念体系。企业文化的四个层次如图 2-1 所示。
38

图 2-1 企业文化的四个层次
要素一:企业哲学
企业哲学也被称为企业的核心理念,具体来讲就是企业创始人的初心,是企业名称的含义,也是企业文化的基因。
要素二:企业使命
企业使命是指在社会进步和经济发展中企业所应担当的角色和责任,是对自身和社会发展所做出的承诺,也是企业存在的理由和依据。简单来讲就是做什么。
要素三:企业愿景
企业的愿景是指企业的长期愿望及未来状况,是未来发展的蓝图,是全体员工共同追求的目标。简单来讲就是做成什么样。
要素四:价值观
企业的价值观是指企业全体员工判断事物的善恶、是非与好坏的标准,是企业全体员工克服各种困难的精神支柱。简单来讲就是怎么做。
要素五:经营理念
企业的经营理念是指企业全体员工如何为客户和合作伙伴创造最大的价值,通俗地讲就是如何提高客户的满意度。经营理念又可以分成不同的亚理念,如生产理念、研发理念、品质理念、营销理念、服务理念、品牌理念等,也可以同经营理念做区分,称作生产观、研发观等。
要素六:管理理念
企业的管理理念是指企业在内部管理上如何让员工成长和发展,通俗地
39
讲就是如何提升员工的幸福感。管理理念又可以分成不同的亚理念,如用人理念、学习理念、沟通理念、成长理念、行动理念、执行理念等,也可以同管理理念做区分,称作用人观、学习观等。
企业文化的六个要素(见图 2-2),形象体现了各要素之间的逻辑关系。

图 2-2 企业文化的六个要素
我认为企业文化的功能可以用“七力”来总结,即引导力、凝聚力、约束力、激励力、协调力、辐射力和优化力。企业文化的七个功能如图 2-3 所示。

图 2-3 企业文化的七个功能
功能一:引导力(指南针)
企业文化的引导力如同指南针一样,为企业和员工指明方向。它提供了明确的目标和愿景,使员工能够理解企业的核心价值观和目标,并朝着这个方向努力前进。
40
功能二:凝聚力(黏合剂)
企业文化的凝聚力就像黏合剂一样,将员工紧密地连接在一起。共享价值观、信念和目标有助于建立团队协作精神,增强员工之间的信任与合作。
功能三:约束力(马缰绳)
企业文化的约束力可以看作一种自我调节机制,它能像马缰绳一样控制和引导员工的行为。这种文化框架可以确保员工遵守企业的制度和道德准则,同时也培养了他们的责任感和纪律性。
功能四:激励力(发动机)
企业文化的激励力类似于发动机,可以为员工提供动力和激情。通过对员工的积极表现予以认可和奖励,鼓励创新与追求卓越。这一功能可以激发员工的潜能,推动他们不断突破瓶颈,创造更好的业绩。
功能五:协调力(润滑剂)
企业文化的协调力如同润滑剂,可以促进企业内部的顺畅合作和协同一致。它有助于减少内部摩擦和冲突,确保各部门和个人之间的和谐合作,进而提高工作效率和整体绩效。
功能六:辐射力(心灵汤)
企业文化的辐射力犹如一碗温暖的心灵汤,不仅可以滋养员工的心灵,还可以向外传递企业的价值观和形象。这种正面影响有助于吸引客户、合作伙伴和投资者,同时也有助于提升企业的社会声誉。
功能七:优化力(消毒剂)
企业文化的优化力可以看作一种“消毒剂”,它能不断清洗和净化企业内部的不良习惯和做法。这一功能通过持续的自我反省和改进,能使企业适应不断变化的市场环境,并保持竞争能力和生存能力。
2. 理念体系
在系统学习了关于企业文化的基本知识后,我们就可以开始学习第二个板块的内容了,即提炼企业的文化理念,形成完整的企业文化理念体系,并编制
41
成企业文化手册。
要想顺利完成该板块的内容,需要经历以下七个阶段:成立小组、素材收集、汇总提炼、讨论精进、理念定稿、编写手册、文化发布。文化理念提炼的七个阶段如图 2-4 所示。

图 2-4 文化理念提炼的七个阶段
阶段一:成立小组
在企业第一负责人的主持下,首先成立企业文化建设小组(简称文化小组),为了文化小组能够顺利开展工作,需要确定文化小组的成员、职责和行动计划。
组长:1 人,由企业领导或第一负责人担任。
副组长:1 ~ 2 人,由行政副总或总经办主任担任,或再聘请一位咨询老师协助。
小组成员:5 ~ 10 人,由各部门负责人和员工代表组成。
(1) 提炼文化理念:参与讨论和提炼文化要素及解析。
(2) 编制文化手册:负责分工编写文化手册或参与收集相关资料。
(3) 宣贯企业文化:参与内部的文化培训、引导、考核,以及对外的线上线下形象展示工作。
42
(4) 策划文化活动:参与策划劳动竞赛、技能比武、娱乐活动、团建活动、员工大会等文化类活动。
(5) 代表模范榜样:在日常工作中,处处体现文化使者的模范带头作用。
根据每个阶段的工作目标和需求,副组长或人力资源主管需要制订小组的工作计划,并呈报组长审核。下面的文化理念提炼工作计划(见表 2-2),是我主导企业文化建设项目时常用的模板,供大家参考。如表 2-2 所示。

阶段二:素材收集
企业文化小组在收集企业文化建设的素材时,一般采用收集文化资料、内部访谈调研、文化故事征集、文化理念建议收集四种方法,下面就对这四种方法分别作具体的操作说明。
无论企业是否有文化理念,都或多或少会有与文化建设相关的资料。例如,团队活动的方案和照片,企业内部的宣传标语和宣传栏,领导关于企业文化的讲话记录和关于文化理念的说辞,以及正式和非正式的文化理念等。
企业文化小组在做文化建设的访谈调研中,需要做到如下三步。
(1) 确定访谈对象:包括创始人、股东、管理干部、核心岗位的人员、部分工龄较长的老员工(如 10 年或 15 年以上的)、部分新入职员工(如 1 年或半年以内的)。
(2) 准备访谈提纲:我通常准备两个访谈提纲,一个是针对创始人和股东的 [ 见企业文化建设访谈参考提纲(一)],另一个是针对管理层及部分员工的 [ 见企业文化建设访谈参考提纲(二)]。
43
企业文化建设访谈参考提纲(一) (创始人和股东) 一、过去 1. 在您的人生经历中,您认为可以分为几个阶段?每个阶段的标志是什么? 2. 对您产生影响的人和事有哪些,包括正面和反面的? 3. 您信奉的人生格言是什么? 4. 谈谈您创办企业的初心,以及这期间的心理变化历程。 5. 在经营管理和企业文化方面,您有哪些成功的经验?对现在有什么积极影响?还有哪些失败的教训?是方向性(战略性)失误还是操作性失误?对现在有何影响? 二、现在 1. 目前企业文化形成的具体时间和方式是什么 ? 2. 企业现有的使命、愿景、价值观、经营理念和管理理念是什么? 3. 企业的质量、成本、市场、客户、竞争、创新、危机、学习等意识如何? 4. 员工的哪种言行是您无法容忍的,甚至要将其辞退的?哪些言行是您最为欣赏的,一定会委以重任的? 5. 您认为企业的主要优势有哪些?有哪些不足亟须提升和改善? 6. 企业有哪些优良传统是必须要发扬光大的? 7. 企业在标识的设计上有什么特殊的含义或者寓意? 8. 这些年来,随着企业的发展壮大,企业文化发生了哪些变化?具体来讲,哪些方面发生了变化,哪些方面没有发生变化?发生这些变化的原因是什么? 9. 您认为企业的文化建设已经取得了哪些成绩?现有文化有哪些不足?在企业文化建设上会有哪些困难和阻力?您有什么建议? 、 1. 您对企业所处行业的未来发展趋势有何预见? 2. 您对企业未来的发展是如何规划的?在哪些方面要加大投入?做到什么程度会使您感到满意? |
44
3. 为了企业未来的可持续发展,如未来的 5 年、10 年,甚至更长的时间,您希望建立什么样的企业文化? 4. 企业的竞争对手有哪些?它们有哪些值得您学习、借鉴的地方? 为何要对创始人进行访谈? 创始人的核心价值观就是企业文化的基因创始人的初心决定了企业的使命 创始人的抱负决定了企业的愿景 创始人的核心理念决定了企业的哲学 |
企业文化建设访谈参考提纲(二) (管理层及部分员工) 一、过去 1. 您对所在企业的名称及其含义有怎样的理解? 2. 您所在的企业自创办以来大致可划分为几个阶段?每个阶段分别以什么作为标志性特征? 3. 在企业发展进程中,关于文化、战略和人员方面,有没有对您触动或影响极大的事情,能否回忆并分享一下? 4. 在企业文化建设过程中,有哪些成功经验与失败教训,可否简要介绍一下? 5. 您所在的企业具备哪些优良传统,用哪几个形容词能够精准描述企业的特色? 二、 1. 能否简单介绍一下您所在企业的标识设计代表了什么? 2. 您认为企业目前的管理制度是否完善?在实际执行过程中存在哪些优点和不足? 3. 就目前企业的工作氛围或风气而言,哪些方面是您满意的,哪些方面是您不满意的? 4. 请阐述一下企业的使命、愿景和价值观分别是什么,以及您对它们的理解是怎样的? 5. 您在该企业工作的动力源自哪些方面? |
45
6.关于企业文化建设,您最钦佩的是哪家企业?原因是什么?三、 1. 您期望企业在未来 5 年、10 年,甚至更长的时间里,发展成为怎样的企业? 2. 对于企业文化建设工作,您还有哪些意见或建议? |
以上两个访谈提纲都是按照过去、现在和将来的时间顺序进行设计的,主要目的有以下三点。
第一点:通过对过去的回忆与挖掘,梳理出企业的优良传统,这些在后期企业文化建设中需要继续保持。同时,察觉不良的行为习惯,对此类现象需加以规避并摒弃。
第二点:通过对当下管理现状的分析,发现企业管理方面的优势与不足,这需要引起企业管理层的足够重视。这并非单纯的文化建设问题,而是需要文化小组进行综合考量和应用。
第三点:通过对未来美好愿景的展望,思考并规划企业共同的理想和目标。
(3) 分组实施访谈:在访谈中,务必做好以下准备工作。
访谈计划:根据访谈的人员和上班时间等情况,预约访谈时间,并拟定一个访谈计划表。
访谈分组:为确保访谈的质量,需要分成由 2 ~ 3 人组成的访谈小组,以多对一的方式进行访谈,有人负责提问,有人负责记录。
访谈时间:一般员工需要半个小时,管理层或重要员工需要一个小时,创始人需要两个小时。
访谈场地:谈话的环境应尽可能地安静和放松。
访谈记录:可以借助录音笔进行记录,所有的访谈内容,务必整理成文字稿,以便于访谈信息的汇总和梳理。
征集企业文化小故事时,应注意以下事项。
46
(1) 参与对象:全体员工均需参与企业文化小故事的提交,提交时采用实名制,这是全员参与企业文化建设的重要环节。对于提交数量不做限制,员工也可以选择不提交,相信总会有员工自愿并积极提交。
(2) 提交时间:一般情况下要求一周内提交即可,建议不要超过两周的时间,不要让员工养成工作拖拉的习惯。
(3) 故事质量:为了方便汇总整理,建议采用统一的模板,若有员工不熟悉电脑操作,可以先手写内容,再由他人整理成电子版。故事要求真实,题材可以是部门内部、与客户或供应商之间,以及个人亲身经历的能体现企业正能量的人与事。故事需具备基本要素,包括时间、地点、人物、事件及经过。在故事的完整度、条理性、生动性和逻辑性方面先不做过高的要求,后期可由文化小组进行修改和完善。企业文化小故事的征集模板,如表 2-3 所示。

对于文化理念建议的收集,也需要全体员工参与,可以与文化故事的征集同步进行。文化理念建议的收集模板,如表 2-4 所示。
47

阶段三:汇总提炼
进展到这个阶段,需要完成访谈信息汇总、文化故事汇总编辑、文化故事推荐评选、文化理念汇总编辑及文化理念草案讨论五项工作。
访谈计划完成后,由一个人负责汇总访谈的信息,建议根据访谈的提纲,把所有访谈者的回答先汇总到一起,再进行去重、去次后,归纳整理成一个规范的 Word 文档。

由一个人把收集到的文化故事汇总编辑成一个Word 文档,隐去作者姓名,并使每个文化故事务必完整,包括主题、关键词和正文三个部分(见参考案例
《品质小故事》)。
品质小故事
作者:××× 关键词:品质为先
在 2021 年上半年,我们公司接到了一个特别的订单——外贸 8160 奶瓶沥干架。这款产品不仅是我们首次推出的同类型产品,而且客户对其外观设计和色系搭配有着极为严苛的要求。在经过多次工艺调整后,我们终于满足了出货标准。

48
文化小组的所有成员均应认真阅读、整理汇总每一篇文化故事,并分别从 “典型性”“价值意义”这两个维度,按照 5 分制(0 ~ 5 分)对每个故事进行
评分。在这里推荐两个表格供大家参考,优秀文化故事评选表,如表 2-5 所示;
文化故事评选结果汇总表,如表 2-6 所示。


对于收集上来的所有关于文化理念的建议,推荐一个人按照文化理念六大要素(企业哲学、企业使命、企业愿景、价值观、经营理念和管理理念)的顺序进行归纳并汇总成一个规范的 Word 文档,注意隐去提建议者的姓名。
根据多年提炼文化理念的项目咨询经验,员工所提的建议会出现五花八门、抄袭雷同、张冠李戴等情况,需要汇总者进行去重、拆分、合并、舍弃等大量的编辑工作,才能把有参考价值的建议筛选出来。接下来,按拼音顺序排列有参考价值的建议,把没有参考价值的建议舍弃或统一放在后面。
50
根据整理后的文化理念汇总文档,制作一个讨论草案,由人力资源主管或文化理念汇总者(建议请专业的咨询顾问协助)主持首次讨论会议,重点围绕文化理念的六大要素逐一展开讨论。为了提高会议的效率,需要主持人提前一天把要讨论的草案发给文化小组的所有成员。
在讨论会议上,给每人发一份企业文化理念推荐表(见表 2-7),现场填写完毕后交给主持人。从这个阶段开始,就要重点考虑总经理或创始人的推荐建议了。
表 2-7 企业文化理念推荐表
一、关于企业名称的哲学含义 1. 我推荐: (每人推荐 1 个,写序号即可) 2. 我建议: 二、关于企业的使命 1. 我推荐: (每人推荐 1 ~ 5 个,写序号即可) 2. 我建议: 三、关于企业的愿景 1. 我推荐: (每人推荐 1 ~ 5 个,写序号即可) 2. 我建议: 四、关于企业的价值观 1. 我推荐: (每人推荐 1 ~ 5 个,写序号即可) 2. 我建议: 五、关于企业的经营理念 1. 我推荐: (每人推荐 1 ~ 5 个,写序号即可) 2. 我建议: 六、关于企业的管理理念 1. 我推荐: (每人推荐 1 ~ 5 个,写序号即可) 2. 我建议: 推荐者: 日期: |
51
阶段四:讨论精进
在讨论精进的阶段,企业文化小组的所有成员需要共同完成文化理念投票、文化小组讨论、形成建议方案三项工作。
根据文化小组的第一次会议讨论结果,对阶段三的文化理念草案进行更新和修改,制作“企业文化理念提炼投票问卷”并进行内部投票。
企业文化理念提炼投票问卷 各位 ×× 家人: 经过全体家人的积极参与,企业文化征集活动已经顺利结束。根据企业文化建设的推进计划,现将征集结果做全员投票表决,具体说明如下。 1. 此次投票表决紧紧围绕企业的使命、愿景、价值观、经营理念和管理理念五大要素进行,每个要素包括 10 ~ 20 个选项,请选出您认为最合适的选项。 2. 每个要素最多只能选择三项,多选无效。 3. 请在收到通知后的两天内提交该问卷,过期系统会自动关闭。 一、以下是关于企业使命的描述,请选择您认为最合适的选项,最多选三项。 知识回顾:企业的使命是指在社会进步和经济发展中应该担当的责任,是对自身和社会发展做出的承诺,也是企业存在的理由和依据。 1. …… 2. …… 3. …… 二、以下是关于企业愿景的描述,请选择您认为最合适的选项,最多选三项。 知识回顾:企业的愿景是指企业的长期愿望及未来状况,是未来发展的蓝图,是全体员工共同追求的目标。 1. …… 2. …… 3. …… |
52
三、以下是关于企业价值观的描述,请选择您认为最合适的选项,最多选三项。 知识回顾:企业的价值观是指全体员工判断事物的善恶、是非与好坏的标准,是企业克服各种困难的精神支柱。 1. …… 2. …… 3. …… 四、以下是关于企业经营理念的描述,请选择您认为最合适的选项,最多选三项。 知识回顾:企业的经营理念是指全体员工如何给客户和合作伙伴创造最大的价值,通俗地讲就是如何提高客户的满意度。 1. …… 2. …… 3. …… 五、以下是关于企业管理理念的描述,请选择您认为最合适的选项,最多选三项。 知识回顾:企业管理理念是指企业在内部管理上如何让员工成长和发展,通俗地讲就是如何提升员工的幸福感。 1. …… 2. …… 3. …… |
对文化理念投票的结果进行汇总整理,并做初步的分析,组织文化小组成员进行再次讨论聚焦,这个阶段一般需要 2 ~ 3 次小组讨论才能锁定想要的成果。
53
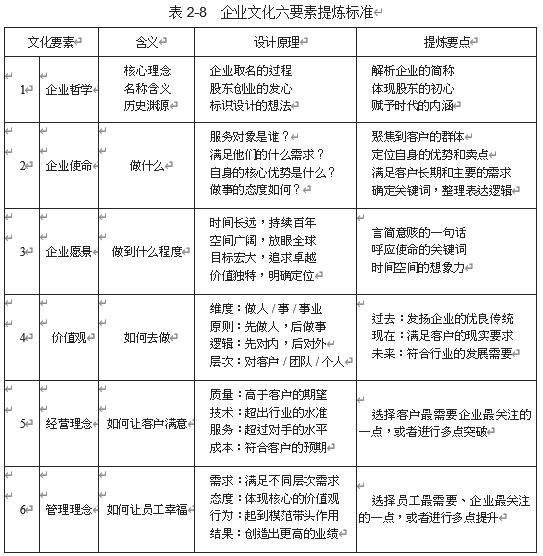
在此阶段,每个小组成员都需要熟悉和掌握文化理念的设计原理和提炼要点。
以下“企业文化六要素提炼标准”(见表 2-8)是我根据多年经验研究出来的成果,在此分享给大家作为参考。

所谓的建议方案,是从员工们提出的众多方案中,经过多次讨论和聚焦,针对每个要素,最多锁定三个方案而确定的。随后,制作企业文化理念初步方案 PPT 课件(建议使用企业统一的 PPT 模板),并对各个方案的选择理由进行简要说明。完成后的建议方案初稿需统一发送给文化小组成员,并与企业领导
54
商定下一次小组讨论的时间。
阶段五:理念定稿
在理念定稿的阶段,需要完成两项重点工作:一是确定企业文化理念体系的终稿;二是经营理念和管理理念的亚理念(又称分支理念)。
关于文化理念的定稿讨论会议,务必邀请文化小组的组长(企业领导)来主导。在会议中,企业领导需向大家阐明选择某些方案的理由,对于未被选择的方案,同样要说明不选择的原因。若企业领导对现有方案仍不满意,也可提出新的想法与需求,以便文化小组对方案进行再次优化和调整。
关于经营理念和管理理念的分支理念提炼,可以放在文化手册的编写阶段进行,分配给各职能部门拟定即可。分支理念一般为 5 ~ 6 个,不需要太多。
例如,经营理念可从生产、研发、技术、品质、营销、服务、品牌、采购等角度选择确定;管理理念可以从人才、用人、学习、沟通、成长、行动、执行、创新、分享等角度选择确定。
阶段六:编写手册
对于企业文化手册的编写工作,需要文化小组成员分工协作完成。我不建议完全依赖外部咨询公司编写,毕竟由企业内部自行产出的内容,才更具真实感与切身体验。当然,若企业能够聘请一位咨询老师来指导编写,那再好不过,这能让我们少走些弯路。
对于企业文化手册的编写流程,建议按以下几个步骤完成:推荐一个主笔者—讨论确定手册的提纲—小组分工收集资料—汇总编写成册—小组讨论优化—企业领导审核。其中,文化手册的提纲是最能体现专业性的,所以我把多年来总结的“企业文化手册参考提纲”分享给大家,供大家参考。
55
企业文化手册参考提纲 目录 —前言—企业之歌 一、关于企业 (一)企业简介 (二)发展历程 (三)企业荣誉二、企业哲学 哲学释义三、企业使命 (一)使命释义 (二)践行使命四、企业愿景 (一)愿景释义 (二)愿景分解五、价值观 (一)××× 1. 释义 2. 如何做到 (二)××× 1. 释义 2. 如何做到 (三)××× 1. 释义 2. 如何做到 (四)文化故事 1. ××× 2. ××× 3. ××× |
56
4. ××× 5. ××× 六、经营理念 (一)释义 (二)分支理念 1. ×× 理念 2. ×× 理念 3. ×× 理念 4. ×× 理念 5. ×× 理念七、管理理念 (一)释义 (二)分支理念 1. ×× 理念 2. ×× 理念 3. ×× 理念 4. ×× 理念 5. ×× 理念八、企业 CIS (一)构成元素 (二)主题寓意 (三)商标应用九、文化建设 (一)信息收集 (二)文化故事 (三)文化仪式 (四)文化活动 (五)线下宣传 (六)线上宣传 —后序— |
57
阶段七:文化发布
经过前面六个阶段的辛勤付出,企业文化理念体系的提炼工作才算顺利完成,接下来就可以择日进行文化发布了。如果条件允许,可以组织一场隆重的发布会,以扩大企业的影响力;也可以借助年会、厂庆等重要节日,组织一场内部的发布会。如果不对文化理念进行正式发布,员工们就不知道企业的文化,企业前面的所有努力都将失去意义。
对于文化发布环节,我相信许多中小民营企业是有条件完成的,这里有几点建议可供大家参考。
(1) 组织者:人事行政部或总经办,负责策划和主持。
(2) 主讲人:一定是企业的负责人(企业领导)。
(3) 准备材料:企业文化理念体系 PPT,企业文化手册(需提前设计和印刷,人手一册),文化故事表彰的用品,企业领导审核同意的会议议程。
3. 培训宣传
举行文化发布会并非企业文化建设工作的结束,而是企业文化建设工作的正式开始。很多中小民营企业虽然已经有了相对完整的文化理念体系,然而员工对其毫无印象和感觉,企业领导也认为企业文化未能发挥实际效果。究其原因,就在于缺少培训宣导环节,或者培训宣导工作没有持续推进,最终致使企业文化建设工作虎头蛇尾,甚至中途夭折。
对企业文化开展培训与宣导工作,最终目标是要让企业内外知晓和了解企业的价值理念体系。具体来讲就是让管理层对其精通,员工层对其熟悉,客户们都能知晓,在社会上也广为人知。
企业文化的培训宣导方式丰富多样,需要企业不断结合自身的实际情况进行创造性的实践和巩固优化,并将其与人力资源的整体工作相结合。在此,我总结了“七个动作”供大家参考,即开设培训课程、举办座谈会、设置文化
58
墙、打造宣传栏、撰写标语、传唱企业歌曲,以及举办演讲比赛。
动作一:开设培训课程
方法:通过开设专门的企业文化专题培训课程,如讲师授课、案例分析、小组讨论等形式,向员工系统介绍企业的使命、愿景、价值观等核心文化元素。
说明:培训课是一种正式、系统的学习方式,可以确保员工对企业文化有深入、全面的了解,同时也有助于统一员工的思想和指导员工的行为。
动作二:举办座谈会
方法:定期或不定期举办座谈会,邀请企业领导、业务骨干或外部专家与员工进行面对面交流,分享企业文化建设的经验和心得。
说明:座谈会具有互动性强、氛围轻松的特点,可以激发员工的参与热情,促进员工之间的思想碰撞和经验交流。
动作三:设置文化墙
方法:在办公区域设置文化墙,通过张贴企业文化标语、宣传画、员工风采展示等内容,营造浓厚的文化氛围。
说明:文化墙以视觉形式呈现企业文化,能够潜移默化地影响员工的思想和行为,增强员工对企业的认同感和归属感。
动作四:打造宣传栏
方法:利用宣传栏发布企业文化相关信息,包括企业新闻、活动报道、优秀员工事迹等,及时更新内容,保持其时效性。
说明:宣传栏是企业文化的传播窗口,通过及时、准确地传递企业文化信息,可以引导员工树立正确的价值观和行为准则。
动作五:撰写标语
方法:组织员工参与撰写企业文化标语,选取最能体现企业核心价值的标语进行推广和宣传。
说明:写标语可以激发员工的创造力和参与热情,同时,标语本身具有简洁明了、易于传播的特点,有助于加深员工对企业文化的理解和记忆。
动作六:传唱企业歌曲
方法:创作或选用具有企业文化特色的歌曲,组织员工进行演唱,使歌曲成为传递企业文化的载体。
说明:唱歌能够以一种轻松、愉悦的方式让员工接受和传递企业文化,增
59
强员工的凝聚力和向心力。
动作七:举办演讲比赛
方法:举办以企业文化为主题的演讲比赛,鼓励员工围绕企业文化进行思考和表达,评选出优秀演讲者并给予奖励。
说明:演讲比赛能够锻炼员工的表达能力和思维能力,通过演讲的形式可以让企业文化更加深入人心,激发员工的自豪感和归属感。
以上七个动作各有特色,企业可以根据自身情况和需求选择合适的方法进行企业文化的培训和宣导。
4. 落地实施
很多中小民营企业已构建起相对完整的企业文化理念体系,也深知企业文化的重要性和意义,并且人力资源部门也一直执行着企业文化建设的培训和宣导,使企业文化形象看起来颇为美观。然而,从领导层到普通员工都感觉企业文化虚无缥缈,有一种“食之无味,弃之可惜”的感觉。究其根源,在于企业文化理念未能真正落地,企业管理层尚未掌握推动企业文化理念落地的方法和措施。
关于企业文化理念实施落地的方法和措施,就像培训宣导一样,也需要企业不断结合自身的情况进行创造性的实践和总结优化,并融入企业的业务流程和管理制度中,形成长期的文化落地机制。企业的文化理念只有同工作标准相融合,才能从虚向实转化,真正落地。
我总结了推动企业文化理念落地的“七个举措”供大家参考:价值观考核、举行文化仪式、评选先进标杆、授予荣誉称号、开展团队建设、融入制度流程、影响合作伙伴。
举措一:价值观考核
方法:通过设定与企业价值观相契合的考核标准和指标,将价值观考核纳入员工的绩效评价体系中。这包括定期评估员工在工作中是否践行企业的核心
60
价值观,以及在决策和行动时是否符合企业文化的要求。
说明:价值观考核不仅是对员工行为的约束和引导,更是对员工价值观的塑造和提升。通过考核,企业可以确保员工真正理解和认同企业文化,并将其转化为实际行动。
关于价值观的考核,我会在第八章人才激励的绩效管理体系设计中做具体的介绍。
举措二:举行文化仪式
方法:通过组织各种形式的文化仪式和活动,如入职宣誓、表彰大会、周年庆典、文化故事分享等,来强化员工对企业文化的感知和认同。
说明:文化仪式能够营造一种庄重、神圣的氛围,让员工在参与中感受到企业文化的魅力和力量。同时,这也是一种有效的传播方式,能够让更多的员工了解并接受企业文化。
举措三:评选先进标杆
方法:根据企业文化理念,尤其是价值观的要求,定期评选出在工作中表现突出、符合企业价值观或企业精神的先进员工或团队,为员工树立起榜样和标杆。
说明:通过评选先进标杆,企业可以激发员工的积极性和进取心,形成向榜样学习的良好氛围。同时,这也是对优秀员工的一种认可和奖励,能够增强他们的归属感和忠诚度。
举措四:授予荣誉称号
方法:对在企业文化建设中做出突出贡献的员工或团队,授予相应的荣誉称号和奖励。
说明:荣誉称号是对员工贡献的一种肯定和鼓励,能够激发员工的自豪感和荣誉感。同时,这也是对其他员工的一种激励和示范,能够促进企业文化的进一步传播和落实。
举措五:开展团队建设
方法:通过组织各种形式的团队建设活动,如户外拓展、团队集训、团队游戏等,增强团队凝聚力和协作精神,推动企业文化的落地。
说明:团队建设活动能够让员工在轻松愉快的氛围中增进彼此的了解和信任,形成共同的目标和价值观。这有助于打破部门壁垒,促进跨部门协作,从而推动企业文化的全面落地。
61
举措六:融入制度流程
方法:将企业文化的核心要素和价值观念融入企业的各项规章制度和业务流程中,确保员工在工作中能够时刻感受到企业文化的存在和影响力。
说明:通过融入制度流程,企业文化能够真正成为企业运营的内在动力和准则。这有助于规范员工行为,提高工作效率,同时也能够增强员工对企业的认同感和归属感。
举措七:影响合作伙伴
方法:与合作伙伴建立基于共同价值观和文化的合作关系,通过合作项目的实施和推广,共同传播和践行企业文化。
说明:影响合作伙伴不仅能够扩大企业文化的传播范围,还能够提升企业的形象和声誉。通过与合作伙伴的深入合作,可以共同推动行业的进步和发展,实现共赢。
以上推动企业文化落地的七个举措各具特色,也是相互补充的,企业在实际操作中可以根据自身情况进行选择,并结合多种手段进行综合施策,以确保企业文化能够真正落地生根并发挥应有的作用。
5. 优化升级
企业文化理念体系一旦确定,就应该保持相对的稳定性,通常情况下不用做变更。对于大多数中小民营企业而言,五年甚至十年内都没有必要变更文化理念,因为文化理念本身要求较高且具有超前性。除非企业的发展遇到重大特殊情况,例如,业务模式需要做重大调整,发展的方向和业务需要改变;企业规模倍增,实力明显增强,原来的文化理念滞后了;企业搬迁至新场地,需要新的形象展示,等等。
虽然企业文化理念体系没有必要做频繁的改变,但是对这些理念的贯彻落地,却需要经历循序渐进与不断深入的漫长过程。所有的文化理念落地方法和
62
措施都需要一个实践检验和优化改进的过程,这就是所谓的“企业文化是在企业内部长出来的”。在企业成长的过程中,需要定期进行企业文化建设的自我诊断,以便尽早发现问题,并及时加以纠正、优化和改进。如此一来,文化理念才能随着企业的发展逐步升级。
下面是我总结的企业文化建设自我诊断表(见表 2-9),该表适用于多种情况:既适用于准备导入企业文化理念体系的企业,也适用于文化理念体系不系统、需要升级的企业,还适用于企业文化落地实施效果不理想的企业。

64