公司每天都会推出新项目,当团队不能清楚地了解每个团队成员在项目的每个阶段所做的贡献时,项目很快就会脱轨。
那么,如何快速构建和传达里程碑目标和团队成员的贡献以突出差距和重叠?
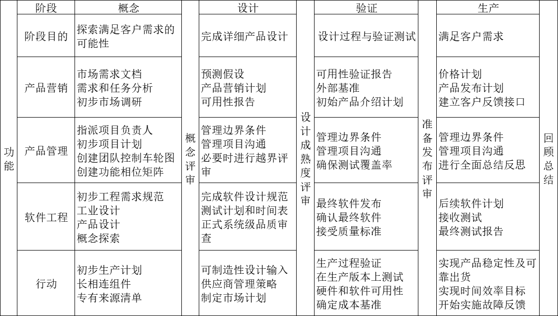
功能相位矩阵是帮助项目经理的强大工具,功能相位矩阵允许跨职能项目团队:
确定项目目标;
确定角色和职责;
确定主要阶段成果。
使用矩阵来确定团队成员和里程碑可交付成果之间的依赖关系,如表9-1所示:
表9-1 功能相位矩阵图

功能相位矩阵的好处:
确保你可以在阶段/里程碑级别进行跨职能协调;
确保你将所有关键可交付成果分配给个人;
它是一个可扩展的工具,你可以应用于大型或小型团队、简单或复杂的项目及跨地域团队;
帮助你的团队与产品交付期望保持一致。
功能相位矩阵可以通过在项目生命周期的早期明确角色和职责,来提高项目团队的效率,也是开始创建一致开发过程最简单的方法之一。

不详