第一节 陈列比赛大赛模板
当一个供应商产品系列化营销在全国开展的时候,如何让代理商和OTC医药代表对连锁药店的多产品上柜并重视陈列,进行陈列比赛的设计是非常重要的一项工作,AA药业首届连锁客户陈列大评比方案是值得大家参考学习的。
一、陈列评比目的
1.为提高公司员工对商品的认知度,加强陈列的营销技能,达到公司商品陈列与营销紧密结合效果,充分体现公司系列化产品聚焦于品类贡献,提升销售业绩为目的。
2.不断加强员工对公司产品陈列的意识,优化卖场氛围,全面提升系列化产品形象力。
3.7月公司将进行陈列赛事,希望各位能够发扬比学赶帮的精神,积极开动脑筋来完善合作客户商品陈列工作。
活动时间:7月1日—9月30日,第三季度。
二、陈列评比内容
1.三高健康生活馆展示。
2.某A系列产品柜台陈列。
3.某B系列产品柜台陈列。
4.处方药前台生动化区域陈列。
三、评比对象
全国各办事处和代理都可以参与,终端为连锁药店门店
四、评比要求
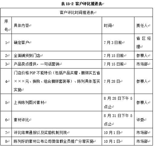
1.各省区不少于3个客户参加活动,每个客户按考核评比大类分,商品陈列图片素材不低于5张,客户上报到市场部备案,详情见推进表(略)。
2.本次商品陈列比赛以打分的形式来考核柜组最终的陈列成果,总分为100分。其中陈列最终成绩在70分以下的柜组,为陈列比赛不合格柜组。该柜组必须再次进行陈列调整并接受二次陈列检查。
3.本次陈列大赛是以普遍提高销售人员商品陈列水平为主要目的,要求各个区域参加比赛,在比赛过程中达到全员学习商品陈列知识的目的,加强药品陈列标准,对药品进行陈列的调整,具体陈列原则如下:
3.1陈列的安全性。
3.2陈列的易观看性、易选择性 。
3.3陈列的易取性、易放回性 。
3.4要关注商品陈列的“系列化、三高功能分类系列化”原则。
3.5重视商品陈列相关联性原则。
3.6关注陈列的立体性,关注我司重点培养商品的特殊陈列。
3.7注意商品排列顺序、价格带。
3.8关注促销商品的货位,我司商品必须放在玻璃柜台第一层或处方柜组的视觉平行线内。
3.9我司商品的POP、卖点展示以及生动化陈列。三高健康生活馆展示效果(略)。
4.本次陈列大赛评比标准,各区域需销售人员进行陈列相关知识的专项学习。
五、考核标准及评分表格
本部分考核总分为100分,具体如下(见表15-1)。

六、分值设定与计分方式
计分方法:各位评委对各陈列效果图进行评比打分。最高分为100分。各专项计算分数时去掉一个最高分和一个最低分,加权平均后得出最后得分。
七、参评人员
营销总监、各事业部经理。
八、奖项设置
8.1奖励机制:分开评比机制
一等奖1名:奖励价值2000元公司物料赠品,
另项目总监或连锁事业部总监、医师帮扶市场一次(以省区为单位);
赠送由孟庆亮老师编写的《药店导购实战记录》100本
二等奖3名:奖励价值1200元公司物料赠品
项目副总监、医师支持市场一次(以省区为单位)
赠送由孟庆亮老师编写的《药店导购实战记录》80本
三等奖5名:奖励价值800元公司物料赠品
医师支持市场一次(以省区为单位)
赠送由孟庆亮老师编写的《药店导购实战记录》50本
优秀奖10名:奖金价值300元公司物料赠品
赠送由孟庆亮老师编写的《药店导购实战记录》20本
获奖门店店长奖公司小礼品一份
参加活动客户赠送由孟庆亮老师编写的《药店导购实战记录》一本
8.2处罚机制:
1.以省份为单位,每个省份不低于3个客户,缺一个客户处罚省区经理200元;
2.每个客户按陈列考核打分类,每个类别不低于5张图片素材,少一张罚省区经理50元;
3.上传陈列素材的真实性,由市场电话反馈信息,如不属实,公司罚省区经理300元每个客户
以上奖励机制全司通报。
附件:客户评比推进表见表15-2、客户评比上报表见表15-3。


选择题:根据自己产品开展修改和设计本陈列大赛模板。
第二节 金牌导购员PK赛操作方案模板
在产品全面铺开后,开展一个城市某个连锁药店金牌导购店员PK赛非常有利于产品在店员里的记忆提升,同时带动产品销售增长。下面这个模板大家可以借鉴。大赛名称:“×××杯”最强店员选拔赛 ,大赛主办:×××有限公司 ,大赛协办:×××× ,大赛承办:××××。
一、筹备&启动
1.重点工作共十项:确定双方项目组成员;大赛VI设计及其他物料设计;专家邀约、课件开发;明确连锁邀约范围及目标,制定邀约计划;确定大赛对外启动时间;明确13大区海选赛举办时间地点;明确宣传计划含《第一药店》版面排期、药店人微信推送计划;物料制作;启动邀约,确保海选赛按期举行;建立及管理官方Q群;建议:×××可结合自身已有终端活动筛选部分店长店员进入海选赛。
2.物料清单共四项:大赛VI :邀请函:线下报名表:培训课件 。
3.人员分工:列表格进行详细说明。
二、海选赛
1.详细时间及标准
08:30-09:00:筹备和宣传片播放(店长店员入场)
09:00-09:15:主持人开场/供应商致辞
09:15-10:30:讲师培训
10:30-11:00:趣味互动、有奖问答
11:00-12:00:讲师培训
12:00-14:00:午餐、午休
14:00-14:30:筹备和宣传片播放(店长店员入场)
14:30-14:50:“源”份您我——10—12人/组,抽签形式随机分组,选队长、定队名、出口号,评委团评分;
14:50-15:20:“源”来如此——知识竞赛,每组派2个代表进行必答题,限时完成,答对加分;
15:20-17:00:“源”自真心——各组花5分钟总结门店销售案例(×××),代表台上讲述分享,评委团评分;
17:00-17:30:“源”型展示——创意形象比拼,陈列+POP创意展示(提供物料包),评委团评分;
17:30-18:00:颁发荣誉——优秀团队奖(2个)、区域“最强店员”代表(2名)
注:团队总分排名,前2队获“优秀团队奖”,每队队员不记名投票(可投除自己以外的任意选手)推选出1名选手进入总决赛,即每场海选赛2名选手晋级总决赛;13场海选赛共26人晋级总决赛。评委团:培训老师、供应商代表、参赛连锁领导(3—5人)。
2.本阶段重点工作:
海选赛时间、地点确认;物料设计×;专家培训×;连锁邀约,确保每场海选赛到场人数;培训场地租赁、筹备×;现场比赛题库准备×;按计划进行线下宣传(《第一药店》报、药店人微信)× ;物料制作(×××);现场执行(××××××);整个过程中,Q群管理及店长店员疑难解答(×××××)
3.酒店及物料清单
酒店场地;场地布置物料(背景板、横幅、易拉宝、气球等);签到表;比赛环节涉及物料(PPT、宣传片、签、题库、POP纸笔、产品等);评审物料(打分表、亮分牌);奖励物料(互动奖品、证书、连锁评委礼品)
4.人员分工列表说明。
三、总决赛
1.报到日详细时间及标准。
报到日流程:8:00-15:00: 报到(安排选手行程时需注意); 15:30-17:30:×××总部参观;供应商文化培训 18:00-19:30:晚餐 19:30-21:00:赛前沟通会 。
2.比赛日流程。
08:30-09:00:筹备和宣传片播放(店长店员入场);
09:00-09:15:主持人开场/供应商致辞 09:15-10:30:讲师培训
10:30-11:00:互动答疑 11:00-12:00:讲师培训
12:00-14:00:午餐、午休;14:00-14:30:筹备和宣传片播放(店长店员入场)
14:30-15:30:我行我秀——每位选手开场时自我介绍+碧生源产品1句话核心卖点推荐,2分钟/人,满分50分;
15:30-16:20:智在必答——限时(60秒)答题,26选手抽签分成13组,每组2人,根据题目进行答题板答题,答对加分,答错不扣分,每题10分;
16:20-16:50:智慧秀秀——分组现场演练,26选手抽签分成13组,每组2人,每组随机抽取不同碧生源产品,根据产品特质,10分钟内进行创意POP绘制,并配上销售话语;现场观众+评委投票;
16:50-17:50:终极PK——风险题,选手随机抽取题目,题型有问答、多选及情景模拟,在规定时间内完成题目,2分钟/人。 17:50-18:30:荣誉颁奖(3甲)合影留念。
注:所有环节结束后,得分决出前10名选手进入终极PK,其余淘汰。 评委团:主协办+专家老师+特邀连锁领导(约6~8人)。
3.重点工作。
总决赛时间、地点确认(×××××); 总决赛场地租赁筹备(×××); 物料设计(×××) 题库准备(×××);晋级选手通知、行程安排(×××);现场啦啦队邀约(×××);⑦按计划进行线下宣传(《第一药店》报、药店人微信)(××);物料制作(×××) ⑨现场执行(××××);整个过程中,Q群管理及店长店员疑难解答(××××)。
4.酒店及物料清单。
酒店场地;场地布置物料(背景板、横幅、易拉宝、气球等) ③签到表(选手及啦啦队);比赛环节涉及物料(PPT、宣传片、签、题库、POP纸笔、产品等);评审物料(打分表、亮分牌);奖励物料(证书、冠亚季奖品、连锁评委礼品)
5.人员分工列表说明。
××项目组20××年×月××日
选择题:
就是如何做出自己的模板提升销售,搞好店员客情。大型活动也可以和专业的行业组织进行合作。
第三节 金牌店长训练营提升销售模板
金牌店长训练营活动开展已经有很多年了,早期开展的同行获得了非常不错的业绩,这个活动应该是一个长期可以操作的活动,给一个模板给大家参考。这个模板是作者在多年前一次互换资料获得,有成功的,有失败的,都做了采访。
成功的地级市终端代表一般30人左右,上量品种不低于10个,销售一般在3000万以上,终端规模6000万以上。
而失败的地方10个人左右,上量品种也有10个左右,但是销售规模1000万左右,无法支撑。因此,如何因地制宜非常重要,要控制费用率,供应商管理者不能盲目要求一个模板,这个只是给予大家参考。
记住,任何一种活动都是为了提升销售和毛利,如果提升了,但是利润亏损就不要强制性执行,需要修改不同的模板适用不同级别的业务团队。
第一届“10力金牌店长”教练训练营
12月共12期·每期3天2夜合计36天24夜360个小时
直面挑战您知道最优秀的店长与普通的店长之间到底有什么不同特质吗?
您是否听说过一个门店更换店长后,三个月内业绩就达到原来的3倍。产品一样,价格一样,店员一样,什么都一样,只是换了一个店长而已。
为什么?因为他们的思维不一样,管理方法不一样,员工激励模式不一样,其他都一样。
“开不开店看老板,赚不赚钱看店长”。我们知道,店长是门店的灵魂,直接影响到店面形象、运作管理、销售业绩、店面氛围、团队士气。拥有一个称职的优秀的店长,是门店可以产生良好销售业绩的首要条件!
“聚焦店长日常管理中27个头痛的问题”“19个实用管理工具,回去就能用,行动就见效”是本次店长系统成长训练营的最大卖点。实战《10力金牌店长教练训练营》(20××版)36天24夜360小时的实战课程,将为您的店长经营管理技能的系统提升提供全面解决方案。
10力店长36天24夜360小时的实战课程,实战教练式打造王牌店长!
店长是个标准的技术型人才
金牌店长挖不来、招不到,只有持续的教、练,训,没有其他捷径。
金牌店长是手把手教和练出来的!是暮鼓晨钟敲打造出来的!是投入财力、倾注时间锻造出来的!
历经12个月36天24夜超360小时的魔鬼训练、中国药店金牌导师现场教、练、考;
曾经让无数的准店长变成优秀店长,让优秀店长变成金牌店长!
曾经让无数的药店业绩在很短的时间内翻倍提升!1分投入,10分回报!
一、课程目标
1.牢记开店目的:“盈利才是硬道理”!明确店长的角色定位,服务意识及系统管理能力。掌握门店日常营运管理八大核心“武器”,确保门店业绩的持续成长!
2.学习有效激励与管理员工和新员工辅导的技巧,迅速提升店长领导才能。掌握高效率门店领导与管理的方法,迅速提升员工效率。
3.由“销售型店长”到“管理型店长”再到“经营型店长”三级跳。系统掌握门店盈利模式,成为门店经营管理与绩效改善的高手。
二、课程特色
1.超实战培训:全新教、练、考:每期边教、边练、边考;每月定向辅导考核:有效解决培训效果递减难题,彻底帮助每个学员从应知到应会。3年100余场的教练考经验。
2.超丰富课程:“10力”金牌店长12期10力专题课程,自我力、形象力、商品力、专业力、行销力、服务力、绩效力、信息力、安全力、团队力;全方位打造金牌赚钱实战性店长。
3.超强度训练!全年12个月无间断36天24夜360小时的实战课程,实战教练式打造王牌店长!直接成为供应商的人力资源培训基地。
4.超疯狂学习!“苹果礼品”奖冠军:月任务考核辅导,季度PK,年度总PK,冠军奖励苹果产品,让学习也疯狂!
三、课程大纲
锻造一 素质篇:自我力——战胜自己,您就是强者!!
1.金牌店长的角色认知与自我突破。
2.金牌店长的积极心态管理与自我五项修炼。
3.金牌店长的职业规划与教练式店长成功日志与指导。
锻造二 经营篇:运营实战修炼——金牌店长,您就是这样炼成的!
1.形象力—无声的导购员(包含店外形像、橱窗设计、店内装潢;卖场布局与规划;灯光音乐与色彩的巧妙运用;商品陈列与展示的技巧)。
2.商品力---经营之本(品类快速药店导入技术,包含品类定义、角色、优化组合、策略、战术的实战操作)。
3.专业力---知识就是力量(包含医学、药学、营养学、养生学)。
4.服务力—超越满意服务(客户购物心理分析与对策;客户沟通的语言艺术;客户投诉与处理;会员营销服务体系)。
5.绩效力—捂紧钱袋子(规范现金收入管理;严格控制成本与费用;学会财务分析;熟练掌握绩效考核技巧)。
6.信息力—给您的成功插上翅膀(互联网应用;offce办公软件应用;进销存软件应用;OA办公系统应用;数据分析应用)。
7.安全力---防患于未然(偷抢骗、失火的防范与处理;其他突发事件处理、防损、防盗管理)。
8.沟通力——效率与沟通(与顾客、与员工、与上司沟通,沟通的10大原则,8大禁忌,如何应对投诉)。
锻造三 管理篇:团队力——打造王牌之师,您是店长,也是师长!
1.用人之道——树立教练典范(选人,育人,用人,留人之领导力训练,交互式教练团队指导)。
2.提升之道——卓越的团队管理(早会夕会启动会管理、培训分享会、打造学习型组织)。
3.领导之道——重塑领导力风范(店长向职业经理人转化、即管理者应具备的十项修炼)。
4.领袖之道——供应商文化建设与激励系统(供应商文化建设实务操作、如何服务好员工、激励系统的建立)。
四、教练团队
注:教练均为中国药店一线实战讲师,具体另做介绍。
总之,就是用优秀药店教练培训店长,中间植入赞助供应商的产品训练,卖好货就是非常自然的了。本文无作业,是否需要组织金牌店长自行考虑。
第四节 如何帮助连锁药店做好私域爆量
将服务营销延伸到顾客是服务营销的最大趋势,行业中原来喜欢叫会员精细化管理,现在大家更喜欢叫私域运营,面对营销从产品和终端的时代到顾客的时代,供应商与连锁药店准备好了吗?
以下三大案例将对大家有极大启发,一个是线下私域会议营销,第二个是线下的单体加盟药店的私域运营案例。第三个是小型连锁药店微信私域案例。
案例一:线下会议营销模式
目前已经不简单的保健品的会议营销,已经拓展在预防、治疗、康养三大板块,行业已经有很多好的案例,一定要都走出去交流,打开眼界才是最关键的。
保健品会议营销是推销保健品最好的方式之一,作者周围的亲戚朋友都从会议营销上购买了不少保健品、药品。作者为了学习,一次偶然的机会参加了保健品会议营销,下面将参与过程与大家分享。
案例发生在2019年疫情前,现在线下也有组织,但是成本很高,更多企业会转为微信+朋友圈+视频号的私域化一体化运营,效率会更高,客单价最少有十倍级的提升空间。从2位数到四位数已经非常简单了。
一、不小心接触到
一天下午,一个小伙子在某大药房门前发单子,作者路过,顺便拿了一张资料,原来是一个如何预防心脑血管疾病的一个社区培训,在××宾馆,从早上7点开始。
作者看后,知道是推销保健品的,但是从来没有参加过一次,抱着了解的心态,那天,早上作者起得较早,赶到了宾馆。
由于作者看上去比较年轻,看门的小伙子差点不让作者进去。
二、过程真的很精彩,就是一场攻心战
1.进门就有免费早餐,只要您没有吃早饭,您就可以免费得到一份,包子、牛奶加鸡蛋的早餐。营销从进门就开始了,就是让您占便宜,让您有好感。
作者认为:以上符合想获大利先让对方赚小利的心理法则。
2.有人引导您坐下来,由于其发单子时是分区的,就按社区进行分区坐座位,为的是让认识的人在一起好沟通。
作者认为:最为重要的是要利用大家从重的心理,后来推产品时好带动。
3.7:00, 200多人的会议室人就坐满了,这时候,一个口才非常好,长得也非常漂亮的女孩子开始上场,同时音乐响起,带动大家做早操。“各位叔叔、阿姨们,为了我们的健康,让我们再次锻炼十分钟!”
然后,整个会场就像疯了似的,大家都起身开始锻炼。
作者分析:要成功,先发疯,只有搞疯了大家的情绪,销售才会更加容易。
4.跳完舞后,培训老师还没有到场,美女助教又开始播放红歌,并让大家一起来唱红歌。就这样,一群中老年人就这样被搞的情绪激动。
作者分析:根据不同人群一起唱歌是非常好的暖场形式。
5.介绍老师,不断强化老师的学识及获奖情况,在PPT上打出来。
作者分析:不要自己说是专家,而是让大家认识到,今天给大家讲课的是专家。
6.老师讲课,科普心脑血管病的生成,生成后治疗如何高额费用及风险,将一些恶心的心脏搭桥、糖尿病并发症锯脚、血管堵塞的图片,高额的治疗费用打出来。
作者分析:让您感觉到恐怖,感觉到痛、感觉到伤害,同时让您感觉得病后的无助,让您马上有保健、治疗的需求。
接着开始推荐如何预防的知识,推出三七制品如何预防心脑血管病。当大家问到在哪里可以卖到时,这时我们的培训讲师就开始推销产品了。
作者认为:营销的最高境界就是让客户感觉产品好而主动寻找产品。
7.产品促销方案很简单就是及时购买,多买就优惠,会场上交钱的马上可以得到优惠,钱不够的,只要交足定金就送货上门。一般都是最少30天到180天不等的量设计。
作者分析:如何让人选择购买、立即购买和购买更多,这都是营销设计。
就这样,一场会议营销就让很多人买单,不买单的没有问题,您进来时已经将您的家庭资料一一统计了,以后一定会让您再听课,您迟早会埋单。
作者分析:进行顾客身体资料统计是大健康营销的关键,因为只有回头客才是持续的营销。
三、案例让人思考
1.为什么中老年人愿意参加这样的会?
在进到会场的时候,作者就与旁边的中老年人不断沟通,其实大多数都是工薪退休人员,很多人的小孩都出去工作了,家里大多数就是两个老人,失去老伴的就一个人独居,大家觉得这个培训会议是个交流、娱乐的场所。另外经常听听一些科普知识对自己也有一些帮助。同时大部分中老年人都会有些慢性疾病,大家觉得保健品、保健药品吃点对治疗疾病也是有用的,医疗器械是有需要的。
2.为什么中老年人会购买?
第一是盼望健康。
中老年人很多被慢性病困扰,就希望有个好产品能够帮助他们解脱痛苦,在培训师的恐吓及对产品的好处讲解下,加上同伴们有购买说好的,会有购买需求。
第二是同情小年轻。
很多小年轻向中老年人述说自己工作的艰辛,底薪如何低,工作如此辛苦,博得了部分中老年人的同情。
作者旁边的一个阿姨就是这样说的:“这群小孩也是蛮可怜的,底薪才800元,还有考核,想想自己的孩子吧,出来工作不容易,反正他们在产品对身体也是有帮助的,就卖点吧。我工资也就3000元一月不到,但是我也累计买了7000多元了。”
听到这,觉得同情心被欺骗了,大部分会议营销的保健品一个月的服用额就得上千元,而且还不断推出系列化产品,害得大家节衣缩食,营养不良。
作者只是在想,为什么我们正规营销的供应商与零售连锁药店不一起来教育中老年人呢?推出一个合理的价位,几个不同消费层级合理的套餐的治疗方案及保健方案呢?继续看完后面两个案例,大家就知道什么是比较完美的顾客私域运营了。
案例二、月销售一万的小店失眠单品月销售136000元
1故事来源
本故事发生在私域运营的萌芽期的2017年,地点是深圳的一个医药公司的一个加盟店,这个故事是作者客户分享了一个优秀案例视频,于是作者写了这个案例解说。
一个大企业的深圳OTC经理被药店经理拒绝N次后,帮助一个业绩一个月1万左右的药店销售一个失眠类单品,从药店经理嫌弃产品价格贵,担心卖不出去,到赊销20盒开始,到单品月度销售2832盒,销售额136000元。而当时这个药店销售其他厂家近3千个产品的销售额才1万多元。
2案例背景
药店经理从湖北老家多方借钱,花了十几万在深圳顶了一家医药公司加盟药店,一直经营困难,好的时候一天销售额1000多点,很多时候就是几百元销售额,一个月就是1万上下,一直无利可图,人也变得非常焦略、不耐烦和失眠睡不着。
3案例经过
案例中的企业深圳区域经理多次拜访被拒绝,但是坚持给这个即将闭店的小店铺货20盒,刚开始药店经理没有认真静下来研究产品特色,20天也没有销售出去一盒,但是深圳区域经理还是耐心拜访和指导(很多OTC医药代表就是这样放弃而失败了)。于是药店经理就认真开始研究产品,结合产品的特点,发现自己失眠症状与产品对症,开始自己体验产品。神奇的力量发生了,产品对症改善了药店经理的睡不着、焦虑、不耐烦症状。
于是药店经理拿出企业的产品资料更加仔细研究产品功能主治,每个药材的作用,开始试着推广。
第二个月推广出了5盒。第三个月,深圳经理组建经验交流群,同时将药店经理拉进全国优秀终端私域训练群,药店经理发现其他药店从6盒一疗程到12盒2疗程,24盒、36盒、48盒的大单不断。因此,发誓要好好学习专业产品知识和微信私域运营知识,对顾客售前、售中、售后进行精细化群管理和一对一辅导。
于是坚信了一个道理,很多慢性病不敢于联合和疗程用药就是对顾客和自己最大的伤害,很多慢性病中成药要敢于对试一盒说不行,耐心对顾客进行解说。
第三个月一个疗程单增加,突破40盒。
第四个月,即2017年9月份,这家供应商企业开展全国私域运营销售竞赛,这位药店经理获得广东第一名,全国第三名的好成绩。
一个月来基本都是疗程单,大单不断发生,而且从深圳工厂店寄送到全国各地微信粉丝,销售突破2832盒,销售突破136000元。实现一个产品销售是店内近3000个产品的总和的十倍以上的奇迹。
4案例成功的思考
1有想改变的欲望强烈的老板店员是前提。
深圳2017年即使是工厂店,1万多的销售,即使毛利率35%,收入就是4000-5000,而一个门面估计已经是这个成本了。一个药店人效如果低于4万基本上不能够生存,在亏损的边缘。
本案中的药店其实就是一个个体药店,不想关店就必须放手一搏,而当时连锁药店为什么慢病管理基本失败,就是做好了也不是自己的,同时大部分日子很好过,主动变革的太少了,其实好的时候创新试错才是最从容的,可惜这就是人性,大部分人要逼急了才想到创新,可惜大部分为时已晚。
作者对比过自己顾问的单品,好的单体店月度销售额一般是连锁药店单店的2倍左右。
2有帮助他人发财发展为使命的OTC医药代表。
一旦与一个终端合作,一定要有强烈的帮助这个终端老板发财、发展的欲望,否则就是失败的,记住助人自助的道理。客户赚到钱您才能顺便赚到钱。在竞争这样激烈的环境中,想要更多的终端主动与您合作,唯有不断打造复制好的终端赚钱的案例。
记住所有高效客户的开发,唯一途径就是毛利额的多少。没有样板谈欲望,有样板谈好结果才是永远需要坚持的。
3熟悉产品是专业推荐的基础。
这个对于供应商OTC医药代表和药店店员店长都是一样的。
本案中的店员开始不熟悉产品,一盒都推荐不出去,开始不体验产品,不知道是否对症也不敢推荐产品,当体验产品有效后,推荐的信心就上来了。当熟能生巧后就开始爆单。目前优秀连锁药店私域爆单就是一个个产品病种病症必须过关。
很多企业的OTC医药代表不仅说不清产品,更不能讲清楚产品组方,功能主治。大多数的OTC医药代表就是给一个PPT,或者一张单页给店员,自己或者家人也没有体验过产品,与产品是没有真正建立链接的。
而优秀的团队一定是每个产品都必须用自己的话通俗易懂讲出来,如果您到终端都不能成单、成大单。您就不是一个合格的产品导购员。
4专业推广就是要知道做什么如何做的标准。
对于店员的专业推广无论是平时的推荐还是私域推荐,对产品熟悉是前提,如何陈列引起兴趣,如何与顾客接触、如何问症状、如何给方案、如何成交,如何联合和疗程,如何加微信,如何进行微信群管理,如何直播,如何在直播中控制大家不离线,如何监督顾客按时按量服用、如何跟综管理顾客都是私域运营需要学习的。
其实对于供应商来说建立店员私域群和销冠进行交流是最好的学习途径。
对于OTC医药代表代表的专业推广,对产品熟悉当然也是前提,如何与终端高效接触,如何展示其他客户利益,如何高效谈判和成交,如何在客户放弃时鼓励与跟踪,如何用样板继续奖励和引导等。
而想要成功最大的关键句就是,找到有潜力、想成功的人并跟踪辅导他,三大要素缺一不可。就像网上可以看到教练技术中《死亡爬行》训练,OTC医药代表使命就是训练老板型店员发财发展。
5爱心坚持非常重要。
爱心首先就是爱自己,其次是爱家人,爱是需要金钱作为基础的,因此,赚钱是人生最大的使命之一。
对于个体药店:卖药其实是一件伟大的事业,只要对症解决顾客的问题,我们顺便获得较好的回报,本案中药店经理最大爱心坚持对每一位购买产品的顾客坚持加添加微信,告诉顾客可以24小时随时辅导服用,解答疑问,不仅有了一个500人的微信群,还有群服务、群解答、碰到个别性问题一对一解决问题,甚至手机聊破屏。
而传统药店销售就是卖快消品,销售完毕链接就中断,其实销售成功只是服务的刚刚开始,想要获得持续复购,需要的是私域化的精细化顾客生命周期全过程管理,这样坚持,无论遇到行业任何周期,政策收紧,关店潮到来都不怕。
记住,得顾客满意之心才能得天下,未来的药店私域管理,无论供应商还是门店管理者,一定是围绕顾客提供专业化、个性化、温情化、精细化的“四个现代化新顾客私域服务理念”,不断运用传统和新的互联网、AI新科技工具服务好顾客,因此坚持学习和实践才是立于不败的大道。
而大健康一定是需要以人为本,需要真正的爱心服务,需要真正的爱心跟踪服务,这是未来药店私域运营的关键,而不是简单的冷冰冰的发资料、打AI电话、发微信短信、发促销卷等。
总之,如果您能将顾客当您的父母、孩子一样来进行大健康管理,没有不可能不成功。而对于服务药店终端的OTC医药代表和供应商,记住一句话,找对人、跟踪他、像帮助您的孩子成长一样帮助他们发财、发展,就没有做不好的业务,如何提高技巧、如何提高管理就是不断交流、不断学习,不断使用工具提高效率。
而对于所有私域运营的精细化管理系统就必须公司总部加快研发和标准化,没有好的工具使用,面对强大的对手时您的团队就像拿步枪面对飞机、大炮、坦克、军舰进行战争,结果是可想而知。自己不会,就必须找高手付费学习。
案例三、43家药店年度销售4.2个亿
2023年在传统药店年度销售额还只有平均70万元一家店的时候,东北某省城却通过工商合作打造出42家店销售额突破4.2个亿的奇迹,而且2024年还有很大规模增长,而且不包含医保报销统筹和双通道的产品,平均单店年度销售额1000万,是传统药店的14倍多。结合第二个案例看,如果传统药店不改变,您的销售业绩就会被私域运营做得好的药店慢慢的蚕食掉,只能是温水煮青蛙,最后遗憾关闭药店。
为什么会达成如此好的结果,一是选择私域产品非常重要,同时下面两个方面非常重要。
一、企业的收入高,员工的薪资收入高的抓手到底是什么?
第一是员工的专业性,第二是私域活跃会员的一个数量。这两个抓手是该企业的销售额高与员工收入高的关键。而实现以上两大抓手,该企业实施了四大策略。
策略第一,店员高收入,高收入带来了连锁及店员的稳定性,很多店员年收入几十万,销售冠军过百万,超过了上市连锁药店的总裁。即想做好事情,首先就是好的分配机制,想做分好钱,坚持做,坚持及时奖励到位。
作者认为,收入高是专业性的前提和基础,专业性是收入高的源泉。
第1专业性,店员专业性高,带来了连锁的高成交率与高粘性,关键要对症解决问题,回头客才是关键,作者关注了最近很多增长快的连锁药店就是专业性,无论是新顾客,还是会员销售占比不断升高。好的专业性一定会带来联合用药和疗程用药的占比提升,客单价大幅度提升,千元以上的客单价是常态。
第2私域的运营,私域域会员的运营带来了连锁产品复购率高,医保占比下降,弱化医保统筹的影响。即用好企业微信和药店店员的微信朋友圈,电话圈三大工具经营好自己的顾客私域圈,从产品经营到顾客经营,最终实现销售大单和高复购,以及顾客裂变。
第3同时大单品策略,然后是特殊的大单品的打造,带来了连锁的一个薪资之柱及利润创收点。作者在2023年底已经发现一个规律,大部分连锁药店都扩大了特色化大单品的销售,个别上市连锁药店开辟了董事长战略大单品达50个之多。
集采品引流,贴牌品及特色化大单品创收将成为更多连锁药店一个躲避医药零售寒冬的一个办法,而对于工业及销售团队关键在于如何动销和维护好价格体系。
二、看一下店员的专业性,会员的成交率高,粘性会增加是如何达到的?
1从病症出发,解决病症问题。我们的门店员工在销售过程当中,不会听见这个药该怎么吃,这个药是治什么的,他们会讲您这个病要如何去治疗。这个药在中间起到什么作用,也就是从病症出发解决病症问题。
2那么这个链路就是要求我们的每一个员工要会四个一闭环,即知病、懂病、会治病,会卖药。
3很多人讲,您们的员工会员的粘性为什么会那么强啊?其实员工足够专业呀,因为他治病懂病会治病才能卖对药,卖对药才能治对症,对不对?这个是非常重要的。
4每天学会一个病种的病症,日积月累。
5建立好私域运营服务流程与标准,即如何服务,如何顾客信任您、爱上您的技巧。
以上三大案例让作者笃定,供应商将药店变成家人,药店将顾客变成家人,一定可以诞生伟大的商业模式,现在很多企业创业当年一个单品就过亿的越来越多,几年就是十亿的企业也不少,就是理念加上互联网新工具的精细化服务体系。
值得庆幸的是,目前慢性病的生产厂家已经有和连锁合作开展会员会议营销的案例产生,正在系统化,规模化,常态化,同时会销大军也在收购药店开展合法患者教育,更多大健康企业跨界和连锁药店合作。
大家一定要明白,药店已经是一个非常好的流量入口,不仅是卖产品的场所,也是卖服务的场所,现在年轻人大部分都去了大城市和城市群工作,很多年轻人不在父母身边,即使同城,年轻人都忙得自己照顾不周。未来药店+任何大健康项目的私域运营都将成为可能。
目前有药妆、康养、艾灸、彩票、医院联系帮诊、方茶等非常多的项目都在连接药店,只是供应商和药店要结合商圈的特点,一定会出现非常多的增量接口。
中国现在50岁以上的人群已经突破5亿,基本上都有不同的慢性病和亚健康,而且还在年轻化,随着互联网和AI技术的不断完善,会诞生更多更好的商业模式,但是我们必须每天学习和加快实践才有机会。
写到这,本还想写一个异业联盟的推广会案例,写一个慢性病产品连锁与供应商合作开展会员会议营销的案例,写一个三七会议营销方案,写一个5家药店6年干10几亿的案例等,但是最后我在想,还是留点空间让大家自己思考吧!或者后续出一本《药店私域爆量揭秘》的专业著作和大家分享。
本节布置作业:
1.工厂与连锁药店如何携手保健品会议营销,慢性病产品营销?您看到哪些商机?作者视频号“孟庆亮说营销”有一条会议营销的视频,线下老年人会销为什么这么火爆,阅读量超过125万,争议很大,大家可以多去读读里面的评论,如何减少负面评论,如何真正帮助顾客,机会还是非常大的。
2.如何将违规销售方法变成合法私域运营模式?让正能量占据会员会议营销。让产品从快速购买到长期复购。

孟庆亮