年度经营目标的确定必须符合市场客观需求,以市场预测为基础。包括产品市场、劳务市场和资本市场。并且以市场为基础,考虑行业权益利润率平均水平,在充分挖潜的前提下确定预算目标。
明确年度经营目标之后,阿米巴单元就要承担起实现年度经营目标的责任。
第一,明确实现经营目标的条件,论证其可行性。具体做法是指导各阿米巴单元制订年度计划,明确实施策略,特别是所需公司资源和其他部门的协助,经过整合预测。通过阿米巴单元的参与和承诺,制订出企业的年度经营目标就有了坚实基础。
第二,有效的经营目标最好采取“自下而上”和“自上而下”相结合的原则进行。“自下而上”即由各阿米巴单元根据历史数据分析(业务变化和增长规律)和新的增长点(产品、客户、区域等)形成每个单元的业务目标;“自上而下”即由公司根据战略发展需要,制订公司宏观的目标。“自下而上”和“自上而下”相结合的原则也就是公司和各阿米巴单元协商沟通的过程。这样得出来的目标既符合公司的战略发展,也符合员工的意愿和能力范围,可行性非常强。
第三,确定年度经营目标之后,就要讨论各个阿米巴单元的年度经营计划,包括资产负债表、损益表、现金流量表、工资预算、费用预算(以上分解到月或产品、地区)、组织架构、人员编制等。通过制订年度计划,按月或日进行核算管理。企业通过“联欢会”表扬大家,分享完成目标的喜悦,反复开展后,创造出完成年度经营计划的巨大能量。
图6-9是年度经营计划制订步骤:

图6-9 年度经营计划制订步骤
第四,阿米巴的业绩管理。在开展阿米巴经营的过程中,需要有能够准确掌握实际业务数据的统一管理机制和方法。如图6-10、图6-11、图6-12所示:

图6-10阿米巴的业绩管理(一)

图6-11阿米巴的业绩管理(二)

图6-12阿米巴的业绩管理(三)
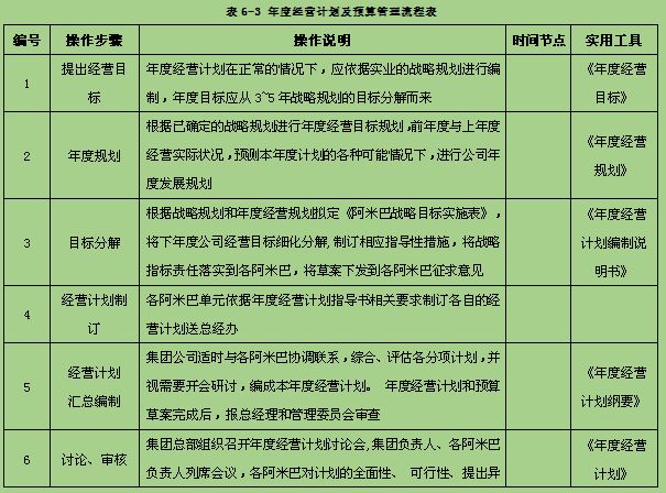
表6-3 年度经营计划及预算管理流程表



胡八一