供应链体系是整装企业的竞争壁垒。

整装企业的供应链有两层面构成:一是产品体系的供应;二是仓储物流体系的建设。整装企业要根据自身基因,选择供应链的完善的路径:采购—整合—战略合作—资本并购—平台化运作。

整装模式的供应链管理与优化的关键问题:
1.整装企业的整体服务效益,后端是取决于供应链的强大,前端是取决于现场服务体系的强大。这就是为什么整装看起业很美好,但很多企业一旦涉足就会痛苦不堪的核心原因所在。这是考验企业综合竞争力的一个模式。
2.供应链难题,需要和大品牌建材企业谈供应,还要自建仓储物流,解决最后一公里配送,对原有经销商利益格局也有冲击,复杂程度高。按照家居行业的现状来分析,供应链的完善要走下面的一条路径:采购—整合—战略合作—资本并购—平台化运作。这条路径对于一些中小企业来说是需要一步一个脚印的走过去,对于本身体量就很大话语权很重的企业来说可以直接走到后面的高级模式。
3.整装企业的供应链有两个大头:一是产品体系的供应;二是仓储物流体系;整装模式尚未形成自身的供应链体系,供应链标准、供应链整合模式、供应链运营模式、供应链价格体系、供应链服务体系都处在起步当中,需要更多的企业一起为为这个模式探路。
强大而稳定的供应链是确保产品价低质优的关键
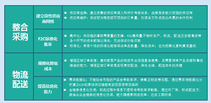
我国建材行业流通过程加价率高,各级分销商层层盘剥大大增加了供应链环节的沉淀成本,能否建立稳定有力的供应链壁垒是互联网家装企业控制成本的关键之一。此外,装修过程中涉及到的主辅材品类繁多,其中包含很多定制品、非标品,施工过程中材料入场时间及顺序对装修工期影响大,没有强大的供应链管控体系调拨将大幅增加装修过程中的不可控因素。家装供应链在采购、物流等层面痛点颇多,F2C集采、信息化是互联网家装企业提升供应链实力的主要手段

找对供应商,打造生态供应链,开发好产品
1、对于弱品牌属性的品类,以OEM的方式生产,找到“性价比”的普通合作供应商
2、对于强品牌背书的品类,(1)联合出品的方式(参股优质供应商--共同利益);(2)自产(核心战略供应商--共同命运)

供应商的寻源策略:

供应商资料库--供应商简报:1.知己知彼,百战百胜的逻辑;2.货比三家的逻辑。
供应商的合作层次:

供应商的报价“水分”在哪里?(成本)
1.首先,要清楚成本的构成。(1)直接材料成本;(2)直接劳务成本;(3)其他直接成本(设备/场地/活动/能耗等);(4)经营成本(其他分摊成本/税金等);(5)利润

整装供应链案例分析:
1、Homkoo整装云供应链

Homkoo整装云中央厨房式供应链系统--四大能力:(1)核心采购综合能力;(2)11000+SUK管理供应能力;(3)个性化产品规模化生产能力;(4)柔性化物流配送能力。(5)整合国内上百种外建材品牌。(1)主辅材、定制家具、配套品供应链平台;(2)3300+SKU,满足一体化采购需求。而这个规模仍然在扩大。
2.搭配好,加工好,柔性化配送。
3.(1)不建大仓,零库存,轻资产运营;(2)智能立体仓库--自动分配、进出时间、收货地址、空间、效率等。
4.按进度节点柔性化配送。避免材料早到没地方存放和材料迟到延误工人施工。
5.畅享F2C价格。(1)传统渠道分级代理模式,层层加价,价格高毛利率低;(2)F2C模式砍去中间环节,极致提升效率。
2、PINGO国际供应链
PINGO国际生态构建:聚焦核心优势,合作才是趋势
1.组织架构上:PINGO大家居生态经济体三架马车齐头并进!(1)PINGO集团,负责投资、融资金融;(2)瑞美嘉集团负责线下公司(渠道)管理;(3)艺可集团,负责供应链运营,由独立公司而不是作为公司的项目组或部门。
2.上游供给链--深度合作,构建核心渠道:300多家工厂及品牌。(1)F2C供应链集采;(2)中心仓物流配送主材;(3)去中间化,建供应链体系.
3.下游基安系统--基安物流、四纵八横:7大仓储基地。(1)华东、华南、西南、华北、华中建立七大物流分仓;(2)“效率”决定公司价格和盈利;(3)实际上,每个仓库都可以是分公司。a对线下门店实施区域化管理;b.实现靠近指挥、总部职权下放;c.管理更精细化,更有效率;d给渠道扩张打下坚实基础。


翁长华