如图9-4所示,精品银行人才队伍建设包括人才需求与供给的预测、人才队伍分类与人才标准的开发三方面内容。其中,人才需求与供给预测主要包括人才需求总量预测、人才供给分析两方面。人才队伍分类主要介绍人才分类与职业发展通道,重点介绍核心人才队伍的界定;人才标准开发主要从能力素质模型与资格条件两部分进行论述,其中,能力素质模型包括核心能力、领导力与专业能力,而资格条件则指的是学历、业绩、工作年限等资格调整所必备的门槛条件。

图9‑4精品银行人才队伍建设
精品银行的人才队伍建设应该在人力资源总量规划的基础上,需要对员工进行序列划分,进一步制定人才队伍规划,即建设分层分类的人才队伍。具体而言,明确银行人才需求和人才储备的基本要求;建立分层、分类的人才分类与职业发展通道;从业务拓展的需求出发,从人才队伍的能力素质要求和任职要求现状归纳银行人才队伍的建设标准。当然,人才队伍的建设需要有各项机制与制度的保障,本章第四节至第七节将重点介绍从人才队伍现状的盘点和招聘培训需求出发,找出银行人才队伍的差距和不足;通过各项人力资源机制制度建设,保障人才队伍供给能够基本满足银行发展的需求。
人才需求与供给预测
在进行人才需求供给的预测时,首先要考虑的是银行所处发展阶段以及规划期内组织结构是否变化。不同发展阶段人力资源所关注的重点不同,所采取的人力资源策略、政策有所不同,如图9-5所示。银行度过初创期步入成长阶段以后,需要逐步开始进行精细化管理,方有心力考虑人才队伍的匹配、总部与分支机构的人才搭配、管理人员与业务、技术人员的匹配情况等。

图9‑5企业发展阶段人才队伍规划
接下来要进行人员需求总量预测。需求预测有多种方法,一般采取的方法是财务比率法,同时兼顾总部管理模式的设计,如图9-6所示。对于商业银行,可给予利润总量、存贷款、组织架构的变化等对人员需求进行预测。

图9‑6 人员需求总量预测模型
明确员工需求总量后,需要结合员工供给现状即可以对外招聘、裁减的人员数量做出预测。在考虑内部流动、人员离职率、员工年龄结构目标等基础上,根据当前员工数量和预测的员工数量,确定银行未来一段时间内人员招聘和冗员淘汰的目标,如图9-7所示。

图9‑7 人员需求与供给
打破惯例,完善人才发展通道
(一)精品银行建立人才分类与职业发展通道的意义
确定人才分类(或岗位序列划分)与职业发展通道是人才培养与发展的前提。专业与管理双通道、横向、网状多通道的发展机制为人员发展提供了较为开放的空间与更多的机会。在专业通道尚未被纳入职业生涯发展通道时,所有的员工唯有“仕途”可走,否则无向上晋升的可能与空间。同时,有些员工并不适合做管理者,在其所在专业的纵向精深发展、扮演“技术带头人”的角色方才符合个人意愿与能力特点。职业发展通道是银行为员工搭建的事业平台,该平台应基于银行自身对人才需求的特点,对员工的职业发展路径进行有目的的规划。员工可以根据自身特点与企业需求,在各专业职种和管理通道中选择未来的职业生涯发展。
建立职业发展通道体系,对银行和员工个人都具有十分重要的意义。对银行来讲,银行必须要充分发挥对员工职业发展的主导作用,使员工朝着有利于战略目标的方向不断发展;对员工个人来讲,员工希望通过职业发展的引导,实现个人的职业生涯目标。
(二)精品银行人才分类与职业发展通道
人才分类的设计原理如下。
根据企业战略,分析业务运作模式,明确业务功能模块,结合能力结构,确定类别;
分析各业务功能模块性质,确定支撑各个业务模块的职种及其功能定位;
根据主业务流程,分析现有的职位职责,并把现有职位分别归入相应的序列,明确各个序列与现有职位的对应关系。
通过这三个步骤对人才分类,在此基础上确定职业发展通道。人才分类根本上打破了组织系统(部门)的框架,不同系统的岗位只要对任职者的能力要求在性质上相同或相似,都可以归并到一个类别或序列之中。
人才序列划分明确之后,职业发展通道则自然而然产生。每个职业发展通道内部根据组织需要设不同的等级,各等级员工的角色定位、职责范围、能力素质水平等均存在高低差异。以客户经理这一序列为例,客户经理属于市场营销序列,从低到高划分为初级、中级、高级、资深、首席五个级别,同时,每个级别内根据业绩与工作年限各设三档,根据考核情况,客户经理在通道内能上能下,每位员工所认证的级别存在有效年限方面的规定。如图9-8所示。

图9‑8 典型的客户经理发展通道
人才分类与职业发展通道的划分可粗可细,视银行规模与需要而定。对于成熟的大型银行而言,职业发展通道可以细化,有利于专业人才的培养以及专业技术的培育。相反,对于处于快速发展阶段的大多数中小银行而言,复合型人才的需求更为偏重,因此职业发展通道宜粗不宜细,否则不利于人才的发展与业务的发展。需要注意,发展通道并不局限于某一通道之内或者某一专业通道与管理通道之间,横向与网状职业发展通道设计允许员工从某一通道向相关职种进行调动,如图9-9所示。此种设计能最大程度拓宽员工的职业空间,同时有助于培养复合型人才。

图9‑9跨序列职业发展通道设计
人才分类与职业发展通道适用于银行全体员工。对于致力于打造精品银行、流程银行的中小银行而言,在进行人才队伍的建设时应该有所区分与侧重。换言之,本着急用先行的策略,中小银行需要打造一批彰显其核心竞争力的核心人才队伍。通过对中小银行战略目标、关键成功因素的理解,以及工作难度与重要性的判断,可以界定中小银行的核心人才。核心人才的界定有助于打造中小银行的核心竞争力,有的放矢地进行核心人才的培养与储备。
服务地方经济、适度扩展的精品银行战略对于中小银行的组织能力提出了特殊要求,中小银行需要在产品创新、客户服务、风险控制、成本控制、人员高效等因素上实现突破,这也是中小银行核心人才界定的逻辑基础。要成为精品银行,其核心和关键之一在于能在真正市场化经济基础上,在公平竞争平台有一个优良的战略团队,能及时找到在各发展时期和阶段上所需的人财物最优配置。笔者认为,打造精品银行,中小银行需要建设一批干部队伍、客户经理人才队伍、风险经理人才队伍、信息科技人才队伍与分支行一把手队伍。其中,客户经理、风险经理、信息科技人员属于专业人才队伍,而干部、分支行一把手则属于管理人才队伍。如图9-10所示。

图 9‑10 精品银行核心人才队伍建设
(三)精品银行人才分类与职业发展通道案例
1.工商银行职业发展通道
根据中国工商银行的实际情况以及岗位职责和业务特点,中国工商银行的全部构建了管理类、销售类、专业类、运行类、客服类五大职类、二十一个序列的岗位职级体系。不同序列岗位体现岗位工作内容的性质不同,相互之间不存在等级对应关系。根据职责和任职要求的差异性划分岗位类别后,针对不同类岗位的特点,可以在各职类内部细分若干职种(序列),以利于拓宽员工发展通道,以及激励方式、用工政策的设计,任职资格体系的建立和职业生涯开发等。这种纵向可晋升、横向可交流的多通道职业发展体系,适合各类员工成长的职业发展和晋升机制,为员工实现自身发展提供了广阔平台。如图9-11所示。

图9‑11 工商银行职业发展通道体系(部分)
2.××银行核心人才队伍
图9-12为××银行如何识别核心人才的逻辑展示。根据其战略方向推导出其业务发展目标、资本运营目标、管理规划目标三项目标,在此基础上推导出实现发展目标的各项关键成功因素。据此,××银行核心人才得以界定,包括高级管理人才、中高级客户经理、金融产品研发人才、市场策划人才、高级风险管理人才、投资业务管理人才、IT项目管理人才、高级财务分析人才等。

图 9‑12 ××银行关键人才识别
3.××银行核心人才队伍建设案例
在人才队伍的建设方面,××银行高举人才领先策略,坚持人力资本优先投资:抓住核心人才,打造核心人才队伍。对现有人力资源,要激活存量,要求员工一专多能,提升综合素质。采取总量控制,适度从紧的策略,走“总量控制下的质量提升”道路。
具体而言,××银行界定核心人才队伍为市场营销队伍、产品经理队伍、风险管理队伍、理财经理队伍、会计结算队伍,通过对其人力资源存量与外部人才市场的需求供给分析,提出“内部培养+外部引进”相结合的人才选拔策略,核心人才素质模型、核心人才数量预测、核心人才队伍规划,并打通核心人才培养的各项机制。如图9-13所示。

图 9‑13 ××银行关键人才识别
量体裁衣,开发人才标准
(一)人才标准开发
岗位序列划分以及职业发展通道建立之后,接下来需要界定各类别人才标准。人才标准是指完成一项工作所需要的知识、经验、技能、素质与行为之总和。不同的岗位需要具备与其所担当的工作职责要求相适应的知识、技能和经验等,才能胜任工作并取得应有的绩效。人才标准可分为能力素质模型与资格条件两部分。人才标准的确定对于人才的选拔配置、人才的培养发展具有重要的指导价值。如图9-14所示。

图9‑14 人才评价、选拔与发展
1.能力素质模型
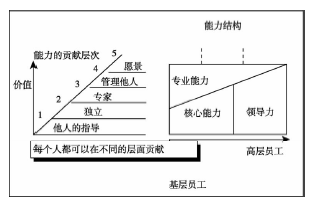
能力素质模型是在特定时期和特定战略中各职种需要具备的一组能力,主要包括核心能力、专业能力与领导力三部分,如图9-15所示。其中,核心能力适用于所有人员,是银行价值在个人行为中的直接体现和反映;专业能力则反映了在价值链某个职能上表现出色所必须具备的能力/技术要求,与职类职种划分相联系;领导力适用于银行的所有领导/核心人才,是牵引银行迈向未来成功的力量。当然,除了上述三部分以外,一套完整的人才标准还包括资格条件,即完成某类工作所必须的知识、经验。

图9‑15 能力素质模型结构
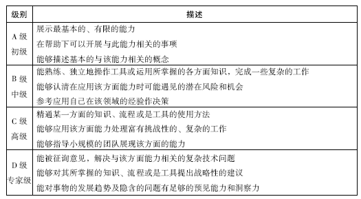
在构建能力素质模型时,需要对能力素质进行层次划分。能力素质层次划分的原则如表9-2所示。
表9-2能力素质层次划分原则

(1)核心能力
核心能力根据银行文化推导而来,具体而言,是根据银行的使命、愿景和价值观经过演绎法得出。需要指出的是,由企业文化推导而来的核心能力具有普适性,属于通用能力,适用于全体员工,也就是说各序列、各层面员工都需要具备核心能力。如图9-16所示。

图9‑16 银行核心能力推导过程
(2)领导力
领导力亦可称为综合管理能力,顾名思义,领导力主要适用对象是属于管理类岗位。当然,也不排除部分能力同样适用部分岗位。如,项目/任务管理能力适用客户经理。领导力模型是牵引银行迈向成功的力量,它是合格的银行领导者的标准。××银行的领导力调研显示其领导人数不足,只有半数人同意该行能够发掘未来领导人,该行没有招聘来自顶尖学校的人才等。如图9-17所示。

图9‑17 ××银行领导力调研结果
领导力模型针对的对象既可以是一个具体的岗位,如市场总监、人力资源总监等,也可以是某个特定人群,如银行的高层管理团队(领导班子)、中层管理团队、基层管理团队或分支行行长等。领导力模型不 是单一的某个指标,而是能够驱动优异绩效的一系列指标的组合,即银行中能够产生高绩效的岗位和目标人群所具备的一系列素质。领导力模型的构建与步骤如下。
确立能力模式:能力模式是对众多管理岗位能力素质模型结构及其与岗位分类的关系的一个总体规划,它是管理层能力素质模型的一个整体呈现,是构建各岗位序列与各职层管理岗位素质模型的底层结构。
开发素质要素:素质要素开发方法主要包括BEI(行为事件访谈)、半结构化访谈、问卷调查等定量研究方法(主要从现实归纳的角度提取素质要素);银行战略和文化演绎、内外部资料分析等定性研究方法(主要从未来牵引的角度提炼素质要素)。
构建素质模型:建立符合银行管理需要和管理人员特征的岗位素质模型框架。在素质要素库的基础上,结合前阶段岗位序列的划分以及使用各种研究方法和工具所发现的各序列管理人员在业务管理素质要求上的差异,形成银行各序列管理岗位素质模型框架,并形成符合各个岗位层级的素质框架。
建立素质词典:综合以上成果,系统定义符合银行管理人员发展需要和管理人员特征的素质词典。
(3)专业能力素质
专业能力素质定义该级别任职者应从事的业务模块及其关键行为要项,亦可理解为是对该级别任职者工作能力的评定标准。专业能力素质由能力要项、能力定义、等级描述等构成,是对此级别任职者相关专业能力特征的分类和细化。
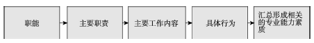
专业能力素质一般是考虑银行运营所需职能来确定的。详细设计步骤如图9-18所示。
考虑履行这些职能所需承担的主要职责;
每项职责涵盖的主要工作内容;
每项主要工作内容中体现的具体行为;
最终将这些具体的行为汇总形成相关专业能力素质的行为描述。

图9‑18 专业能力素质的开发步骤
上述专业能力素质的开发步骤属于工作分析的内容。鱼骨图是工作分析的常用工具,在开发专业能力素质时,需要基于业务活动分解进行职责模块即专业能力模块的开发,在此基础上细化、丰富各专业能力模块。如图9-19所示。

图9‑19 专业能力素质开发
2.资格条件开发
如前所述,资格条件指的是胜任某类岗位所需要具备的知识、经验等门槛条件的组合。其中,知识是员工完成业务工作需要掌握的知识点,是获得相应资格的前提,是掌握专业技能的重要保证;经验则指的是在专业领域工作的时间长短和参与/承担过的专业活动与项目。另外,资格条件还可能包括任职相应岗位应该获取的学历、职称条件、业绩标准等。
资格条件的开发与人才成长规律、银行人力资源现状、岗位要求、行业特点密切相关。××银行对各个级别人员的学历、工作经验、职称、业绩做出了如下要求。
(1)学历要求
学历统一要求为本科或以上学历。
(2)专业领域工作年限要求
四级要求:一年以上本职种工作经验;
三级要求:三年以上本职种工作经验;
二级要求:五年以上本职种工作经验;
一级要求:八年(含)以上本职种工作经验,参与认证的业务模块从业经历最低年限不少于三年(含),具备二级资格的年限超过三年(含);
高级要求:十年(含)以上本职种工作经验,参与认证的业务模块从业经历最低年限不少于三年(含),具备一级资格的年限超过二年(含);
资深级要求:十五年(含)以上本职种工作经验,参与认证的业务模块从业经历最低年限不少于三年(含),具备高级资格的年限超过五年(含)。
(3)职称
高级和资深级的职称,要求通过国内外相应专业的高级资格认证,高级职称以下级别的人员,应取得所从事业务必须的技能或业务资格认证。
(4)业绩
是该资格等级的人员从事专业工作取得的工作业绩或达成的具体目标。
(二)人才标准案例
1.交通银行能力素质模型案例
如图9-20所示,交通银行能力素质模型包含三大组成部分,即核心能力、综合管理能力与专业能力(前台专业技术能力、中台业务支撑能力与后台服务监督能力)。

图9‑20 交通银行能力素质模型
以交通银行核心素质为例,交通银行企业使命为提供更优金融方案,持续创造共同价值。
企业愿景:建设价值卓越的一流国际金融集团;
核心价值观:责任立业、创新超越;
经营理念:诚信永恒、稳健致远;
服务宗旨:以您为先、灵活稳健;
广告语:百年知交、相融相通。
据此,推导出交通银行核心能力为创新崇德、学习思进、求真务实、精诚协作、以客为尊五项。
表9-3为以客为尊这一核心素质的定义以及各级别行为表现。
表9-3交行核心能力示意(部分)


2.中国建设银行领导力模型案例
如前所述,领导力的确立源于对银行战略与文化的演绎,即从银行核心能力推导出领导力素质要求。建设银行在建立起领导力模型时,需要明确其核心能力,包括客户把握、产品创新、管理团队、技术领先、激励与人才、风险管理和内控机制六大能力。根据核心能力,中国建设银行明确了其领导力素质要求,共计11项。如表9-4所示。
表9-4 中国建设银行领导力素质要求推导过程表
银行核心能力 | 领导力素质要求 |
客户动向的准确把握和跟进 | 客户导向、商业洞察力、行业趋势 |
产品自主创新 | 创新能力 |
建设高水平管理队伍 | 建立有效管理团队、发展后备队伍 |
技术竞争力 | 成就导向、分析改进思维 |
激励机制和人才管理 | 辅导下属成长 |
风险掌控 | 风险控制、管理魄力 |
对上述11项核心能力进行分类组合,即构成了中国建设银行领导力模型的框架,主要包括业务战略、决策、客户关系建立与管理、团队建设、人员培养、自我发展与完善六大维度。如图9-21所示。

图9‑21 中国建设银行领导力模型框架图
3.××银行对公客户经理专业能力与资格条件案例
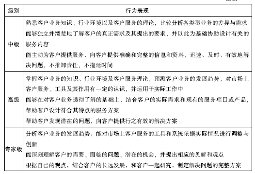
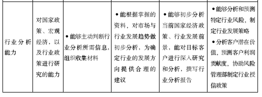
××银行对公客户经理的专业素质包括营销规划与实施能力、行业分析能力、市场开发与营销能力、客户档案管理能力、金融服务能力、产品开发推动能力、风险监控能力、社会交往能力、财务分析能力九项。表9-5为营销规划与实施能力、行业分析能力这两项专业能力维度的定义及其在初级、中级、高级、资深对公客户经理的等级表现。
表9-5 ××银行对公客户经理专业能力(部分)


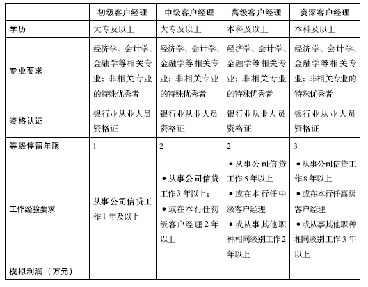
××银行对对公客户经理进行了资格条件的规定,分别从学历、专业、资格认证、等级停留年限、工作经验要求、业绩标准等方面规定了各个等级的客户经理所应该具备的门槛条件。如表9-6所示。
表9-6××银行对公客户经理资格条件(部分)



崔海鹏