1.1企业概况
深圳深远顾问集团(Shenzhen Shenyuan Consulting Group),2001年初,由以杜建君先生为核心的国内一批优秀的战略、营销管理与工业设计领域的实战型专家创立于深圳。
深远顾问集团以“精深致远,合作共赢”专业服务理念为宗旨,二十多年成长而初心不改、理念不变,始终以“助力中国企业综合竞争力提升”为使命,并以“成为中国备受信赖和尊崇、健康长久的智慧型知识服务提供商”为愿景,以“把知识转化为价值,将价值提炼成产品,给产品赋予以创意”为修业理念,致力于对中国企业战略发展、营销变革和公司治理的研究,为企业提供专业的战略咨询、营销管理咨询、服务咨询、公司治理与文化咨询、组织与人力资源咨询、学习设计与相关咨询培训等服务。
目前,深远顾问坚持专业化的道路上,多年来实施分行业、分方向模式组织变革,立足于在一个深远文化、一个深远平台的基础上,先后与团队成立专业分工明确的深远汽车咨询服务公司、深远影响网络营销服务公司、赛迪弗工业设计经营和深远云移动互联技术等专业服务公司。
如今,深远已成为集理论研究、战略咨询、品牌咨询、营销管理咨询、服务管理咨询、组织与人力资源咨询,以及国内领先的案例研究与课程开发、培训输出服务等一体的专业化、系统化管理咨询方案提供商。
1.2发展历程
2001年3月12日深远顾问在深圳创立;深远长期作为深圳市管理咨询行业协会常务副会长单位,创始人杜建君先生并担任法人代表,积极参与并支持协会工作。
2001年6起,成立深圳市塞迪弗工业设计经营有限公司,策划并参与推动中国工业设计事业的发展,先后连续策划并承办由国家前计委、国家知识产权局外观设计审查部与中国机械工程学会工业设计分会联合各大高校主办的中国工业设计论坛、中国产品创新设计奖和中国国际工业设计展(统称CIDF),连续举办十多届华帝杯工业设计师大赛,并与《销售与市场》杂志联合创办《产品》期刊,以期把产品创新设计与市场营销进行有机的结合,以提高中国制造品牌的价值与市场竞争力。
2002年起,先后与华帝股份、比亚迪汽车、夏新手机、海信空调、科龙空调、万家乐、方太、香港美思工坊、百得热水器、金正VCD、高智通和福建百事流行鞋等企业提供咨询与培训;
2005年起,先后开始为北京联想、广东美的、茅台股份、深圳富安娜、龙电电气、新天葡萄酒、张裕葡萄酒、漫步者、SKG和卡萨天娇等企业深入开展咨询服务;
2010年至今,在汽车领域先后与东风商用车、东风柳州汽车、东风日产、东风股份、东风康明斯发动机、东风本田零部件、广汽集团、陕西重卡、陕商集团、福田汽车、江铃汽车、徐工汽车、三一重工、广西玉柴物流、九配汽车和现代商用车等国内核心主机厂开展深入合作;
2013年3月15日在深圳成立深远汽车咨询服务有限公司,并与清华大学汽车系建立创新合作伙伴关系,先后在武汉、上海、天津和苏州建立分支机构;
2016、2017、2018、2019、2020连续五年参与评选并荣获中国管理咨询50大服务机构荣誉;
2022年,成为深圳市管理咨询行业协会《管理咨询师能力评价准则》与《管理咨询服务机构能力评价准则》团体标准制定起草单位。
1.3取得成绩
1.3.1荣获中国管理咨询50大,获得行业认同和尊重
深远顾问是中国管理咨询50大、中国咨询业十大专业品牌、深圳十大优秀管理咨询机构,荣获《经济观察报》第七届杰出营销奖“杰出渠道大奖”、华帝十年合作金牛奖、联想战略供应商、美的战略供应商、东风商用车核心战略供应商、东风康明斯和东风柳汽战略供应商等奖项和资格,深远创始人杜建君先生先后荣获中国机械工程学会年度先进个人、年度工业设计创新贡献者、深圳咨询界十大风云人物、华南企业家推崇的知名咨询代表人物。
1.3.2丰硕的管理咨询自主研发成果
历经二十多年的发展,深远锤炼了特有的咨询理论模型、实施的方法与工具,并积累了许多成功的典型案例;二十多年的咨询实践与研究,深远首创了基于“战略导向+能力建构”的营销变革管理理论体系、基于高质量发展与消费者升级要求下的精品营销战略理论、基于产品创新设计为核心的品牌战略管理理论(并创办《产品》杂志)、基于“专精特新”企业的“竞优战略双百”工程咨询辅导体系和商用车行业渠道6大精益经营咨询模型,与此同时,深远顾问在商业文明、家族企业公司治理、人力资源与企业文化等方面,提出“深远五明管理”与“深远五识人才”理论模型,沉淀了许多典型案例,在国内管理咨询界和营销界产生了积极的影响。深远一直重视基础研究和原创性的智慧型服务,已出版专著五部,文章三百多篇,成功课程五十余套。
1.3.3服务并成就了大量的优质企业客户
深远以咨询、培训和辅导国际国内大中型企业管理变革见长,并伴随“专精特新”等创新型成长企业的常年服务。曾常年为美的、联想、华帝、万家乐、东风商用车、东风柳州汽车、东风康明斯、陕汽、比亚迪汽车、玉柴集团、张裕葡萄酒、富安娜、漫步者、朗能电气、SKG等一流企业提供专业咨询培训与赋能服务。
1.4优势和主要特点
1.4.1专业优势
理论基础、战略素养与实战经验积累深厚,更懂本土大中型企业需求,输出成果质量高、信赖度高。深远属于国际化视野的本土化公司,更懂国情与市场,为企业服务前瞻性强、成果更落地,逻辑更严谨、考虑更周全;21年的战略与品牌咨询经验, 营销战略规划、营销渠道体系变革设计与品牌战略咨询在行业影响力大;深远独创了系统的战略咨询方法论。
1.4.2系统咨询优势
深远始终把战略前瞻性与实战性进行合宜有效的结合,强有力的系统咨询和稳定的高端服务团队优势,使创新能力与规范管理的有机统一。常年稳定的自有咨询团队;有一批千亿级企业、国际企业和优秀民营企业的实战派高管及国内外著名高校博士、硕士组合成的“双高”专家团队。深远拥有一支既具有坚实的理论功底,又有丰富实战经验的管理咨询团队,深远发展高峰期管理咨询师、研究员和设计师有150余人,同时拥有多位外部合作专家。
1.4.3深度协同共享的专家资源
与清华汽车系、中农大MBA中心、广西大学商学院、深圳大学管理学院、深圳市管理咨询行业协会专家库、《销售与市场》杂志智库、高端品牌实验室智库等咨询机构共享专家库资源。
1.5关键成功因素
1.5.1咨询经验丰富,成果落地性强
连续五年中国管理咨询机构50强;与国内近20个行业,近500多家企业开展合作,为超过百家企业提供过战略、品牌、营销、人力资源及企业治理等内容的专业顾问服务,积累了丰富的咨询实战经验。
1.5.2强有力的合作资源
深远先后与德国IF机构、联想集团智库、美国科特勒咨询集团、丹麦CBD战略设计公司签订深度战略合作伙伴关系,并与清华大学美术学院、清华大学汽车系、中国农业大学MBA中心、浙江大学现代工业设计研究所、湖南大学艺术设计学院与广东海洋大学设计学院结成战略伙伴关系。
1.5.3重视服务模式创新和服务产品迭代升级
深远自创办至今,每年在新管理咨询服务模式、服务产品的创新研发等方面做战略性投入和布局,研发团队紧跟时代步伐和客户需求变化,针对性在产品研发、成果转化、信息化建设、标准化建设、知识产权保护和运用等方面开展创新研发工作,现拥有基于移动互联网时代的“深远云”数字赋能平台。
1.6经验借鉴
围绕“精深致远,合作共赢”为经营理念,以“专业、行业、技术、价值”为深远竞争力建设的创新方向,广泛借鉴国内外先进咨询机构与智库理论和成功案例,强化自身在行业的精准服务定位,围绕客户需求针对性开展服务模式和服务产品创新,积极向行业专业化、市场开放化、赋能数字化做服务探索和延伸,让深远咨询服务平台在集团化发展上,走稳走实、做强做久,成为管理咨询行业中求实创新公司的代表之一。
二、百思特管理咨询有限公司
2.1企业概况
百思特管理咨询有限公司历经二十年发展,一直秉承标杆、价值、创新、多赢的核心价值观,不断研究世界级标杆企业,始终坚持为客户创造价值的咨询信念,为近20个行业的2000多家企业提供了可持续发展的整体管理解决方案。
百思特以深圳为总部,采用全国一体化的运作模式,分支机构覆盖北京、上海、广州、武汉、杭州、青岛、长沙形成全国多基地服务范围,并拥有一支来自世界500强及国内外知名企业高管与精英组成的实战型专家顾问团队。
百思特咨询以“中国的百思特,世界的百思特”为愿景;以“使能企业成功,赋能企业成长”为使命;以中国企业变革专家、助力企业“以变革,谋未来”为理念,致力于成为全球企业可持续发展的最佳伙伴!
2.2发展历程与取得的成绩
20多年来百思特咨询团队不断自我变革、自我重塑,在四个发展阶段中不断创新产品与服务,始终与众多优秀的企业和企业家一起,携手走在中国管理咨询的最前沿:
2000年至2006,流程再造咨询时代:百思特咨询作为中国领先的流程咨询机构,为飞通光电、中国三大核电、三大金融集团、喜之郎、康佳、东方电气、腾讯、中国移动、华为等标杆企业提供流程建设咨询服务,并且与HP、IBM、Oracle中国区建立战略合作;
2007年至2012,业务咨询时代:百思特咨询作为中国业务咨询的先行者,与实在建科院、特发集团、海大股份、京信等标杆企业建立十多年合作;为伊戈尔、迈瑞、中广核等十多年来不断提供业务咨询;与玉柴集团、富森供应链、飞荣达股份、芭田、贝特瑞建立战略合作;
2013年至2018,业绩咨询时代:百思特作为企业业绩提升伙伴,与安踏、利亚德、软通动力、舒华建立战略合作;为深南电路、慕思、雅兰、锐明业务咨询,为北京城建、盛伦国际、CMH国际等业绩增长提供卓有成效的咨询服务;并成为中建、中粮、中核、中车、中国兵器、中航国际、中国船舶等央企的咨询合作伙伴;同时,为稳健集团、农夫山泉、华帝集团、兴森科技、广发银行提供咨询;与新和成、润丰集团、华友钴业、徐工集团、力同科技进行全价值链的咨询服务;与万华化学、博雅生物、国轩高科、德方纳米、恩捷股份、华宝新能、祥邦科技、润丰股份、博众股份全面启动战略合作;
2019年至今,数字化咨询时代:百思特作为数字化咨询的引领者,与全球技术领军企业亚马逊、SAP、华为、UiPath进行数字化全面战略合作;持续为100多年企业提供“RPA数字劳动力”服务,并为伊戈尔、立白集团、科士达、润丰化工、麒麟啤酒、飞鹤集团、景旺电子、发那科、庆源激光、陕西黑猫等进行数字化建设,为海尔青岛黄海工厂、金百泽科技、万和电气、华盛药械、中车株州工厂、九阳电气济宁工厂、申菱空调佛山工厂、广州昊志、 玫德集团、威力集团文登工厂、健威集团佛山工厂、青岛云路、天正集团、牧高笛集团等提供智能工厂服务。
2.3优势与主要特点
百思特咨询基于对企业发展阶段、行业特性和标杆的持续研究,形成了企业端到端、全价值链的解决方案咨询服务。
三大体系的解决方案服务

图附录1-1 三大体系的解决方案服务
七大咨询产品族

图附录1-2 七大咨询产品族
五大解决方案,与企业构建中长期的战略合作

图附录1-3 五大解决方案
百思特商学院:百思特将咨询与赋能有效结合,基于世界一流的方法论和标杆企业的实战经验,融合实战派高管讲师的最佳实践,为5000多家企业提供了卓有成效的赋能服务, 帮助企业实现业绩倍增。

图附录1-4 百思特商学院服务特色与课程体系
百思特咨询以最负责任的咨询机制、咨询顾问以躬身入局的姿态深入企业,为企业带来实实在在的收益,同时,也体现了百思特独特的咨询服务优势:
四大咨询优势

图附录1-5 百思特四大咨询优势
屡获政府及行业奖项认可

图附录1-6 奖项展示
完善的项目管理体系保障项目目标实现

图附录1-7 项目管理体系与运作组织
2.4关键成功要素与经验借鉴
百思特咨询集团起源于模拟转数字化时代、成长于全球化时代、发展于互联网变革时代,正继续坚定走在基于数字化的万物互联时代前沿。百思特中国企业变革研究院及智库的运作,启动了“碳中和”、“新消费”、“芯有灵犀”“茅台智库”四大行业智库和“数字化”、“营销”、“供应链”三大专业智库。以智库模式连接企业家、打通产业链、推动新技术应用,与世界级管理专家和商学院联合开发变革。推动了客户、行业、企业家之间的连接与合作,助力企业之间格局的拓展与视野的提升力企业之间格局的拓展与视野的提升。

图附录1-8 变革研究成果与智库
2019年,又是一个春天——粤港澳大湾区企业家论坛
2021年,百思特联合华为举办“数字化智库峰会”
2022年,茅台战略研究院课题
……
未来,百思特将继续不忘初心,砥砺前行,继续将世界的“BEST”引入中国,持续助力中国优秀企业向世界标杆迈进。
三、华谋咨询技术(深圳)有限公司
3.1企业概况
华谋咨询技术(深圳)有限公司创立于2004年,其前身是深圳市华天谋企业管理顾问有限公司,创始人岳华新,2019年变更为现名称,并于同年成立华谋咨询集团。
华谋咨询集团下设:华谋咨询技术(深圳)有限公司、深圳市华医修制医院管理顾问有限公司、深圳华谋人力资源服务有限公司、华谋创投(深圳)有限公司、学府信息技术咨询(广州)有限公司、学府咨询(国际)集团有限公司。
华谋咨询为客户提供管理咨询+信息一体化的专业服务,拥有原创的管理理论体系及经过数千家企业实践提炼的管理技术,形成十大咨询方向:基础管理增值系列、生产增值系列、供应增值系列、营销增值系列、人资增值系列、财务增值系列、研发增值系列、运营增值系列、战略增值系列、其他增值系列。华谋咨询股份服务领域涵盖全部十大行业:采矿与冶金行业、化工与原料行业、食品与包装行业、家居与休闲行业、电子与电器行业、机械与设备行业、交通与运输设备行业、能源与建筑行业、传统服务业、现代服务业;以研究非自然生命体发展周期的十个阶段为对象,为非自然生命体可持续健康发展、提供全方位一体化第三方技术服务。
华谋咨询技术力量雄厚,有享受国务院津贴专家,全国劳模、五一劳动奖章获得者,各类中高级咨询专家79名,专业顾问师200+名;起草了管理咨询行业标准和设备行业标准、华谋基本法、华谋增值法、华谋企业哲学,完成各类出版物合计68项(本)、专利软著等近100项。华谋咨询成立以来,服务客户5,000+家,树立行业标杆200+家。2019年运营技术项目数突破500个,2019年纳税过千万,总部位于先行示范区深圳龙华区智源云谷A栋,拥有三层独立综合楼,建筑面积近5,000平方米。

图附录1-9 华谋主要产品体系总视图

图附录1-10 制造行业核心产品体系图

图附录1-11 十纵行业——华谋医院行业特殊产品
3.2发展历程
1997年,创始人岳华新将韩国TPM带到中国开始实践;
1998年,李葆文教授提出适合中国企业的TPM实践模式-TnPM体系;
2000年,创始人岳华新在深圳为华天谋取名“China TPM”创立CTPM;
2004年,深圳市华天谋企业管理顾问有限公司注册成立;
2005年,广州学府设备管理工程顾问有限公司注册成立;
2006年,拳头产品《栎花打样·三天一层楼》出炉;
2007年,公司引进第一笔战略投资;
2008年,公司第一次股改,核心员工持股;
2010年,第二次股改,《二次创业战略和五年规划》启动;
2010年,国内第一家在海外(伊朗)推行TnPM设备管理体系;
2011年,荣获广东省管理咨询机构30强;国内第一本关于TnPM的英文书籍全球发行;
2012年,顾问师规模达到40名,年辅导项目突破100家;
荣获中国管理咨询委员会咨询机构50强、广东省管理咨询行业十佳机构;
香港现代设备管理研究院正式成立;
2014年,打造800㎡“华谋工业3.0+示范馆”;启动国际劳工组织企业可持续发展项目(SCORE);与“GSIC”(韩国浦项制铁战略合作伙伴)签署战略合作协议 ;荣获咨询和培训行业资质AAA级资质(最高等级);广州广志信息科技有限公司成立;
2015年,荣获广东省管理咨询机构10强;深圳市华医修制医院管理顾问有限公司成立 ;国际维修联合会中国分会IMA-CN成立,李葆文教授任中国分会主席兼理事会理事长;
2016年,荣获广东省优秀服务机构100佳;深圳金洲精工咨询案例入选2016年《中国管理咨询优秀案例》;顾问师规模达到80名,年辅导项目突破170家;
2017年,荣获广东省管理咨询行业最具社会责任感企业、广东省中小企业管理咨询创新标杆企业;
举办第十届国际管理咨询师活动日暨首届咨询+智能制造高峰论坛;举办首届TnPM高峰论坛暨设备智能维护大会;与中国设备管理协会成功发布《设备管理体系要求》;
2018年,华谋咨询集团十纵十横“咨询+”产品发布;中国《设备管理体系要求》在Euromaintenance4.0欧洲维修年度大会首次亮相!
2019年,经营规模迈入亿元;年辅导项目超500家;顾问师超200人;
《千纵万横》产品体系建立;
发布《管理咨询服务产品分类与代码》、《管理咨询服务对象分类与代码》两项团体标准;
成立华谋创投(深圳)有限公司;
2020年,华谋咨询集团乔迁现址,提出新家园、新起点、新征程发展概念。
3.3取得的成绩
在西方管理理论充斥国内咨询市场的大环境下,如何打造文化自信、实现“管理咨询看中国”,这是华谋咨询的梦想和追求!咨询标准化、咨询模块化、咨询数字化是未来中国咨询行业发展的方向和趋势,通过十八载的实践总结和理论创新,华谋于2017-2018年参与起草了《设备管理体系要求》、《设备管理体系实施指南》团体标准;2019年制订并发布了《管理咨询服务产品的分类与代码》、《管理咨询服务对象的分类与代码》团体标准;2022年参与了深圳市管理咨询行业协会《管理咨询师能力评价准则》(T/SZGL 1-2022)等六项团体标准的起草工作。在长期咨询模块探索中,总结出非自然生命体三阶段千纵万横咨询模块,突破了西方传统的咨询理论,融入了中国咨询智慧。公司于2019年通过了ISO三标认证体系,2021年获得国家高新技术企业证书。
公司先后被评为中国管理咨询机构50大,广东省管理咨询机构10强,深圳市管理咨询机构3强。

3.4党建特色
华谋咨询集团共有四个党支部,一个党群服务中心。在深圳市商务服务类联合党委的领导下,华谋坚持以党建思想为引领,以党建成果为导向,以联学联建为模式,以高质量发展为路径,以抓党建就是抓发展,抓党建就是抓效益,党建抓细了就是凝聚力,抓强了就是战斗力,抓实了就是生产力的理念,通过党建工作与企业发展同步谋划,党建工作与业务指标同步下达,党员发展与人才培养同步推进,实现党建与发展的双向融合、相互促进,确保企业发展与党的路线政策相向而行,探索出一套适合华谋咨询股份党群服务中心健康发展的新路子,有力推进了企业高质量发展、形成了党群关系融合发展的新局面。党建创新优秀案例成果《联系实际抓党建,全力服务促发展》入选《2021全国企业党建创新优秀案例》。
3.5未来发展
“数字产业化,产业数字化”,这是国家产业发展的方向,也是咨询发展的未来。只有将古老的咨询技术与数字技术融合才能适应社会和科技的发展。华谋通过布局数字产业,目前已经初步规划了华谋数字化转型蓝图,一是打造iHuamou内部管理平台,实现客户全寿命周期、项目全寿命周期、知识全寿命周期管理;二是构建数智华谋的云生态系统,将华谋现场6S、华医芯、水果一条街等工具软件部署在云端,打造基于“千纵万横”模型的华谋产品云超市,链接客户需求和行业产业资源;三是通过“咨询+信息化”一站式服务,为客户提供现场管理、人员绩效和设备全寿命周期管理的iTnPM软件系统(T6),助力华谋客户的生产增值。

图附录1-12 咨询信息化——部分核心产品
四、华景咨询(深圳)有限公司
4.1企业概况
华景咨询(深圳)有限公司(下称“华景咨询”)于2004年创立于深圳的全国性管理研究与咨询机构,以深圳为行政总部,以北京、长沙为职能总部基地拥有多家分支机构,目前已初步成长为新兴市场经济技术类组织管理及其知识自动化的战略变革智库。

图附录1-13 华景咨询服务
华景咨询面向能源与公共事业、物联网与数字业、生命科学与健康业3大产业的企业、资本投资运营机构、政府产业管理三类客户,提供从问题研究到规划咨询、加速创新三个阶段的端到端战略变革的研究、咨询、要素交易等服务。
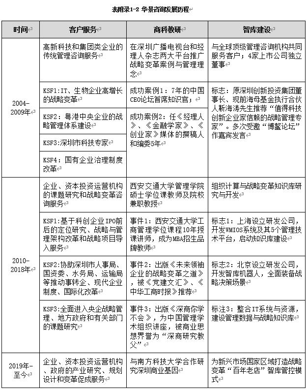
4.2发展历程
华景咨询(深圳)有限公司,在客户服务、商科教研、智库建设三个维度,与客户组织的变革挑战共同成长。

4.3取得的成绩
华景咨询18年在客户服务、行业进步、知识生态三方演进,已经形成净资产2700多万元、11项软件著作权、2项图书版权和ISO9001质量管理认证、涉外调查许可证的资质资格和品牌影响力的战略变革智库机构。
4.3.1客户服务业绩
(1)华景书院服务,面向决策者个人的研究领域。
长期服务于国人通信、宇龙、日海、金新农、太辰光、金溢科技、有方、绿由、晖速、联达、招商局、烟台万华等80余家。
(2)变革工程服务,面向组织变革。
近5年来年均服务资产额超5万亿人民币,企业客户含中国航科集团、国家电投、云南白药、京东集团、海正药业、深业集团、深圳地铁集团、星河集团、珠海市场集团、国电南瑞集团、新东方、深圳水务集团、TCL集团、赛格集团、深圳科技园工业总公司、湘江集团、深圳证券交易所等头部机构。
政府客户成功完成了三峡办移民投资评估、工信部国有电信企业混改、航天科技三项制度改革外,还长期参与国务院国资委、北京市、上海市、天津市、重庆市、香港中联办、深圳市、长沙市、怀化市、淄博市、珠海市、眉山市、福清市、九江市、天水市等的经济技术和产业管理工作。
(3)创新加速器,面向绩优企业的要素交易服务。
18年来参与7家创业公司治理而成功IPO,为11家上市公司导入战略技术、战略资本、战略市场。
4.3.2行业责任
华景咨询一直连任深圳市管理咨询行业协会副会长单位和中国企业家联合会管理咨询培训委员会执委单位。
多次荣登中国企业(家)联合会等权威机构的中国管理咨询50强、最值得客户信赖的10大管理咨询公司榜。
曾经被评为《福布斯》慈善榜单等100强榜单。
4.3.3知识生态
坚持“真诚、信任、激情”3项基本原则,以最佳实践技术、卓越人才能力、绩优指标数据和以重大决策为场景积累,成为跨政产研金的决策链、企业家级战略修炼中心、政府的战略赋能者和商业思想精英的协同交互创新中心。
4.4优势和主要特点
为解决客户、战略变革项目组、券商、会计师、律师、政府监管部门等多方协同的难题,华景咨询协同交互创新战略变革方法论CIESTM (Coordinated Interacti-Establish Strategic Transform Methodology),避免客户或顾问封闭式变革与创新问题。
华景咨询18年致力于解决企业与产业的“做什么、怎么做、做得怎么样、凭什么做”四大基础管理问题的发展战略、组织架构、管理绩效、薪酬激励这四个最基础管理模块。

图附录1-14 华景咨询四大管理模块
华景咨询的数据融合特色之一:立足客户的基础管理体系,并提供管理数据平台辅助战略变革过程。
华景咨询的要素融合特色之二:推动基础管理体系与产品要求、平台要求、时间要求的融合,并满足企业的资本、技术、制度等要素市场运行规律。
华景咨询的内外融合特色之三:重新构建管理的底层逻辑,将企业家精神注入基础管理体系,与客户的ERP等集成运营体系兼容。
华景咨询的融为一体特色之四:让一家企业的发展战略、组织架构、管理绩效、薪酬激励四大基础管理模块融为一体,让企业管理拥有“一个体系”,避免冲突频发、四分五裂等系统内耗。
4.5关键成功要素
4.5.1基于现代公司制的独立智库治理体制
华景咨询是由曾因完成国家级科研成果产业化而获评中国“十大新兴技术企业”总裁的佟景国先生整合香港等管理咨询机构后创设,具有全面领导、战略咨询师、国家机构干部等背景,始终认为个人英雄、老板体制、师徒体制无法履行一家智库的使命。
华景咨询历经18年从咨询合伙制升级为国际智库与现代公司制融合,18年艰苦探索成型了科学规范的董事会治理制度,培育出“专业创业者、资金投资人和战略科学家组成的公益组织三方按章程所有,拥有华景书院、创新加速器、变革工程、资本室、智慧供应链室的五大服务与管理部门,领导着一直以《华景咨询职业宣言》为自律机制的融技术与管理、名校与名企、政府与企业双背景的队伍。
4.5.2组织价值创造循环体系知识地图
如何开放式采集、加工、运营、配置、应用商科智慧?华景咨询总是因把“生鲜的基本智慧而非陈词滥调、产业智慧而非通用常识、客户智慧而非卖焦虑和华景咨询相关的产业与专业知识库”凝炼而倍受到普遍欢迎。产业管理者与企业高管广泛认为“华景咨询每年都要合作,很多机构总是几十年前的东西”,华景咨询与客户合作项目达6个到45个、3年到15年,并成功跨越了“让客户更加混乱的劳务外包公司”的陷阱。
华景咨询在刚刚解决基本生存问题后的2006年九在汪应洛院士、弗雷德雷曼.马利克教授多次指导下与21位有管理爱好的企业家和产业管理者研究开发《组织价值创造循环体系知识地图》。至今在数十万人实证中6次迭代。

图附录1-15 组织价值创造循环体系知识地图
2012年以来累积投近亿元开发组织计算平台,积累了全部相关的软件著作的管理数据系统、算法、组织计算数据源及其长期伙伴。为了适应该平台,正逐步蜕变为数字化智库,不仅成为客户们战略变革的强有力支撑,而且正逐步建成“战略变革知识自动化技术”。
4.5.3 ISO9001工业级的华景咨询流程制度体系

图附录1-16 ISO9001工业级的华景咨询流程制度体系
华景咨询18年战略变革实践积累的纷繁复杂的问题与对策,提炼成为战略变革的4大导向、战略变革的8个支点、战略变革的8个品牌管制、3x4项战略变革服务活动,提升客户战略变革成功率。
4.6经验借鉴
“华景咨询勤奋扎实的顾问们,总能在最短时间内拿出令人难以怀疑的好方案……而且越用越发现解决方案中的奥秘”
——华景咨询《客户不满意度年度调查》连续13年总评
4.6.1锁定产业难题创新
一家管理咨询公司,解决客户问题的智慧“从哪里来、到哪里去、怎么去哪”?在客户鉴别力并不强的市场环境下,这事关管理咨询公司的合规和诚信,走出管理咨询业的“师徒制陷阱”。
4.6.2主攻5大变革场景
华景咨询投入大量的人力物力财力研究与实践从商科知识到经济技术组织在Investment(创新与投资)-Business(商业规模化)-Management(体系管控)-Performance(绩效改进)-Operation(常态运营)的5大时场景的价值传递规律。
4.6.3打造智慧供应链
18年,华景咨询逐步建成了一条从政产学研金带头人认知到试点企业、经济与技术两种科学知识的研究咨询顾问TWO(Think Win Ours)思考方法论、战略变革解决方案三级价值项目交付架构的智慧供应链理念、方法论与标准。
五、深圳市杰成合力科技有限公司
5.1企业概况
深圳市杰成合力科技有限公司(以下简称:杰成),深圳市管理咨询行业协会副会长单位。创建于2005年,创始人为陈志强博士,曾任华为首任流程管理部总监,是中国流程管理和变革管理领域有影响力的专家。公司总部位于深圳前海,研发中心设立于深圳、北京,上海、杭州、苏州设有办事处。

图附录1-17 深圳市杰成合力科技有限公司
杰成专注于流程与组织变革领域的培训、咨询和软件服务领域,致力于给中国企业提供流程管理一体化解决方案,结合自主研发的软件,利用咨询实施促进流程管理成果高效落地,实现企业流程资产化、用数据驱动企业变革。
3.2发展历程

图附录1-18 杰成发展历程
2005年:杰成管理咨询成立;
2007年:杰成合力科技成立并开始自主研发流程管理平台;
2009年:自主研发出国内首款具有自主知识产权的企业流程管理平台EPROS;
2015年:杰成合力科技成为APQC中国首家专业服务会员;
2019年:出版书籍《赢在升级——打造流程化组织》;
2020年:自主研发出国内首款数字化权责管理平台EAP;同年上海代表处成立;
2021年:自主研发出流程挖掘分析平台XPROS;同年杭州代表处成立;
2022年:EPROS更新至5.0时代;同年苏州代表处成立;
取得成绩获得奖项:
2012年:EPROS荣获年度中国业务流程管理信息化——最佳产品奖;
2013年:EPROS荣获年度中国业务流程管理信息化——技术创新奖;
2014年:EPROS荣获年度金软件业务流程管理领域——最佳产品奖;
2015年:EPROS荣获中国金软件金服务业务流程管理领域——最具应用价值解决方案奖;
2016年:EPROS荣获年度中国业务流程管理信息化——最佳产品奖;
2017年:杰成合力科技公司荣获信息化影响中国2017年度业务流程管理行业——最具影响力企业奖;
2018年:杰成合力科技公司荣获信息化影响中国2018年度业务流程管理领域——领军企业奖;
2019年:杰成合力科技公司荣获信息化影响中国2019年度业务流程管理信息化——最具影响力企业奖;
2020年:EPROS荣获年度业务流程管理信息化——最佳产品奖;
2021年:杰成合力科技公司荣获业务流程管理信息化——首选品牌奖。

图附录1-19 杰成荣誉
5.3取得的成绩
截至2022年6月份,杰成培训学员数超130,000人,培训企业数超5000家,管理咨询企业数达300家,被誉为流程管理领域的黄埔军校。EPROS企业用户数突破500家、EPROS设计器用户数突破10,000人、EPROS浏览端用户数突破1,000,000人,成为华大智造、隆基股份、稳健医疗、永荣控股、传化集团、中车、海康威视、中石化、东航、蒙牛、烽火通讯、万华化学、福耀玻璃、科大讯飞、比亚迪、天合光能等众多行业龙头企业解决流程管理问题的首选软件平台。

图附录1-20 杰成客户
5.4优势和主要特点
5.4.1产品与服务

图附录1-21 杰成产品与服务
杰成为企业流程数字化变革提供全栈式服务,以华为系流程管理方法论为基础,以APQC流程管理体系为对标框架,结合多年流程管理实战经验,凝结出三大软件平台“EPROS、XPROS、EAP”,和四大配套增值服务“赋能内训、流程辅导、线下公开课、线上沙龙”。全方位帮助中国企业成功地完成流程数字化变革。
5.4.2团队
(1)领导人:杰成合力科技董事长陈志强博士曾任华为首任流程管理部总监,是中国流程管理和变革管理领域有影响力的专家、中国管理咨询业十大名家、深圳市管理咨询行业协会副会长、EPROS产品委员会主任。
(2)专业团队:杰成目前有金牌讲师30+,均来自华为、IBM、美的、德勤等全球500强企业,具备15-35年从业经历。其中4位是华为蓝血十杰最高荣誉获得者。
(3)经验:专注流程管理咨询服务接近20年,不断摸索和创新流程管理理念与方法论研究,积累了丰富的行业样板流程案例库。基于最佳实践和持续创新,建立了流程审计等标准及工具,研发了与IT技术完美结合的EPROS流程体系管理平台。为客户设计、优化业务流程体系,改善企业运作效率,提升企业对客户的响应能力及组织价值创造等核心竞争能力。与众多行业大中型、成长型企业进行了深度合作,能持续解决企业在发展过程中遇到的管理不规范及变革阻力等问题。
5.5关键成功因素
5.5.1内部因素:
(1)流程管理基因:杰成专注于流程管理咨询20余年,积累了丰富的流程管理咨询实战经验和样板案例库,合伙人均来自华为、IBM等标杆管理企业;
(2)具备创新精神:基于流程管理的方法论研发出与IT系统完美融合的流程管理平台EPROS、流程监控与优化平台XPROS、数字化权责分析平台EAP;
(3)以客户为导向:以客户为中心,帮助企业提高对客户的相应能力以及组织价值创造等企业核心竞争能力;
5.5.2外部因素:
(1)数字化转型浪潮来袭:加快推进数字化转型,是“十四五”时期建设网络强国、数字中国的重要战略任务。流程数字化建设是企业数字化转型的必修课。
(2)后疫情时代:线上办公场景增多,业务流程梳理成为加快线上办公效率的必经之路。
(3)经济周期下行:企业期望通过流程角度梳理业务,提高企业运营效率,降低经营风险,达到降本增效的目的。
5.6经验借鉴
5.6.1专注:专注在流程管理数字化领域这一条道路上不断深耕。
5.6.2创新:不断寻求咨询与科技的结合,持续创新。
六、深圳市汉捷管理咨询有限公司
6.1企业概况
深圳市汉捷管理咨询有限公司于2004年在原华为高级副总裁胡红卫先生的带领下,整合了国内管理咨询领域的先行者--深圳市世捷(原思捷达)企业管理咨询有限公司(成立于1999年)等多家咨询企业的研发管理业务和咨询团队,专注于企业战略管理、研发管理、流程与数字化的咨询、培训、软件服务。
汉捷咨询拥有高素质的专业顾问团队。现有顾问30余名,均具有硕士以上学历和平均达15年以上的业务工作和企业中高层管理经验。专业顾问来自华为、中兴、IBM、三星、Intel、Emerson、日立、阿里巴巴等著名企业。
汉捷顾问已推出《研发困局》、《新产品开发管理就用IPD》、《管理项目实务》、《研发困局突围》、《研发体系改进之道》、《产品数据管理》、《研发管理文集》等多本专著;以及原创研发、战略管理方面专业文章800多篇,汉捷主编的《研发管理》月刊已持续推出190多期。
6.2发展历程
20多年来,汉捷咨询致力于帮助企业推行业界领先的IPD体系,建立高效的产品投资组合管理与研发管理模式,构建落地式的DSTE战略管理体系,并优化企业核心业务流程,从而形成卓越的经营管理体系。已经帮助300多家客户成功的实施了600多个咨询项目和软件实施,并为10000余家企业提供了咨询和培训,获得了客户的广泛好评,同时积累了丰富的实战经验。
6.3取得的成绩
6.3.1影响中国管理实践十大咨询公司
第五届中国CEO年会,汉捷与美世、埃森哲等咨询机构一道被评为“影响中国管理十大咨询公司”。
6.3.2研发管理咨询领导品牌
2008第二届中国品牌节-中国咨询与培训业总评榜单,汉捷被评为10大专业品牌暨研发管理领导品牌。
6.3.3国内最受赞赏的管理咨询机构
2012年“最受赞赏的管理咨询公司排行榜”,汉捷在研发管理咨询领域的国内咨询机构中列第1位。
6.4优势与主要特点
汉捷致力于为企业提供“管理咨询+IT数字化解决方案”
使命:帮助企业实现卓越,成就伟大!
愿景:成为管理咨询与数字化解决方案的国际先锋机构!
汉捷致力于为企业提供“管理咨询+IT数字化解决方案”。在DSTE、IPD、流程与数字化三大管理领域,为客户创造突出的价值。
6.4.1 DSTE咨询+IT解决方案
(1)建立实操化的DSTE战略管理流程与组织;
(2)应用MM/BLM/BEM三大领先方法;
(3)实施iDSTE软件平台,构建数字化DSTE体系。

图附录1-22 DSTE咨询+IT解决方案
6.4.2 IPD咨询+IT解决方案
(1)确保IPD体系导入成功,确保IPD组织变革成功,确保IPD推行持续成功;
(2)多行业的案例借鉴,可信赖的长期伙伴;
(3)实施AIPD软件平台,构建适配IPD的最佳IT平台。

图附录1-23 IPD咨询+IT解决方案
6.4.3流程与数字化咨询
(1)构建业务流程架构、流程视图、流程标准,理清流程接口;
(2)构建MTL、LTC、ISC等关键业务流程,实现集成与高效运作;
(3)制定IT/数字化战略规划,构建EA企业架构,打造数据基座与数据治理体系。

图附录1-24 流程与数字化咨询
6.5汉捷优势和主要特点
6.5.1核心知识和经验
(1)“双创”:IPD咨询的开创者与引领导者,落地式eDSTE®解决方案开创者;原创5本研发管理畅销专著和600多篇研发管理文章。国内IPD和eDSTE开创者、专著销量和原创文章发表行业内遥遥领先!
(2)“20年积累”:20年通过二十多个行业的300多家企业600多个咨询案例积累,形成了全面的、多行业的知识及经验平台。真实的咨询服务客户数量行业内遥遥领先!
(3)“引领”:对IPD进行持续研究,总结了业界一致公认和同行引用推崇的IPD体系框架,并推出IPD最佳适配平台— AIPD研发与产品管理软件平台; 对DSTE进行持续研究,总结出了BLM&MM两大方法论相结合的“战略规划七步法”,带领团队自主开发出了国内第一款战略到执行的软件系统—iDSTE战略管理系统,并提出未来将要成为管理咨询与数字化解决方案的国际先锋机构。
6.5.2顶层设计和战略驱动变革
(1)“高度”:汉捷资深顾问/项目经理均有华为、中兴等领先企业高管及咨询实践15年以上经验,能站在企业全局高度进行顶层设计,并推动企业实施突破性改变;
(2)“权威”:汉捷领衔专家胡红卫先生被业内认为“国内IPD咨询及培训第一人”、“著名实战派战略管理专家”,领衔专家郭富才先生是国内成功实施IPD项目最多的,领衔专家屠斌飞博士是IPD咨询持续服务最久的;
(3)“双轮驱动”:汉捷强调战略导向的组织变革与流程变革配合,擅长产品及研发组织设计,从战略到执行的闭环管理咨询,并配套自主开发的iDSTE战略管理软件,将帮助企业系统打造落地式DSTE体系,大幅提升战略管理水平。
6.5.3方案可操作性及落地
(1)“三性”:系统性、针对性、操作性的方案,逻辑严密,切合实际,授之以渔,与企业共同创作形成直接用于操作的体系文件;
(2)“四化”:贯彻“模板化、工具化、监控化、文化化”的落地原则和推行方案;
(3)“务实”:汉捷顾问作风实在但不迁就,能沉下心来,服务更深入,更真诚,更能落地。
6.6汉捷关键成功因素
6.6.1国内最早一批开展IPD咨询及培训服务的专业公司;
6.6.2有一支以胡总为首的华为等世界级企业中高层管理经验的高素质的专业顾问团队;
6.6.3聚焦核心业务领域长期深耕,并始终坚持不断创新突破;
6.6.4专业务实的作风,滴水穿石的精神,日积月累的沉淀。
七、深圳市七鼎管理咨询有限公司
7.1企业概况
深圳市七鼎管理咨询有限公司是一家受人信赖的创新型、赋能型、伙伴型的管理咨询机构。通过战略与商业模式创新及落地实施,帮助成长性企业及机构实现显著、持久的经营业绩改善。
公司通过战略与商业模式创新、组织能力提升和人力资源创新、营销创新、数字化转型创新等咨询服务,为客户提供个性化、可落地、重结果的企业成长解决方案。
公司拥有一个成熟的、历经众多项目磨练的专家咨询团队,秉承“专业、创新、实效、共赢”的价值观,助力中国企业发展壮大。
七鼎咨询聚焦于有成为行业领袖愿景及社会责任使命感、愿意开放的创新型企业客户,比如众多的“国家高新”及“专精特新”企业。这类企业有一定的核心竞争力,有做大做强的强烈意愿,但缺乏系统的战略与管理系统,缺少多种资源,需要外部的智力帮助其实现梦想。七鼎咨询立足于这类成长性强的优质客户,提供“智慧、资金、资源”等综合赋能服务,通过创新的“咨询+赋能+资源+资本+数字+结果输出”的综合赋能型商业模式,打造“短期收费+中期增量分成+长期股票期权”的利益共赢系统,聚集各行业实操型的专家顾问,陪同客户共同成长。
七鼎咨询公司创始人徐春明,91年硕士研究生毕业,高级工程师,曾在东南大学和扬州大学任教六年,也担任过北京大学汇丰商学院总裁班导师与清华大学实战总裁班导师。有20余年创办经营实业公司的成功经验,也是深圳市科锐技术有限公司、深圳市科锐数字信息有限公司、深圳市科菲电气有限公司等科技型公司的董事长,是深圳市管理咨询行业协会副会长、深圳市防雷协会会长、深圳市科创委专家,也是深圳市管理咨询服务规范地方标准及团体标准的主要起草人。
本着帮助企业家实现梦想的初心及情怀,徐春明董事长及其七鼎咨询团队希望利用自己的专业知识、能力与实践经验,助力具有发展潜力的企业从小到大,从弱变强,从国内走向国际。
七鼎咨询系统服务实施模型如下图:

图附录1-25 七鼎咨询系统服务实施模型
7.2发展历程
1997年,深圳市科锐计算机技术有限公司成立,从事证券信息咨询、软件开发服务;
2000年,更名深圳市科锐技术有限公司,从事网络工程、网络安全及电子信息系统防雷业务;
2003年,创立深圳市科菲电气有有限公司,从事电气产品的销售;
2007年,创立深圳市科锐防雷技术有限公司,从事防雷产品的研发及生产;
2013年,创始人徐春明任第三届深圳市防雷协会会长;
2014年,创始人徐春明担任北京大学汇丰商学院总裁班,清华大学实战总裁班导师,讲授《商业模式创新》课程;
2015年,为帮助更多的企业家成功,成立深圳市七鼎管理咨询有限公司。
2016年,任第四届深圳市防雷协会会长;
2016年,成为深圳市中小企业公共服务联盟商业模式创新委员会会长单位;
2017年,任深圳市管理咨询行业协会副会长;
2017年,成为中国中小企业产融结合工程示范单位;
2018年,累积参加过《商业模式七星阵》、《七鼎企业大系统》、《企业成长基因》课程培训的学员成功突破10000人;
2018年,成为新三板上市企业协会常务副会长;
2018年,聘为深圳市科创委、发改委专家库专家;
2019年,成为深圳市国际金融研究会常务副会长兼管理咨询专业委员会会长单位;
2019年,任第五届深圳市防雷协会会长;
2021年,深圳市商务局同意七鼎咨询成为《深圳市管理咨询服务操作指南》牵头起草单位;
2022年,作为主要起草单位之一,完成了《T/SZGL 005-2022 管理咨询服务规范》、《T/SZGL 3-2022 管理咨询服务机构能力评价准则》、《T/SZGL 1-2022 管理咨询师能力评价准则》等标准的编写。
2023年,创始人徐春明被聘请为深圳市国际金融研究会高级顾问。
7.3取得的成绩
7.3.1重视咨询工具与知识产权
七鼎咨询通过研究国内外各种商业模式理论及工具,结合企业实际,创新商业模式实施及落地工具,研究开发出一套实用的商业模式创新工具,该咨询工具获得客户的广泛赞誉。

图附录1-26 商业模式创新工具——七星阵
7.3.2咨询、培训、融资成果
七鼎咨询为“新能源、环保、生物、文旅、教育、交通、化工、健康、新餐饮”等行业提供专业化的管理咨询及辅导实施服务,助力企业绩效持续改善。成立七年来累计培训过的企业家有10000+人、咨询及辅导实施类客户有100+家、轻咨询客户及私董会客户400+家。七鼎咨询整合创新型企业所需各种资源,帮助中小企业进行成长,其中累计帮助中小企业融资总额超过20亿。
7.4优势和主要特点
7.4.1六大咨询模块
任何企业发展的问题都不会是因为单一模块导致的,七鼎咨询强化“战略规划、商业模式、市场营销、人力资源管理、股权激励、数字化转型”六大核心板块协同深化服务,为客户提供全周期的成长、创新、赋能服务,解决痛点问题,助力客户破局成长。
7.4.2咨询赋能系统
站在行业高度进行研究,为客户设计个性化、可落地、重结果的解决方案,为客户系统地解决问题。

图附录1-27 七鼎创新增长学习系统与落地系统
7.4.3落地环境系统
七鼎咨询重视咨询项目的落地,任何咨询项目的落地离不开企业内外部的环境建设。七鼎咨询通过对企业“信仰、信用、资本、数据、人才、学习、生态”七大系统的建立和完善,通过企业软环境的建设,有效地将辅助咨询成果落地实施。
7.4.4企鼎私董会系统
企鼎私董会可以有效地帮助企业解决成长中的具体问题,目前己经开办“企业外部私董会”36期。企鼎私董会一方面帮助咨询客户建立“企业内部私董会”机制,让企业自身具备解决问题的造血机制;另一方面,七鼎咨询定期举办“企业外部私董会”,召集各行业的咨询客户,深度解决企业需要解决的个性化具体问题,同时让企业间相互学习、沟通、资源整合。企鼎私董会采用标准化的私董会七步法,融合高管教练、行动学习和深度社交,帮助企业获得发展机遇,解决复杂和现实的难题。

图附录1-28 企鼎私董会七步法
7.5关键成功因素
(1)具有20多年成功创办和经营企业的实操经验,且有10年担任行业协会会长的经验,能够深切体会和了解行业及客户的诉求和痛点。
(2)企业崇尚专业、利他精神。七鼎咨询不以盈利为首要目标,每一个项目均需帮助客户拿到成果。
(3)咨询公司最重要的资产是人才,七鼎咨询所聘用专家顾问及企业教练具备多年企业管理实操经验。
(4)七鼎咨询定位于成长性强的创新型企业,采用可持续的咨询合作模式,同时充分调动项目组成员及客户核心管理层的积极性。
7.6经验借鉴
(1)研究国内外优秀的咨询模式与成功经验,不断提升自身的服务能力,真正履行与落实咨询公司的责任与义务。
(2)重视咨询行业的发展趋势,把握行业的正确发展方向。
(3)重视行业标准建设,规范行业发展。行业好,企业才能好。
(4)精选咨询项目,以投资人的思维选择咨询客户,更有成效的助力企业快速成长。
(5)与客户进行短期、中期、长期利益捆绑,真正将咨询项目做深、做透,将咨询客户做成终生客户
八、深圳市康达信管理顾问有限公司
8.1企业概况
深圳市康达信管理顾问有限公司创立于1991年,前身是原深圳市质量技术监督局(现改名为深圳市市场监督管理局)下属的深圳市ISO9000研究会,1994年4月26日正式成立深圳市康达信认证咨询中心,2002年改制为股份制公司,目前企业类型为有限责任公司,注册资金1000万元,自购办公场地1000余平方米,具备能容纳70人的专业培训教室,是国内最早也是最大从事各类认证咨询,企业管理咨询及相关培训的管理咨询机构之一。公司自成立以来,已经成功地为近万余家客户提供了管理咨询、认证咨询、标准化良好行为评价及咨询、培训服务,客户满意度全行业领先,近40%客户选择了再次合作。集团现有员工400余人,本科以上学历占80%,其中200余名专业咨询顾问和培训教师,20余名标准化评价专家,30余名知名企业高管和专家学者作为康达信的特约研究员和外部专家。

图附录1-29 康达信管理顾问集团组织结构
8.2发展历程
1991年公司创立,成立深圳市ISO9000研究会,是原深圳市质量技术监督局(现改名为深圳市市场监督管理局)的下属机构,也是国内成立最早的咨询机构;
1994年4月26日,正式成立深圳市康达信认证咨询中心,业务范围以
ISO9000质量管理体系咨询为主,兼顾管理咨询业务;
1996年,康达信成为全国首家在国家技术监督局备案的咨询机构,证书编号:N-0001-96,同年4月在珠海设立分支机构;
1999年,成立惠州市康达信管理顾问有限公司;
2000年,成立安硕德软件有限公司;
2001年,分别在北京、上海、长沙、东莞设立康达信分公司;
2002年,公司改制为股份制有限责任公司,更名为深圳市康达信管理顾问有限公司,并在重庆、佛山、郑州、乌鲁木齐设立分公司或办事处;
2003年,公司在南宁、成都、大连、中山、阳江设立分公司;
2004年,公司正式成立房地产事业部;同年获得中国认证认可协会三体系外审员培训资格;
2005年,公司成为中国认证认可协会常务理事单位;
2006年,公司在广州设立分公司;
2006年,公司成立康达信医院管理咨询公司及康达信卓睿管理咨询公司;
2007年,公司获得深圳十大知名咨询机构荣誉;
2010年,公司成为深圳市民营及中小企业产业紧缺人才培训示范机构及深圳市中小企业管理咨询服务机构;
2011年,成立深圳市康达信房地产管理顾问有限公司,获得广东省咨询行业50强荣誉;获得中国管理咨询机构50大称号荣誉;
2012年,公司正式成立深圳市康达信烟草技术开发有限公司,为烟草行业客户提供专项管理咨询服务及培训;成立深圳市康达信认证培训有限公司;
2013年,公司成立深圳市康达信低碳技术服务有限公司;获得广东省管理咨询行业十佳机构荣誉;
2014年公司获得深圳市政府颁发的首批碳排放核查机构资格;
2016年,公司成为深圳市中小企业社会化服务体系专业服务机构;
2020年,公司成为中国标准化协会认可的企业标准化良好行为A类评价机构;
2021年,公司成为深圳市中小企业公共服务示范平台;获得广东省守合同重信用企业证书、企业信用评价AAA级信用企业证书;
2021年,公司成为中国标准化协会理事单位;
2014年-2020年,连续获得中国企业联合会中国管理咨询机构50大。
公司主要社会职务:
(1)中国企业联合会理事单位;
(2)深圳市质量强市促进会理事单位;
(3)深圳市卓越绩效管理促进会理事单位;
(4)深圳市管理咨询行业协会理事单位;
(5)深圳市低碳经济研究会会员单位。
8.3取得的成绩
康达信重点聚焦在金融、烟草、房地产、医院、战略新兴产业、质量管理奖等领域的管理咨询。
8.3.1金融行业
成功的为中国银行、农业银行、工商银行、建设银行、招商银行多家银行,华融、信达、东方、长城四家大型国有资产管理公司,以及西南证劵、银华基金、平安人寿、平安财险、太平洋保险、泰康保险、中国人寿、中国人民保险公司等金融企业提供了认证和管理咨询服务。
8.3.2烟草行业
已经为21个省的240家烟草工商企业提供了战略管理、企业文化、生产经营管理、卷烟营销、专卖监督管理、财务管理、人力资源及绩效考核管理、标准化管理体系建设等方面的咨询。
8.3.3房地产行业
为国内房地产企业提供全价值链管理咨询,能提供综合性解决方案,是万科、金地等企业长期管理提升服务的合作机构。
8.3.4医疗行业
已经为全国多家三甲、二甲医院提供了管理咨询,拥有著名的医院管理专家和咨询团队,是行业内最好的咨询机构之一。
8.3.5战略新兴产业
围绕战略性新兴产业重点领域,依托产业链优势企业,建立涵盖全产业链的开放性技术创新平台,为深圳思贝克、深圳天安云谷、迈瑞医疗等企业提供了服务。
8.3.6卓越绩效管理
拥有十几名国家质量奖、省长质量奖和市长质量奖的评审员,已经为深圳、广东、湖南等多家企业提供省长奖、市长奖的咨询。
8.4优势和主要特点
8.4.1服务行业领域
制造业:电子、石油、化工、汽车、材料、纺织服装、电力、烟草等;
服务业:物业、物流、机场码头、航空、酒店、商业、综合体、旅游等
金融业:银行、保险、基金、证券、投资、财务公司、资产管理等;
政府及事业单位:政府(市场监督管理局、国土资源局、环境保护局、税务局、检察院、财政局等)事业单位(水务局、医院、供电局、学校、电信局等);
建筑业:房地产、设计、建筑工程、装饰、监理、园林绿化等。


图附录1-30 服务行业领域
8.4.2服务产品领域
康达信的产品涉及各类管理咨询、专项咨询、软件/微管理/开发与应用、认证咨询与培训:

图附录1-31 服务产品领域
九、深圳市华一世纪企业管理顾问有限公司
9.1基本情况
深圳市华一世纪企业管理顾问有限公司(以下简称“公司”或“华一世纪”)是一家集企业管理培训服务、管理咨询服务于一体的商学服务机构,是国家工业和信息化部推荐的首批企业管理咨询机构,并被国家工信部授予“国家中小企业公共服务示范平台(培训服务)”,公司也是深圳市管理咨询行业协会会长单位。
公司以民营企业为服务对象,培训咨询服务内容以股权激励、顶层设计、公司治理的课程及咨询为核心,延伸到战略规划、商业模式、财务税务、市场营销、运营管控、资本运作等相关课题培训、咨询服务,为企业全生命周期提供股权激励全方位整体解决方案。

图附录1-32 国家中小企业服务示范平台
9.2发展历程与取得的成绩
公司于深圳罗湖区招商中环自购2层写字楼,总建筑面积共4000余平方米,具备阶梯教室、图书馆、党建活动室等学习场地,在满足内部员工办公需求同时,为客户、合作伙伴提供良好的学习环境。当前公司拥有15家直营分子公司、200多家代理机构,正式员工近800人。公司每月在全国数十个大中城市开课近百场,累计参课企业家学员数万人,已帮助近万家企业成功落地股权激励,学员中不乏上市公司、大型集团公司、独角兽公司。公司2018年、2019年上缴利税分别为2950万元、3195万元。公司按照上市公司的要求和标准规范治理、严格管理、稳健发展。
9.3优势与主要特点
公司所从事的企业管理培训服务是以提升企业综合管理水平为目的,通过研发设计培训课程及课程体系,整合师资和课程资源,采用课程讲授、案例研究、研讨互动、方案落地及专项咨询等多元化手段向企业客户传递改善经营管理的理念、知识和方法,并根据企业需要提供相关管理咨询的服务。
9.3.1盈利模式
公司的主要盈利模式为向中国中小企业提供企业管理培训和管理咨询服务并获取培训课程收益、咨询服务收益。公司通过自己的销售队伍以及其他合作销售渠道向市场推送公司产品,如客户有合作意向,则由双方签订管理培训或管理咨询的业务合同。根据行业惯例,合同签订后,公司通常会要求客户全额预付管理培训或管理咨询服务款。收到服务款后,公司确认为预收账款。公司的业务人员会根据业务合同的约定,安排学员参加相应的管理培训课程或者由公司派出专业人员给客户提供咨询服务。相关服务完成后,公司确认相关劳务服务收入并结转相应的预收账款。
9.3.2研发体系
公司成立课题研发中心,集合只有师资、专业研究人员,并联合多个领域外部专家、权威机构,逐步形成了雄厚的专业研发团队。每个课题的研发,按照严格的研发流程推进。
经过近10年的努力,在股权激励课题上研发出“超额利润激励法”“在职分红激励法”“1-3-5渐进式激励法”“EPA模式”“PSP模式”,同时自主研发出《股权激励整体解决方案-精华落地班教科书》《股权激励整体解决方案-顶层战略班教科书》。公司自2020年起,每年定期发布《中国股权激励白皮书》。
9.3.3服务产品
(1)公司的培训课题主要包括股权激励课程(顶层战略班、精华落地班)、精品班课程(商业模式、财税管控、总裁营销等)、商学体系课程(常青商学院)。
为了提升学员的学习效果,帮助学员系统地形成一套适合自身企业的落地方案,公司将《股权激励整体解决方案精华落地班》和《股权激励整体解决方案顶层战略班》两门课程系统的对外招生和提供培训服务。在对学员进行线下集中培训教学的同时,公司投入巨资推出免费学员线上陪伴学习平台,含线下4天上课共21天陪伴学习服务:课前3天、课中4天、课后14天,实现线上课前知识扫盲、线下老师授课、台下教练指导、线上课后跟踪学习,确保学员的学习效果,真正为企业赋能。
常青商学是公司立足多年管理培训、管理咨询经验,为民营企业打造的全生命周期一站式赋能系统,以“实战、实果、实效、实用”为办学宗旨,邀请世界500强企业高管、实战派企业家担任导师,目的是培养兼具思想深度和实战能力的商界精英。主要课程包括《基于盈利提升的商业模式重构》、《基于绩效增长的人才系统重构》、《基于市场裂变的营销系统重构》、《基于降本增效的运营系统重构》、《领导力与商业博弈》、《财务管理与财税规划》、《资本规划与融资兵法》、《管理技能实操训练》、《营销战术模拟演练》、《5G时代企业的机遇与挑战》,并有智慧盛宴、标杆学习和线上陪跑等三重辅助系统,以实战的课程、实战的师资、实战的案例、实战的教学、实战的圈层来保障落地效果。
(2)咨询服务主要包括股权激励专项落地咨询和高端定制咨询,是对《股权激励整体解决方案精华落地班》和《股权激励整体解决方案顶层战略班》两门课程的咨询服务落地。

图附录1-33 服务产品
9.3.4销售模式
公司的销售模式主要采用代理方式和直销方式相结合的方式进行市场销售。公司主要通过公司及代理商的一线销售人员的电话销售、转介绍销售、小规模课程试听、与行业协会等机构合作组织主题论坛等方式开拓新客户。同时,由于公司的品牌形象较好,客户满意度较高,也存在着较多的老客户介绍新客户的情形。公司的业务人员在与客户就服务内容和期限达成一致后,将签订业务合同。合同签订后,根据行业惯例,客户支付全部的款项。之后,公司业务人员根据合同约定,为客户安排管理培训计划或提供管理咨询服务。
9.3.5采购模式
公司的采购包括师资采购和会务服务采购。主要是围绕管理培训和管理咨询等相关业务展开,具体采购内容包括培训和咨询劳务、酒店服务、会务服务、办公用品等。除了公司内部讲师外,公司的培训劳务采购主要由是公司邀请外部讲师与公司合作,参与公司培训产品的研发、推广并进行授课的过程。目前,公司的管理培训业务主要由公司自有的讲师完成,并与部分外部讲师合作讲授部分课程。公司对培训服务的供应商制定了选择标准。对于主讲老师,首先需要其在拟讲授内容的相关领域、工作岗位上有较长的实操经历。双方表示出合作意向后,公司组织面试,从讲师的专业能力、实效性、讲授经验对该老师进行综合评估,由公司师资部表决是否与该讲师进行合作。对于通过面试的讲师,公司会凭借自身的研发平台,与拟聘任讲师就其擅长领域进行课程研发。研发课程试讲经过公司教学委员会综合评定通过后,即通过公司的筛选流程。另一方面,公司对培训讲师正式授课的效果进行持续跟踪,对于授课效果不达标的外部讲师,公司会予以更换调整。
9.4关键成功要素与经验借鉴

图附录1-34 公司战略模型
公司始终坚持“客户价值第一、员工成长第二、股东回报第三”的核心价值观,坚持“教育作引领、培训为基础、咨询奠定价值”;以市场为导向、品质为灵魂、科技为动力,为企业客户提供全生命周期股权激励整体解决方案,无愧于行业标准制定者,致力于成为可持续发展的受人尊重的世界一流商学机构。
未来10年,公司战略总目标是:(1)支持100万名企业家学习成长、100家企业成为上市公司;(2)成为行业引领者、业界常青树、资本界宠儿,成为行业纳税标杆;(3)让每一个华一人幸福地奋斗!
展望未来,华一世纪将坚守初心,不断创新,百折不挠,朝着目标奋进!
十、深圳市逸马品牌连锁教育集团有限公司
10.1企业概况
逸马连锁教育成立于2003年,秉承为中国连锁企业走向世界而奋斗的使命,历经19年,萃取420万家门店万千现象,汇集6万家连锁企业的成长路径,提取近3000家连锁会员的成功经验,浓缩了近800家连锁实操咨询项目成功精华,涉及餐饮、酒店、教育培训、医疗医药、美容美体、服装鞋帽、汽车服务、文化体育、家居建材、生活服务、食品饮料等,精炼出一整套线上线下贯穿连锁企业“起步-扩张-整合-变革”四阶段的连锁经营成功系统。

图附录1-35 四阶段连锁经营成功系统
10.2发展历程
从成立之初,逸马便深度服务了知名连锁企业苏宁、联想、创维,建立了中国特色的连锁经营理论体系,到2012年为止,累计推动195家连锁企业上市,形成连锁全案特色服务系统,中国连锁进入2.0时代。
2014年,逸马进入蜕变期,发起成立中国连锁联盟汇(简称:中联汇),引爆了实体连锁第三次崛起,中国连锁进入3.0时代。
2018年,逸马正式进入腾飞期,启动阿拉丁联合品牌授权,与逸马中联汇会员企业联合品牌授权,共同发展。同步启动产教融合板块,与全国高铁共建逸马智慧连锁产业学院,截至目前已经与140多所院校达成专业共建合作,帮助学校提高就业质量,为企业提供优秀人才,为学生提供创业项目。逸马连锁教育正式成立。
2021年起,逸马通过收购兼并、赋能投资、品牌授权、战略陪跑,成为全球领先的连锁产业服务平台。
10.3取得的成绩
以战略陪跑、终生伙伴、幸福一生为指导思想,逸马连锁教育培训、战略陪跑、品牌授权、产教融合四大板块协同深化,服务连锁全生命周期,从微、小型企业提供培训服务到为小、中型提供咨询服务,再到战略陪跑中大型企业,并为大型企业提供专业连锁人才综合赋能。
基于经济学基础和相关理论的研究,马瑞光博士在2020年的著作《商业新突破万利连锁》一书提出了“万利连锁”模型,奠定了逸马连锁理论系统的基础。
创办至今,逸马已出版发行35册连锁研究畅销专业书籍。
10.4优势与主要特点
“连锁,是21世纪最好的商业模式”,逸马连锁教育19年来深耕连锁细分领域,累计服务企业6万+,收获无数客户好评,服务的名企诸如青岛啤酒、百果园、海底捞、木屋烧烤、华住集团、刘一手火锅、锅圈食汇、酒仙网等。客户行业涵盖餐饮、教育、医药、建材等多领域。十九年产品研发落地,数百名专业实战顾问,近百场每月城市巡讲,资质优秀,见证行业口碑。
2019年,逸马成功遴选为教育部连锁特许经营管理专业领域的职业教育培训评价组织,负责开展1+X职业等级证书-连锁特许经营管理试点工作; 致力于搭建企业与院校人才对接的桥梁。逸马竭力打通院校专业群与企业岗位群,携手相关院校共建逸马智慧连锁产业学院,持续性孵化出优秀的连锁精英,构建世界级的全网连锁产业生态圈;发行的书籍中其中三本为连锁特许经营管理1+X证书系列培训教材,已经成为141所学校连锁职业技能学习教材。

图附录1-36 35册连锁研究畅销专业书籍&光碟
时至今日,逸马连锁教育核心专业团队超200余人,战略陪跑的企业20余家,其中包含百果园、青岛啤酒、弄堂小笼包、百年育才、锅圈等,逸马中联汇企业家达3000余家,并与主流学府全球校友会头部品牌如中欧商学院、长江商学院、中国社会科学院、清华五道口金融学院、北京大学、上海交流大学、香港理工大学、中国人民大学等。
与顶级经济学家,管理学家智库包括中国系统科学研究会、马洪经济发展基金会等系统科学、经济学家专业赋能、主流学府院士、学部委员、博导、教授达成全方位合作,推动逸马连锁教育向纵深发展。
与优秀商协会资源如中国科促会、中国贸易企业协会、中国广告协会、中国连锁经营协会、广东省内蒙古商会,深圳连锁经营协会等进行精准资源匹配,全方面系统赋能;依托各地政府产业孵化中心,加速中心及其他相关部门,一起参与到打造国际消费城市,以及各城市创新发展中来,一起迈向高质量发展的新时代、新征程当中来。
履行企业经营使命的同时,逸马也在持续不断地推动公益理念,行公益行动。
低头走路,不忘伸手摘星;脚踏实地,志存高远。未来,逸马连锁教育坚持与中国市场经济同频共振,面临企业腾飞的机遇与挑战,逸马提出了更加长远的战略目标,聚焦全球领先的连锁产业标杆地位,注重文化的塑造,力求凝聚所有逸马人的精神合力,更加踏实、稳健地向着百年企业的目标迈进。
10.5关键成功因素
10.5.1方法论

图附录1-37 三大思想

图附录1-38 三大理论
10.5.2连锁方法论

图附录1-39 连锁方法论
10.5.3连锁全生命周期终生服务
战略陪跑,终生伙伴,幸福一生。
战略陪跑是逸马连锁教育和企业合伙共赢、共创共赢,解决企业几乎所有个性问题,一起为结果负责、共享未来!这是企业与企业家背后的强大智慧支撑和绝对稀缺资源赋能。
10.6经验借鉴
通过对数百万家连锁门店现象分析,研究数万家连锁企业的成长路径,逸马连锁教育提取连锁企业的成功经验,形成为连锁企业提供咨询服务的方法论和实操经验数据库,帮助连锁经营的企业打造成功可复制系统。

图附录1-40 服务经验数据
十一、深圳市中旭教育科技有限公司
11.1企业概况
深圳市中旭教育科技有限公司成立于2005年,总部位于中国深圳。目前全国拥有30多家分子公司,员工上千人,汇集各行业一线专家师资百余人,现已成为培训咨询行业领军型企业。公司主营业务涵盖企业培训、管理咨询、人才委培、会务运营等板块,服务企业客户已达十万余家。

图附录1-41 中旭教育办公大楼
专注于企业实效管理17年,不断引进国内外先进的管理思想,结合中国企业本土实践,总结和归纳出系列培训课程和咨询解决方案,帮助中国成长型企业实现了管理规范、效率提升和组织成长。目前主要产品包括增长商学、英才委培、成长在线、定制内训、管理咨询、户外体验六大赋能体系,实现了多层级、多场景、多维度为企业成长赋能。
由《互联网周刊》联合eNet研究院发布的2018年度企业咨询服务行业世界百强排行榜中,中旭股份凭借在管理咨询培训不断创新的成绩以及在行业的领先地位与麦肯锡、普华永道、毕马威等国际知名机构共同上榜,名列全球第36位,国内名列前茅。
11.2发展历程
2005创业:5月26日,中旭企业管理顾问有限公司正式成立,初创团队36人。同年,以“执行力”为主题的培训业务拉开序幕。
2006布局:业务上,推出“西点执行力”和“3s运营管理咨询项目”,培训咨询齐头并进;组织上,队伍不断壮大,办公地址由皇都广场搬迁至西海明珠;市场上,成立了深圳、杭州、苏州、青岛分公司。
2007集训:中旭第一期“方案顾问集训营”和“客户总监集训营”先后开营;推出“3P人力资源管理咨询项目”;总部搬迁至福田保税区。
2008笃行:推出“4A执行文化项目”,荣获“改革开放30年中国十大品牌教育集团”;汶川地震期间,中旭人出钱出力,发展商业的同时,不忘回馈社会。
2009增长:荣获“中国执行力第一品牌”“中国培训行业十大领军品牌”,同年业绩翻番,发展势如破竹;
举办“西点管理高峰论坛”,西点军校首席领导力教授拉里先生亲临现场。
2010成长:年初,中旭“环球学术考察”活动全面展开,相继到“哈佛大学”、“麻省理工”、“西点军校”学习交流;同年,与广东省青基会合作,成立“中旭教育基金”,专注教育主题慈善;年中,与清华大学深圳研究生院合作成立“中旭管理制度设计中心”;年底,中旭改制为股份公司。
2011创新:中旭创新业务,“中旭英才”在这一年应运而生;荣获“2011年度中国教育行业领军企业”、“深圳企业文化建设优秀单位”;当年捐建3所希望小学;首期“雄鹰集训营”全面展开。
2012扩张:中旭英才业务不断扩张,搬迁至使用面积近20000平米新址;当年多家分公司相继成立,全国业务遍地开花;“中旭阳光慈善行动”持续进行;“实效管理”杂志创刊发布。
2013服务:中旭服务团队日益壮大,“用服务代替销售”的理念根深蒂固,全公司举办多场升级服务研讨的培训会;职能部门提出了“服务意识”、“熟悉业务”、“快速响应”,全公司达成“以服务驱动变革”的共识;成立商学院,主要为内部员工提供学习,成立“中经南方研究院”,夯实基础研究;举办第5届“中旭实效管理总裁论坛”。
2014探索:经过近10年发展,中旭初具规模,举办了近10场研讨会畅享中旭的未来;在业务上不断探索,“智和汇”雏形初现;荣获“中国十佳公益培训机构”;斥资百万举办储备分总、储备总监集训营。
2015升级:产品内容全面升级,汇友启动会隆重举行;推出“弯道超越”课程产品,邀请吴晓波、涂子沛等专家联袂分享,解析市场未来发展;品牌形象同步升级,我们向更高的山峰迈进!
2016合作:与客户合作,68位企业家成为中旭“梦想合伙人”;与社会各界合作,智和汇馆正式启航;与专业机构合作,开始布局股权基金、股票基金等资本方面的投资业务;与安美健康合作,为企业家的健康保驾护航,次年双方共同成立子公司。
2017突破:执行模式课程从3天升级为4天,创造更多客户体验;中旭产品愈加丰富,资本、财税、股权、阿米巴等等,全方位给企业赋能;公司逐渐向平台化方面发展,不断突破原有边界,广泛与外部合作,为客户创造价值的初心从未改变。
2018拼搏:智和商学事业部、原力探索公司、天下和天网云子公司相继成立,中旭事业版图不断丰富;公司投资500万,开展了4次集训营式内部培训,为公司发展培养人才。
2019开放:与奇正纵横开放合作,导入“黑模式训练营”;带领“梦想合伙人”走进腾讯、比亚迪,学习知识,拓展视野;与多家线上教育平台及学历教育机构沟通接触,探寻未来更多合作可能。
2020变革:新冠疫情突发,公司快速响应,一个月内实现了产品在线化、营销在线化、服务在线化、运营在线化,成为行业标杆;与其预测未来,不如创造现在,业务变革、组织结构重组、人事调整……所有中旭人都明白一个道理——“不成长,就出局”!
2021战略:中旭第四个五年发展战略启动,企业定位、产品体系全面升级:中旭股份全面改版为中旭教育,企业定位“可持续增长专家”;智和商学升级为增长商学,新产品《新增长飞轮》全面问世,用增长重启下一个十年!
11.3取得成绩
中旭教育凭借在管理咨询培训不断创新的成绩以及在行业的领先地位与麦肯锡、普华永道、毕马威等国际知名机构共同上榜,名列全球第36位,国内名列前茅。曾获得:
改革开放30年中国十大品牌教育集团、中国培训行业十大领军品牌、中国管理咨询行业最具竞争力领导品牌、中国执行力第一品牌、中国十佳公益培训机构、广东省商业联合会理事单位、深圳市管理咨询行业协会副会长单位、抗震救灾突出贡献奖、2011深圳企业文化建设优秀单位、2011年度中国教育行业领军企业、深圳市企业联合会&深圳市企业家协会副会长单位等政府表彰相关荣誉……
11.4企业优势
11.4.1全方位
中旭教育的产品已经涵盖了企业培训、人才培养、户外体验、企业咨询等多个方面,全方位协助企业实现“立体”增长!
11.4.2全视角
中旭教育站在企业规范、效率、持续、增长角度全面审视企业,对企业进行全面诊断与分析;
11.4.3全过程
从企业经营的整个过程(商业模式、战略、组织、流程、营销、品牌、运营、人力资源体系等方面),助推企业持续经营!
11.5企业特点
11.5.1专
17年的耕耘,成功地为几十万家不同行业、不同规模的中国中小民营企业答疑解惑。
11.5.2精
17年的沉淀,形成了以执行力为基础的专业产品体系,聚焦如何实现企业增长,形成了中旭独有的“增长逻辑”知识理论和工具体系。
11.5.3深
17年的扎根,全国32家分子公司,1000人规模,成为整个中国咨询、培训领域的资深专家。
11.6研发实力
(1)中旭教育拥有强大师资团队,共计151人,包含53名资深咨询师与98名高级培训师,为企业的成长赋能。
(2)2010年,中旭与清华大学深圳研究生院联合共建“管理制度设计中心”,由清华大学戴天宇博士带队研发,是全国首家也是唯一一家专门从事管理制度设计流程与方法研究的科研机构。
11.7行业贡献
2009年,中旭加入深圳市管理咨询行业协会,一直以协会要求为导向,助推行业发展为己任,不断践行社会责任。
2021年,为规范培训服务,中旭参关于“管理咨询和培训师六个团体标准”的制定。
2022年,为规范行业自治,中旭参与制定“管理培训服务规范”、“管理咨询服务规范”、“管理培训服务机构能力评价准则”、“管理咨询服务机构能力评价准则”、“管理培训师能力评价准则”、“管理咨询师能力评价准则”六项行业标准。
11.8关键成功因素
11.8.1借势
任何企业的成功除自身努力外,有一个非常重要的因素就是——势,中旭过去的17年是中国经济发展迅猛的17年,也是中国工业迅猛发展的17年,中旭正是因为抓住了这样的经济“势头”,才能够有今天的“成就”;
11.8.2借人
“人”是包括中旭在内所有企业最重要的因素,任何一家企业成功的核心关键是用对人,在中旭过去的17年里,除了企业整个经营团队外,中旭携手众多领域的专业人才和专家,为客户创造实效价值,成就了今天的中旭;
11.8.3借力
“得道多助,失道寡助”,任何企业的成功不仅仅是商业模式上的成功,也是多种资源、力量整合的成果。中旭过去的17年,不断借助员工、企业客户、当地政府,以及深圳市管理咨询行业协会等很多的人和机构的力量,才有了现在的成绩!
十二、深圳市锦绣前程人才服务集团有限公司
12.1企业概况
深圳市锦绣前程人才服务集团(以下简称锦绣前程)是一家致力于以数据驱动的“全生态链的人力资源提供商”,通过结合企业发展战略的人力资源管理咨询,为客户开展全方位诊断与HR优化设计,进而提供包括HRO、猎头、灵活用工、培训、招聘流程外包、HR数智化服务、职业教育、信息采集及调查服务、家政康养、品牌全案咨询等在内的一站式企业人力资源管理服务。借此优化与强化企业的人力资源的内生活力,从而将企业人力资源这一第一资源的内在活力发挥到极致,促进企业经营的创新发展。
锦绣前程拥有一支高素质的管理咨询团队,成员均拥有国内一流高校教育背景,具有丰富的大型企业人力资源管理经验和政府及事业单位人事管理工作经验。大多持有国家认监委/英国RCAQMS高级审核员、国际注册管理咨询师(CMC)、国家一级人力资源管理师、CCP生涯规划师等资格证书。
多年来,锦绣前程一直围绕国内广大国有、民营、事业单位的特定发展需求,把脉企业现状,紧跟外部政策环境,贴近时代理念发展,凭借专业的管理咨询团队和专业系统的服务体系,为客户提供企业人力资源规划、人才盘点、背调服务、系统化培训方案、薪酬体系设计、员工关系管理、企业改制设计等垂直服务,矢志成为企业人力资源管理领域的排头兵与领跑者。
12.2发展历程
锦绣前程成立于2007年,经过16年的发展和集团化运作,旗下拥有4家子公司、1家智库、70多家分支机构,分布在深圳、北京、杭州、广州、贵州、海南、云南、重庆、四川、山东、陕西、河南等40个省市,目前正在以“规模化、一体化、产品化”的优势,不断为客户提供高性价比的专业服务。
集团旗下的广西锦绣前程人力资源股份有限公司(证券简称:前程人力)于2015年 9月成功在全国中小企业股份转让系统“新三板”挂牌,是广西首家在“新三板”挂牌的人力资源企业,获评“新三板最具价值投资百强奖”、“全球人力资源服务机构100强”、“中国人力资源诚信示范单位100强”、“中国人力资源服务品牌第五名”、“中国人力资源外包第五名”、“广西民营企业100强(连续6年)”、“广西服务业企业50强(连续5年)”等荣誉,连续多年营收均以双位数增长。
16年以来,锦绣前程始终以“党领导一切”的政治意识,以“党建+”理念为指引,把贯彻党的路线方针政策、引领建设先进企业文化、创先争优推动企业发展贯穿党组织活动始终,不断拓展“党建+”内涵,持续引领公司转型升级。2010年,公司成立第一个党支部,并于2020年升格为党委,被评为广西“自治区两新组织党建工作示范点”、“南宁市两新组织党建工作示范点”。
12.3经营成绩
锦绣前程拥有丰富的管理咨询实践案例,先后为地方政府投融资平台、能源行业、文旅业、工程建设等众多知名企业提供人力资源管理咨询专业服务,覆盖广东、广西、北京、河北、贵州、山东、内蒙古等省区,目前已经成功探索出适合中国企业特质的人力资源发展之路。
锦绣前程以人力资源管理实践为基础,对服务客户进行深入梳理和研究,在招聘、培训、薪酬、绩效、规划、员工关系和企业改制领域持续发力,归纳形成了典型经验和管理举措。这些研究成果得到了业界充分肯定,连续3年入选《中国人力资源服务业蓝皮书》,入选了“亚太人力资源服务奖”人才发展实践案例,为同行业开展相应研究提供了前瞻性指引。
12.4业务优势与产品特点
12.4.1业务优势
(1)智力支持。锦绣前程依托中国人力资源社会保障理事会、中华人力资源研究会、北京大学人力资源开发与管理研究中心、深圳市管理咨询行业协会等智库机构,跟踪国内外政策及行业前沿发展动态,为HR管理咨询服务提供了一流的智力支持。
(2)团队优势。锦绣前程汇聚各领域人力资源专家,建立首席管理咨询专家制度,可按照项目服务需求组建专家团队,充分对项目开展调研、论证,出具项目咨询专家意见。并收集整理积累了大量典型案例,组织经验交流会议,打造专业化的服务品牌。
(3)管理保障。锦绣前程项目管理要求做到“三个严格”:严格按照承诺的时间计划配置顾问资源,严格保证在项目中各个模块的投入时间,严格确保按时保质保量完成项目。
12.4.2产品特点
锦绣前程从人力资源规划、招聘与配置、培训与开发、绩效管理、薪酬福利管理、劳动关系管理六大模块和企业改制设计分别着手,为客户提供人才管理咨询一站式服务,是企业身边的“首席人力官”。
(1)企业人力资源规划——“1+1>2”
梳理、优化或重设企业法人治理结构、组织架构,分析预测企业人力资源供需状况,制定和优化企业制度,实现1+1>2的人力资源管理效果。
(2)企业人才梯队建设——“选、用、育、留”一体化
对公司项目需求、人事调整、人员异动、人员考核等多场景分析用人需求,通过锦绣前程自主研发的“前程派”招聘一体化平台、锦绣云猎头SAAS系统,运用胜任力模型算法进行人才盘点,为企业提供“选、用、育、留”一体化服务。

图附录1-42 一体化服务
(3)企业待录用人员背景调查——风险规避
以职业背景调查为抓手,专业、快速地为企业提供待录用人员背景调查,为雇主规避胜任力风险、法律风险、职业操守风险、成本风险四大类风险。

图附录1-43 风险规避
(4)企业系统化培训方案——发展赋能
构建“实训基地+远程教育+在线服务”三位一体培训体系。贴合企业行业需求和不同发展阶段的人才培养与管理提升需求,通过实地调研、贴身设计、专业培训、现场辅导、效果评估,提供涵盖企业内训、咨询辅导、在线学习平台的人才与企业成长解决方案。
(5)企业薪酬绩效体系设计——三层设计
从战略层、制度层和技术操作层三个层面为企业构建、完善薪酬绩效体系,实现企业管理的科学性、合理性和有效性,助力提升经营管理效益。

图附录1-44 企业薪酬绩效体系设计
(6)员工关系管理——“两个契约”管理
以“书面契约”和“心理契约”相结合,构建稳定、和谐的劳动关系,保障企业战略和目标的有效执行。

图附录1-45 员工关系管理
(7)企业改制设计——资源优化配置
面向企业所在的垂直细分市场,提供混合所有制改革方案、转企改制、股权设计、员工持股计划等服务,实现资源优化配置,助力打造中国特色现代企业制度。

图附录1-46 企业改制设计
十三、上海天强管理咨询有限公司
13.1企业概况
上海天强管理咨询有限公司(简称“天强”)创立于1999年,以“企业创变的卓越伙伴”为追求,致力成为富有影响、广受尊重的平台型专业服务机构。
天强以“工程勘察设计行业、国资国企改革与管理”为特色优势、“1行业+1专业”为品牌特色,为客户提供战略管理咨询、运营管理咨询、改制重组咨询服务。
公司总部位于上海,在北京、广州、武汉、成都、西安、长沙、深圳、天津、南京设有城市办公室,实行前、中、后台协同运作管理模式,为客户提供专业管理咨询服务、资源对接整合服务、集成创新服务。

图附录1-47 管理咨询+创新服务
13.2发展历程

图附录1-48 上海天强管理咨询有限公司
1999年至2004年,初创探索聚焦改制。天强开始咨询业务探索,通过为多家企业成功提供改制服务,逐渐树立专业优势。
2005年至2013年,专业与行业特色打造。天强树立“1个专业 +1个行业”特色优势,成功举办第一届“思翔院长论坛·年会”,受国家住建部委托开展工程设计行业课题研究,成立天强工程咨询设计行业研究中心。
2014年至2018年,平台化战略发展。天强开启平台型专业服务机构转型,构建集成整合服务体系,团组化组织运作体系不断升级。
2019年至今,生态化发展。天强深入推进生态化组织建设。
13.3取得成绩

图附录1-49 成绩展示
经过二十余年的耕耘和努力,天强受到来自客户、媒体、行业及社会的认可。
上海市咨询业行业协会副会长单位
中国武汉工程设计产业联盟副理事长单位
连续十届蝉联“上海市信誉咨询机构”荣誉称号
入选《全国企业管理咨询机构推荐名录(第五批)》
2021 中国品牌日·中国名优品牌
2019 中国经济创新企业 100 强
2017 中国管理咨询十大创新力品牌
上海市咨询业行业协会(2015-2016 年度)十佳企业
2012 年中国管理咨询优秀案例二等奖
2011 年中国管理咨询行业公众满意十佳典范品牌
2005 年具有影响力“中国管理咨询机构 100 家”
13.4优势和主要特点
前瞻性研究。成立深度服务研究机构。基于天强多年持续服务工程勘察设计行业的深厚经验和在行业内外积累的丰富专家资源,于2009年成立“天强工程咨询设计行业研究中心”,旨在为工程设计咨询行业开展持续性、独立性研究成果,通过宏观研究、行业研究、专题研究及标杆研究的方式服务咨询、服务于行业。连续十三年受中国勘察设计协会委托编写《工程勘察设计行业年度研究报告》,反映行业当年发展现状并展望未来发展。
资源集聚。搭建工程勘察设计行业的生态合作圈。天强倡议发起成立“思翔公社”,以“开放分享、合作共赢”理念旨在与工程勘察设计行业内企业共同搭建工程建设与设计资源整合共享平台。天强面向工程勘察设计行业策划组织的思翔品牌系列交流活动,已成为国内外行业企业思想交流、资源对接、探讨合作的重要平台,其中“思翔院长论坛·年会”始终聚焦工程勘察设计行业创新转型与升级发展,已持续举办15届。
服务模式及理念。天强始终秉持“专注、专业、价值”的企业理念,聚焦于变革管理主线,立足“工程勘察设计行业、国资国企改革与管理”的专业特色与服务经验,力求以系统观统筹前瞻视角、创新思考、资源整合与企业实际,通过“以集成整合服务为根本,以管理咨询、创新服务为双核”的“一体双核”业务体系,推动企业对不确定环境的动态适应,助力企业优化完善体制、升级组织效能、激发发展动能、拓宽发展边界,致力提升企业可持续发展能力。
13.5关键成功因素
领导者。天强创始人、总经理祝波善先生带领团队,投身于本土专业型咨询公司发展模式的创新探索,二十余年矢志不渝。一直坚持立足变革、立足转型,从树立专业优势到聚焦工程勘察设计行业,从提升业务体系到专业服务型平台打造。公司坚持与客户共同成长,不断锻造和提升自身的能力,适应客户日益升级的需求。
正确的战略方向。天强以产品化为发展方向,以专业化为价值服务的支撑,以数字化为服务升级的手段,构建面对多元化、集成化的客户需求的多层次业务体系,同时强化外部价值需求视角的产品化导向。
高效的组织能力。天强总部位于上海,并在全国9个主要城市设有办公地点,实行全国一体化、前中后台运作的管理模式,是国内为数不多真正实现全国资源一体化整合的咨询机构,并具有行业研究、知识数据管理和产业资源集成等特色能力的管理咨询企业。
务实的企业文化。天强始终坚持“价值共创、纳新求变、伙伴共生、成人达己”的核心价值观,崇尚与客户、员工、合作伙伴的共生关系,坚持集成整合服务的理念,以开放平台整合生态链上的专业机构与资源,为客户解决问题,创造可感知的价值,为员工实现可预期的事业发展。
不断的创新精神。业务体系不断创新,以适应市场变化、客户需求,形成了完备的业务体系。重视政策研究、行业研究、产业研究,形成了在专注领域内的良好的数据积累、知识积累。服务模式不断创新,引入平台化、生态型理念,并积极推进自身的转变,为客户的资源整合提供独特帮助。
13.6经验借鉴等
综上所述,二十余年的行业深耕成就了天强的深厚专业和丰富积累,前瞻性研究、资源集聚、自身服务的模式及理念是天强的主要核心优势。天强始终相信:专业成就专业。
十四、和君集团有限公司
14.1企业概况
和君集团创建于2000年春,实缴注册资本1亿,先后在北京、上海、深圳成立总部,在赣南森林深处建立和君小镇。
和君集团本部拥有三大业务:咨询、资本和商学,构成了以咨询为主体,以资本和商学为两翼的“一体两翼”格局。

图附录1-50 “一体两翼”格局
在苏区振兴、赣商回赣和革命老区高质量发展的政策号召下,和君集团在江西赣州市会昌县白鹅峡的贡水江湾和森林山谷建设了和君小镇,并兴办了一所非营利性、全日制民办普通高等职业院校——和君职业学院。
14.2发展历程
(1)2000年,和君咨询在北京友谊宾馆开业,二个合伙人几个员工。
(2)2006年,系统提出“三度修炼”文化:态度决定命运,气度决定格局,底蕴的厚度决定事业的高度,态度、气度、厚度,三度修炼,君子务本,日积月累,功到自然成!和君企业文化读本《三度修炼》出版发行后反复重印、长销不衰,成为中国企业文化的一个“现象级”的存在。
(3)自购北京北苑路86号院,建成办公总部,成为自有办公室面积最大的中国管理咨询机构之一,自有办公房产奠定了长期稳定发展的基础。
(4)正式注册成立和君集团,实缴注册资本1亿元人民币,成为中国实缴注册资本最大的管理咨询机构。
(5)逐步形成了“一办四部”的管理职能,保障和维持了集团化的管控和顺利运行:综合办公室、品牌和业务管理部、组织和人资部、财务部、IT部。
(6)形成千人咨询师队伍,成为亚洲本土最大规模的管理咨询机构之一。
(7)荣获“中国最佳商业模式”奖,荣获国际管理咨询协会理事会颁发的全球第一张CMC FIRM认证证书。
(8)原创了ECIRM、FLA、产融互动战略模型、SMART产业分析模型、1P+3P营销模型等思维工具。
(9)形成了“一体两翼”的业务格局:以咨询业务为体,以资本业务和商学教育为两翼,两两互哺、相生互动。
(10)2015年,建立上海总部。
(11)和君资本累计管理的股权投资基金超过150亿元,管理上海市政府、重庆市政府、福建省政府、江苏省政府等政府引导基金,累计参股投资了上市公司和拟上市公司一百多家。
(12)和君资本形成赋能式投资理念和PIPE投资模式,推动了一批上市公司和拟上市企业实现战略转型、组织更新和能力升级。
(13)自办和君商学院,持续办学18年,累计毕业生超过二万人,精英荟聚,口碑卓著。
(14)和君商学公司挂牌新三板,收购控股深交所上市公司汇冠股份,开创了新三板挂牌公司收购控股沪深交易所上市公司的第一案。
(15)和君收购接管了二家上市公司,推动它们实现了再造和新生。
(16)累计服务客户企业突破一万家,帮助一大批客户企业实现了经营管理改进和知识能力提升,开创了中国企业界的诸多第一。
(17)在万亩森林竹海里建成开业和君小镇,成为世界上第一个自建小镇作为总部基地的咨询集团。
(18)申办了一所大学——和君职业学院,成为中国第一个自办全日制大学的咨询集团。
14.3取得成绩
(1)获得“北京市非公有制经济组织先进示范单位”称号、北京市朝阳区“优秀党组织”称号、北京市朝阳区非公工委“先进基层党组织”称号、等诸多党建荣誉。
(2)国际管理咨询协会理事会(ICMCI)认证:2013年7月,国际管理咨询协会理事会(ICMCI)基于和君在管理咨询领域的深厚积累和探索实践,向和君颁发了全球第一张CMC FIRM证书。
(3) “一体两翼”商业模式荣获《21世纪商业评论》颁发的中国最佳商业模式奖。
(4)首届中国品牌大会组委会授予北京和君咨询有限公司“中国咨询业第一品牌”称号。
(5)中国企业联合会管理咨询委员会授予北京和君咨询有限公司具有影响力的“中国管理咨询机构”。
(6)中国广告协会授予北京和君咨询有限公司“十大最具影响力市场研究与咨询公司”。
(7)中国商业创新纪录评选委员会授予北京和君咨询有限公司“中国商业创新十强服务商”。
(8)和君集团董事长王明夫被江西省政府授予“江西省回乡投资优秀赣商”称号。
(9)和君集团董事长王明夫受聘担任安徽省国际商会咨询委员会主任。
(10)和君咨询董事长王丰受聘担任北京市政府合作外脑专家。
14.4优势和主要特点
14.4.1价值倍增的综合服务模式——“一体两翼”
和君的“一体两翼”形成了两两互哺、相生互动、良性循环的业务生态效应,以“咨询+资本+人才”的综合服务实现客户价值倍增。咨询业务直面企业的真实问题,感知和研究最鲜活的经济胎动和商业实践,资本为咨询业务强化品牌力道、创新盈利模式,商学业务以理论与实战相结合的课程与方法,为咨询和资本业务提供优秀人才、理论工具和创新活力。

图附录1-51 价值倍增的综合服务模式——“一体两翼”
14.4.2丰富的客户服务和实战经验
和君咨询累计服务了8000多家客户,覆盖了中国经济的各种生态和类型,在主要行业领域里积累了丰富的案例和实战经验。在和君服务的客户群体中,既有国资委、地方政府、中国石油、中粮集团、中国中车、首创集团等政府单位和央国企;也有传化集团、宗申集团、三一集团、TCL、特变电工等民营企业。与此同时,凭借对中国企业成长与商业生态的深刻理解以及客户资源的历史积累,和君集团成功地为拜耳、世卫组织、三星、宝马、米其林等跨国公司和机构的中国战略和策略提供了咨询服务。

图附录1-52 客户服务和实战经验
和君资本累计管理股权投资基金100多亿元,投资了几十家企业。投资进入后,和君充分发挥“一体两翼”业务模式的优势,继续为企业导入经营思想、管理提升和资源链接等服务。

图附录1-53 和君资本
和君商学累计为600余名企业家提供了实战培训,协助企业解决实际的经营管理问题,培养杰出的企业领袖;为两万余名优秀的年轻人(即将毕业的本硕博学生、企业青年员工)提供了“国势+产业+管理+资本”的复合式知识结构和能力体系培训。并在董秘、人力资源、股权激励等多个专业领域形成完善的课程体系,长期开展系列培训课程。
14.4.3千人咨询师队伍
和君的咨询师逾1000人,系中国商业原生态中土生土长起来的一支咨询服务队伍。他们长年累月深入到商业原生态的第一线,站到市场竞争的最前沿,风里来雨里去,与客户企业同欢乐共患难,为客户提供知识、思路和点子,以及手起刀落的问题解决、指挥若定的实战功夫。
14.4.4建设人本、公义和普世价值的企业文化
任何一个人才、技术、产品、机会和商业模式,都有着“短暂”的生命周期。惟有人本、公义和普世价值的企业文化,才能最终造就事业的生生不息、基业长青。
三度修炼:态度决定命运、气度决定格局、底蕴的厚度决定事业的高度。一个人的态度、气度和底蕴的厚度,犹如莲之根本;虽然看不见摸不着,却决定了我们的人生能否最终开放出成功的花朵。人生如莲,三度修炼,日积月累,功到自然成。
14.4.5商业实践和思想见地的融合
和君在波诡云谲的商业实践中形成了很多关于中国产业、企业管理和资本市场的真知灼见,并致力于提升中国商业文明与产业高度。近年来,和君原创的战略思维、产业认识、产融互动理论、投资银行理论、战略与组织相生互动等原创思想和见地,在企业界和投资界形成了深入而持久的影响。

图附录1-54 和君咨询思想
14.5关键成功因素
14.5.1秉持信念、坚持不懈地造就一种正道正业、催人向善的企业文化
要让项目做得好,首先必须人品好。什么样的人品就做出什么样的事品;什么样的文化就造就什么样的人品。对一个咨询公司来说,专业能力的发育固然重要,但更重要的还是催人向善的文化。和君必须秉持信念、坚持不懈地造就一种正道正业、催人向善的企业文化。
我们必须凭借过硬的专业本领来为客户解决问题、开阔视野、提升思想和经营境界。我们和君人,需要懂得为人处世、学会人情练达、讲究礼尚往来和买卖公平,在商言商、和光同尘。但无论如何,我们不能离开专业本领而以商务应酬和人际周旋为能事。
安守职业道德,练就过硬的专业功夫,应该成为我们的立身之本。在此过程中,全体和君人都要秉持人生如莲的成功理念,进行持续不断的三度修炼。
14.5.2人才战略
2006年开始,和君咨询是人才施展才干的公共平台,为人才追逐梦想创造条件;收入分配最大限度地向创造收入的人才倾斜,公司和老板要最大限度地少拿点。给人才以机会和平台,才是组织的前途所在、资本的收益所在、事业的生生不息所在。
14.5.3二个满意度(员工满意度+客户满意度)与两本手册打天下(管理手册+企业文化手册)
和君的文化选择和机制设计,都是围绕员工满意度与客户满意度来展开的。项目结案必须有客户正式签署的满意函,然后才解除押款。客户不签署满意函,项目不予结案。和君的合伙人必须亲自带团队,按专业化的原则定位自己的业务领域、发育自己团队专业能力。在这个机制下,谈单人和做单人基本上是同一个团队,让合伙人参与到项目的做单过程中,有效地防止了谈单人和做单人“两张皮”的分割现象。和君在员工培训、知识管理、同事关系和谐、企业文化、职业纪律等方面,进行着持续的努力,不遗余力地推动员工专业能力和职业道德的不断进步。
和君咨询是第一家推出完整的《项目管理指南》的本土咨询公司,一年一度的年度修订,确保了这份指南的与时俱进和持续优化。
和君咨询拥有企业文化读本《三度修炼》第一部、第二部,并对外出版,受到诸多好评。

深圳市管理咨询行业协会