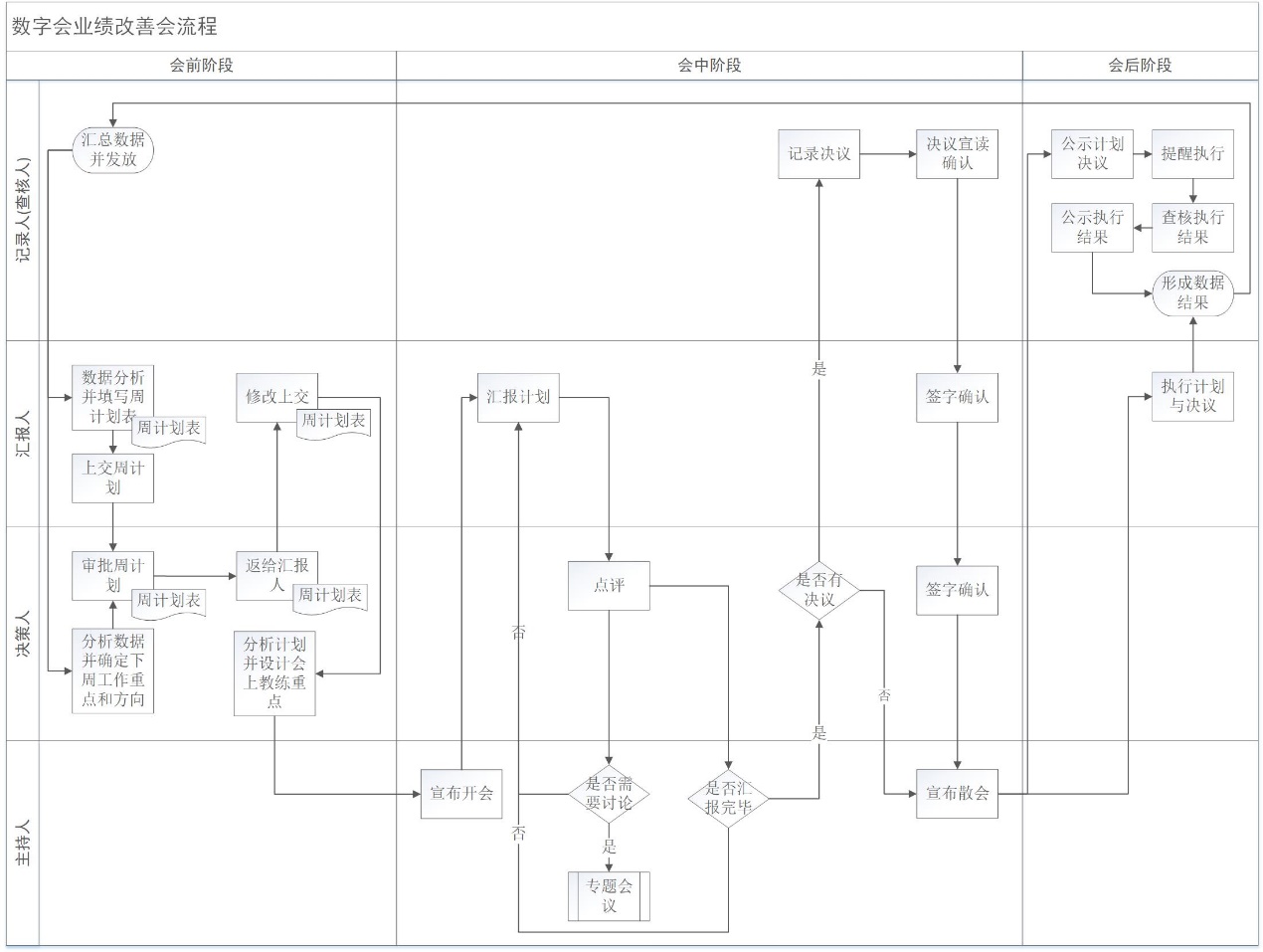
为了让这个原理落地,企业需要把会议的流程进行规范,形成标准化的会议模式。图6-3是数字化业绩改善会的具体会议流程,整个会议流程由决策人、汇报人、主持人、记录人四个岗位组成,共分为会前、会中、会后三个阶段。

图6-3数字化业绩改善会流程
1.会前阶段
所有会议都是从会前开始的,很多企业开会很随机,企业家有了新想法,马上组织大家开会,结果谁都没有准备,开会就不可控了,很难达成会议预期的目标,导致低效还没有结果。
会前都需要做什么呢?我们看一下流程图,首先上周的数据和查核结果发给决策者和汇报人,这些数据通过科学的设计,可以透视企业的运营过程,找到问题。
汇报人通过数据分析填写周计划表,周计划表是将分析问题、找到原因、制定策略的过程形成了标准化的模板,让每个管理者都可以运用科学的方法设定改善策略提升业绩。
决策人根据数据与执行追踪状况确定本周工作重点和方向,虽然决策者没有做计划,但是心中对每个店如何做业绩改善,以及如何保障改善实现的结果内心已经很清晰了。汇报人上交周工作计划表,决策人审批。决策人基于之前分析的结果和方向找到汇报人周计划的问题点,帮助汇报人调整思维方式,重新定义工作计划内容,决策人审批后返回给汇报人;汇报人根据领导审批意见修改周计划,再次上交,决策人根据汇报人修改的结果分析汇报人思考的盲点设计会上教练的重点,以保证会上有效地对管理者进行教练,提升管理者的改善能力。
会前的充分的准备保证了会上决策的科学性,也保证了对管理者培养的针对性,因为信息全面,又有足够的思考时间,甚至会前准备的价值,甚至比整个会议过程更重要,是业绩改善的核心和关键点。
2.会中阶段
会中阶段其实就是一个确认和承诺的过程。为什么说它是一个确认和承诺的过程呢?因为我们在整个会议过程中不去做讨论,如果需要讨论另立专题会议,这个会上只需要确认,这个目标是不是我认同的,为了达成目标,我的计划是什么样的、如何衡量计划完成了。
这个会议的过程需要主持人与决策的领导有效地配合,其实动作很简单,店长汇报工作,决策者点评,其他人过程中不得打断,店长汇报工作只阐述结果,不描述过程,主持人按照会议流程进行,但凡有讨论或者其他违规做法立即制止,保证会议正常进行。如有决议,则会议记录人及时记录,并在会议结束前确认决议内容。
会中的这个阶段,实际上是我们引导管理者的一个过程,引导管理者做出目标和相应的改善的计划承诺。如果管理者没有自己做出改善的能力并且理解其中的逻辑,他就没有办法执行好。所以,会议的过程事实上是一个培养管理者的过程。
3.会后阶段
第三阶段是会后执行阶段,在这一阶段,监督执行是决策落实的一个关键步骤,公示决策、提醒执行、查核执行结果,就使企业变被动为主动,企业等待执行者主动执行,在执行者的执行主动性上大做文章是不可控的,必须从会前管理者自己做计划到会上承诺,会后监督执行都为执行打基础,执行落地才是可控和可实现的。
我们会后对执行的结果的分析又会形成下一周期的工作目标和计划,如此一个通过计划、执行、查核、改善,再计划、执行、查核、改善的过程,实现了业绩的螺旋式上升,所以数字化业绩改善会的过程实际上是一个把改善的逻辑落地的一个过程,通过有效的环节的设计来实现制定科学改善决策、培养能改善的管理者和打造改善执行力这三方面的价值,最终支持我们业绩的改善。
给大家看一个数字化业绩改善会的案例,这是一个总经理周会的会议情况,主持人是人事行政经理。
主持人:今天是7月13日星期一,参会人员到齐,下面开始今天的周会,我先汇报上周会议决策追踪状况……
接下来大家汇报各自的总结与计划,首先请市场部李经理。
市场部李经理:上周两项重点工作均已完成。本周工作数据已经发到大家手里,根据数据分析结果,先汇报一个好消息,经过上次方案调整,这两个月连带率综合提升了20%,效果非常明显;第2项重点工作是B店3款产品需调整陈列;第3项重点工作是折扣率存在问题,而最主要的关于折扣的激励是折扣奖金和绩效考核折扣率指标,奖金我认为没有问题,考核里面的折扣率指标的权重是偏低的,我的方案也已经呈报,建议提高考核折扣率的权重;本周第4项重点工作是产品价值塑造培训设计与培训,培训将在周三完成,参训学员已和销售及人事部沟通完毕;第5项重点工作,数据显示A店一名导购、C店两名导购成交环节能力不足,需要进行成交能力的模拟训练,本周四进行,已于人事部交接完毕。
总经理:好!
主持人:销售部!
销售部经理:上周销售额是142.7万元,达成本月计划目标的18.6%,截至今天总计完成计划目标的43%;上周回款额目标达成;新店装修进度是今天工人撤场。
总经理:×店店长要调到新店,李×作为新竞聘上岗的店长,这段时间怎么样?
销售部:李×也是正常竞聘上岗的,她竞聘时的计划我已经和她一起完善了,整个工作计划的细节也逐步推行,有些细节会提前让我指导下,基本没问题,我会持续关注她一段时间。
总经理:嗯,虽然咱们的店长复制体系比较完善了,但李×的胜出还是多少有些出乎大家的意料,比咱们想象得要优秀,你多关注些吧。
销售部接着说下本周计划:本周绩效目标:销售目标57万元,成交率17%,折扣率7.5折以上。本周计划重点工作:新店样品陈列;新产品二轮培训;新店客户档案表修改、印刷; 1店陈列调整;A、C两店导购成交环节模拟。这是销售部本周计划。
总经理:新店的产品算是一个新的行业,咱们以前都没涉及过,大家有没有压力。
销售经理:压力还是有的,但是还是兴奋的。虽说产品大家以前都不了解,但是公司有这个决策,从市场、采购、销售和各个部门的配合到今天可以算是大家精心设计的一个作品就快面世了,更多的还是期待。
总经理:嗯,这个过程我们也要注意总结,以后依然会涉及新的领域,行政部组织吧,大家对这个过程进行总结,看看有哪些可以优化的地方。
行政部:周会结束,各部门经理留下直接开个专题会确定下总结的方向和要点、形式及时间。
总经理:嗯,关于市场部提升折扣率的方法,销售部有什么想法?
销售经理:我还是希望增加正向激励,我觉得不是大家不重视,只是为了追求成交率,所以有的时候折扣就会大一点。如果折扣奖金增加,那么大家除了关注提成外也会考虑折扣奖金,所以折扣率我想会好一些的。
总经理:市场部?
市场部经理:我们看之前的数据可以判断其实导购是有能力保持高折扣的,但为什么折扣率上不去,我认为更多的是导购的意识,的确加折扣奖金也能起到引导作用,但我们也得考虑成本,我认为没必要。
总经理:销售部?
销售经理:……可以试一下,先调整下考核权重,看看有没有效果。
总经理:那就按你说的办,和人事部一起按考核管理的相关流程执行吧。
销售部:好,这周完成,下月执行。
主持人:接下来由采购部汇报。
……
主持人:接下来我说下人事行政部的工作。上周新晋导购的考核工作和销售部共同完成,达成预期目标,已经将人员调整到相应店面;针对新店的人员调整都已完成;新产品的第一轮培训考核结果已进行分析,并且针对这个结果设计了第二轮的培训也是本周的重点工作之一,本周重点工作第二项是开业的准备工作,已和市场部、销售部开过专题会议,内容确定。完毕!
总经理:开业邀请名单下午2点咱俩再确定下,可能有些人要加下。
主持人:好的,还有其他事吗,领导?
总经理:没有!
主持人:那好!本次周会的会议决议和以往一样,下午上班前会发给各位,行政部会持续跟踪!散会!

王吉坤