讲义36 创建渠道优势——伙伴型营销渠道

从另一层意义上来说,创建伙伴型营销渠道也就为建设厂商双品牌的双赢战略打下了坚实的基础。它使长期以来看似充满利益冲突的厂商之间的关系变得融洽和睦,使双赢局面的实现成为可能。

此外,我们还注意到,解决渠道冲突的关键就是如何从根本上防止冲突的发生,构建伙伴型营销渠道则是消除渠道冲突的最佳选择。

在市场营销中,分销渠道是实现企业经济效益的重要源泉。随着市场的不断完善和发展,市场将不断出现一体化,那么渠道之间的合作也将变得越来越重要。渠道之间不再是单一的冲突和竞争关系,而应该是协作基础上的竞争,在得到合理的协调和管理之后,渠道双方得到的应该是双赢的结果。伙伴型营销渠道是指生产企业为了提高营销渠道的运作质量和效率,在保证厂商双赢局面的情况下,从团队的角度来理解和运作厂商之间的关系。厂家确保商家获得足够的利润和自身价值需求(如社会地位的提升、精神荣誉等)的实现,同时要求商家向厂家做出巩固和扩大销售、提高顾客满意度的承诺。厂家以协作、双赢、沟通为基点来加强对销售渠道的控制力,为零售商、消费者提供更具价值的全方位服务,最终确保整体营销战略目标的实现。关系型营销渠道战略特征决定了它具有充分的竞争价值和旺盛的生命力。

渠道内各成员之间应发展和保持密切的、固定的合作关系。通过组织良好的渠道活动和团队合作,制造商和分销商能给消费者提供低成本和差异化的产品和服务,且降低由于环境的不确定性带来的交易成本,通过确立密切的成员关系,可以对有限的资源进行合理的配置,从而提高渠道的运行效率。

虽然许多厂家意识到巩固渠道关系在现代市场竞争中的重要性,但由于营销观念没能及时转变,营销渠道运作不合理,由此出现了厂商关系依然较为松散的状况。这主要表现在:厂家缺乏完整、系统和标准化的经销商选拔标准和程序,对于经销商的业绩考察主要着眼于销量;在整个营销渠道链中,各利益主体各自单独做出价格、促销决策,缺乏必要的协调和支援;厂家与代理商、零售商无系统化、行之有效的信息反馈和处理机制;厂家着重于产品销量,忽视了市场管理;销售人员主要扮演订单承接人的角色等。这种现状扰乱了市场,损害了厂商关系,在有些地区甚至出现了经销商集体抵制销售的事件。

问经理说:“这个我知道,前面讲过济南七家大商场不就是联合拒售长虹彩电,闹得沸沸扬扬的嘛。”

丁顾问说:“济南七家大商场联合拒售长虹是最典型的一个案例。事发后,厂、商互相指责。商场说:长虹产品质量差、售后服务跟不上,严重影响和拖累了商场的信誉和收益。而长虹则认为自己产品的质量和服务均是全国一流的,是七家商场在故意刁难,而事情的真正起因是由于长虹对济南地区的各个经销商‘政策’不同,其销售政策使这七家商场只能享受到微利,于是就出现了这一‘串谋’行为。因此我们必须要建立伙伴型营销渠道关系。具体要通过……”说着说着,丁顾问走到办公室里的白板前,在白板上写了起来。

1.构建共同的战略远景目标

由于伙伴型营销渠道引入了远景目标和信任机制,所以渠道成员的长期目标具有高度的一致性。渠道成员在行动上保持高度的一致,谋求共同发展与长期利益最大化成为最优的选择。

此外,有效的沟通和不断的利益共享机制使渠道成员在如何实现共同长期目标上能够迅速、高效率地达成一致,从而有效地避免渠道冲突。

2.明确分工,紧密合作

伙伴型营销渠道是核心成员(制造商或者是制造商与其核心伙伴的共同体)从如何使渠道系统产出效率最大而成本最小的根本原则出发,选择适合的渠道成员而构成的渠道系统。在这个系统中,各个渠道成员分工明确,是一个有机的整体。从某种程度上看,伙伴型的渠道系统可以被看作是一个“超组织”,它继承了一体化渠道组织明确分工的特征和“柔性”一体化组织模式低成本的优势,各个渠道成员角色定位具体明确,有效避免了由于分工和角色归属差异所造成的渠道冲突。对生产企业和分销企业双方来讲,其合作的基准点是怎样合理地分配双方利润的问题。

合作不同于某个成员企业的个别行动,它也不能靠强制、威胁的方式来维持。合作中重要的是共同认可,共同参与。通过确立共同目标,让每个成员把渠道合作作为自己的权利和责任予以认可和接受。一旦全体渠道成员都有了合作的意愿,就要有效地开展有助于合作的行动,其中包括组织共商共议活动,让大家有参与渠道建设的机会,提高成员的地位。

合作,包括参加咨询委员会和董事会等,对一个组织赢得另一个组织领导的支持是有效的,他们会感到其观点被另一方所倾听。一旦发起的组织认真对待另一组织的领导,该合作就会减少冲突。但发起的组织如果想赢得对方支持的话,也得在其政策和计划的妥协上付出代价。

渠道管理者还应加强各营销流通渠道成员之间的了解。协同工作最高级的阶段就是伙伴营销关系的确立了,这部分内容我们在第二章渠道的合作关系管理中已经详细介绍,在这里就不再重复了。

在交易营销中,买卖双方的关系建立在冲突和特定关系的基础上,而伙伴营销是一种不断发展的合作关系。比如,在交易营销中,通路成员们考虑单个短期交易中的关系,而伙伴营销却着眼于未来交易和长期利益。由于是基于长期考虑,所以伙伴营销中的交易常常是按预先计划好的模式进行。而且,在伙伴营销中,经常能够见到大家相互合作、相互信任和共同致力于某项事业。

幻灯片18 交易营销与伙伴营销的区别

上面幻灯片所列的14个方面列出了交易营销与伙伴营销的主要不同之处:

在这些区别中,必须注意,一系列单个的交易不能混同于伙伴营销。交易营销也可以像伙伴营销一样是长期的,比如当一个企业由于A公司每年报价很低而与之签订了五年的合同,除非A公司在第六年有最低的报价,否则在交易营销中它就不可能与之续签合同。那么,在伙伴营销中,现在的供应商将被告知我们很想与你做生意,但你并不是最低的报价者。如果你们能降价 3%,我们就会继续与你合作。

同样,在伙伴营销中,一个买者也可以利用多种供货渠道。然而,这些交易价格将比交易营销低,而且供货的数目也会比交易营销少。

在构造伙伴关系共同远景目标的过程中,要遵循一个基本原则,就是要把目标与价值观结合起来,因为企业的价值观决定了企业的经营方式以及关于合作伙伴的很多方面,如应对变化的态度、对待合作伙伴的态度、如何考虑合作的价值等。共同远景目标的构建可以通过企业间互派联络员,或确定企业不同层次部门的领导和员工定期的正式或非正式的会面制度,来培养双方的共同语言,进而在企业发展规划、市场前景等方面达成共识,形成双方的共同长远目标。

3.及时沟通 ,信息共享

美国当代创意权威塔克尔在《未来赢家》一书中指出,企业成功的根本在于:尽量接近顾客,真正地接近,每一分钟都要接近。要做到每一分钟都要接近,掌握信息是关键。

20世纪80年代以来,由于条形码、POS、EOS、VAW 系统的广泛使用,使得零售商能以非常低的成本获得全面的顾客信息,信息中心的地位已悄然由制造商转移到零售商。通过零售商的数据库,制造商可以以相对低的成本建立起相当完备的客户资料库,可以精确到对每一个消费者的购买行为、消费行为进行量化分析,这与制造商通过样本调查得来的统计数据的信度、效度和功能上有很大区别。因此,如果制造商与零售商能建立起良好的协同渠道关系,通过相应的机制共享信息,则能够更接近和了解消费者,从而降低经营决策的非理性程度。制造商通过相关信息改进产品设计,调整促销策略,并把有关产品、促销的信息及时反馈给零售商,也将对零售商的业绩产生积极的促进作用。

从另一个角度讲,制造商及时获取零售商各种不同规格产品的即时销售、存货数量的信息,既使得制造商可以预测产品的销售,合理调节生产计划,也使零售商能够把库存降到最低限度,并杜绝缺货现象。

对现实认知的差异产生的渠道冲突的主要原因,是渠道成员之间没有实现即时有效的沟通。

4.渠道教育,薪火相传,传道授业

渠道在营销中的重要作用不容忽视。然而如前所述,在传统渠道与新兴渠道同生共存的今天,渠道之间的竞争将进一步白热化。如何解决错综复杂的渠道之间的冲突,将是摆在营销渠道人员面前的一道难题。这道难题的解决,从根本上来说,还要依靠营销和渠道管理人员素质的提高。培训学习的任务迫在眉睫。

丁顾问喝了一杯茶,润了一下嗓子,看着连连点头的问经理,继续讲道:“许多企业也意识到了建立伙伴营销渠道关系是厂商双赢的基础,但就是不知道如何从企业内部入手,进行系统的培训,使得渠道的疏通与关系维护处于一种混乱、无序的形态。”

还没有等丁顾问讲完,问经理就把话抢了过来:“是呀,是呀,这话简直说到我的心里去了,我们企业太需要一套针对渠道管理的培训方案了。”丁经理听完,绘声绘色地又开始了下一章讲义。

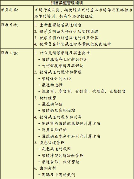
在所有的培训项目中,有关渠道管理的培训内容参考如下:

幻灯片19 渠道管理培训1

幻灯片20 渠道管理培训二

讲到这里,丁顾问停顿了一下,微笑着问问经理:“怎么样,你对渠道冲突及渠道营销管理有没有一个大概的认识了啊?”

问经理随手翻了一下自己厚厚的笔记本,高兴地说:“呵呵,今天跟丁顾问谈这席话,真是让我茅塞顿开啊!回去我就给我们的老总上一堂课去!”

丁顾问合上了讲义,意味深长地说道:“是呀,中国的渠道建设与渠道关系的维护已经进入一个新的里程碑了,要想抑制渠道冲突的矛盾衍生,关键还得从改革企业首脑观念入手。

现在,我们随便聊聊,我给你讲几个来自中国企业知名的案例,也许对你有所启发……”