业务设计是对企业各类业务进行赢利模式设计,这是业务级别的设计规划。大、中型企业通常是多业务发展的,各业务都需要因地因时制定本业务领域的商业模式。一旦业务设计存在问题,后期的战略解码和战略执行阶段就会困难重重。在业务设计阶段,战略规划团队通常会面临以下问题的挑战:
(1)当下各业务类型的业务设计是否需要重新设计?为什么?
(2)如何根据外部环境变化,将企业长期、中期、短期战略目标与未来业务组合,即核心业务(H1)、成长业务(H2)、新兴业务(H3)进行有效匹配和设计
(3)是否准确识别出H1、H2、H3的价值转移趋势,企业是否为抓住价值环节提前建立了关键能力?
(4)客户为什么选择我们,而不是竞争对手?各业务类型战略控制点足够吗?
(5)企业是否建立了二元性组织?是否通过一致性模型诊断,识别出影响业务设计落地的重大问题点?
从我们过往的咨询案例来看,业务设计环节最难的是(3)和(4)。(3)对所有企业而言都是最大的难题和挑战,而(4)与中国当前经济发展阶段,以及企业的经营实力密切相关。
为什么中国绝大多数企业的盈利水平较低(政策垄断性企业除外),很少有企业能占据全球某产品链的价值环节(最赚钱环节)呢?在《发现利润区》中,提出了战略控制点指数概念,见表3-19。

根据表3-19,我们可以清楚地看到,现阶段中国绝大多数企业的战略控制点位于控制点指数1~4之间,少数企业能冲到5~6,7以上的企业凤毛麟角。这也是为什么战略规划阶段很多企业大谈特谈战略意图、市场洞察、创新焦点,却不能将业务设计谈透做深,因为企业保护利润的能力实在偏弱。
如何通过业务设计模块牵引自身的业务发展,逐步向高价值高利润模式转移,是企业在战略规划阶段需要完成的最重大命题。为了更好地说明什么是与时俱进的业务设计,我们以华为手机业务举例说明。
华为手机业务起步于2003年,为各大运营商提供ODM(委托设计与制造)手机。做手机并不是华为主动地选择,而是华为当年的衣食父母,各大运营商需要这个产品。起初华为的白牌手机业务做的并不成功,中间一度还想把这块业务卖掉。当时负责公司战略及Marketing业务的高级副总裁郑宝用提交了一份市场分析报告,认为通信行业未来的发展方向一定是云-管-端,手机产品就是其中的端,这个市场太大了华为不能放弃。任正非先生接纳了建议,将这块业务予以保留,才有了后面华为持续七八年给运营商做贴牌手机,业务量不大,也赚不了大钱,但是可以维系与运营商的良好关系。
2010年,随着苹果iPhone4席卷全球,乔布斯创造了一个开天辟地的新时代。华为敏锐地意识到智能手机相当于人类凭空又长出了第三只手,这个庞大的终端市场价值之重大已不需怀疑。余承东2011年开始接手手机业务,提出要放弃低端机向中高端机型进军,他带领团队经过六七年奋斗,硬是将华为手机业务冲到了世界一流梯队。2019年,华为(含荣耀)智能手机市场份额达到17.6%,稳居全球第二,超越了苹果仅次于三星。
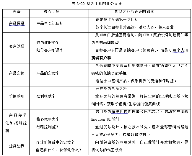
2012年9月,余承东主管手机业务后,发了这样一条信息“自从负责华为消费者业务后,我们做了几个大调整:1、从ODM白牌运营商定制,向OEM华为自有品牌转型;2、从低端向中高端智能终端提升;3、放弃销量很大但并不赚钱的超低端功能手机;4、启用华为海思四核处理器和Balong芯片;5、开启华为电商之路;6、启动客户体验Emotion UI设计;7、确定硬件世界第一之目标。”
这七条调整意见,重点思考和回答了以下命题:产品愿景、目标客户、价值定位、价值获取、战略控制、业务边界、组织能力和风险管理等8个核心问题,其实这就是华为终端BG管理层对手机业务所进行的全新的业务设计,见表3-20。

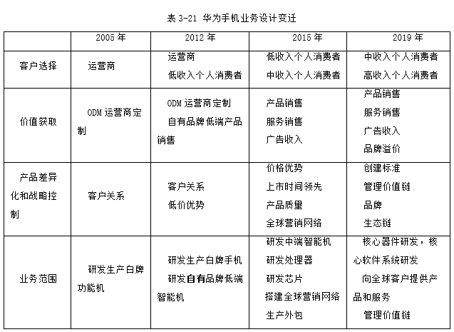
我们把时间线再次拉长,可以看到华为手机之所以成功,是因为华为做到了以客户为中心,以利润为导向,重新进行企业业务设计,才能实现真正的、可持续的赢利和增长,见表3-21。

手机行业要想获得高利润,只能来源于控制了产业链的价值环节,包括高性能芯片、核心操作系统、应用生态系统、整合全球线下线上营销网络等。正是不甘于在低端市场拼价格,华为走上了自研麒麟芯片、自建鸿蒙操作系统的道路。这是一条最难的道路,但只有这条路走通了,企业的战略控制点方有了高能力保护利润的护城河。
在中国,华为不会是独一无二的个例。随着越来越多的中国企业历经几十年的努力拼搏,他们已经冲进世界一流梯队。中国企业的战略控制点正在发生显著变化,从成本优势进阶到客户优势、开发优势、品牌优势,并积极地向管理价值链、行业标准进阶。

牛俊伟