(一)整体战略、营销战略、职能战略的区别
整体战略、营销战略、职能战略的区别具体如图2-7所示。

图2-7 企业使命统帅下的战略三层次
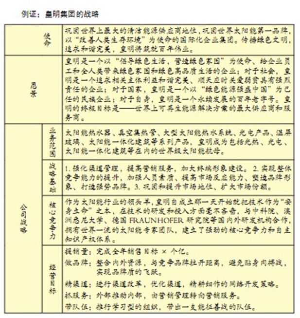
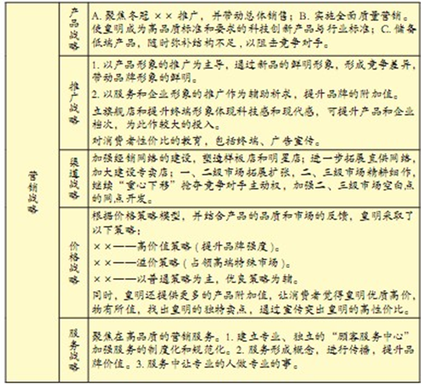
皇明的成功,取决于其长期的、有规划性的公司战略、营销战略、职能战略的确立(如表2-4所示),皇明太阳能中央热水系统已推广几千万平方米,累计节约标准煤1000多万吨,减少相应燃煤污染排放量50多万吨,创造出巨大的经济效益和社会效益。现在全国有太阳能热水器生产厂家近4000家,皇明太阳能集团规模最大、技术能力最强,年产热水器50万台,真空管1200万支,成为中国太阳能行业的第一品牌。2006—2012年皇明全面实施了“太阳谷”计划,再一次实现了从产品到产业的升级。在山东德州,一个占地3000多亩震撼世界太阳能产业谷全面崛起。
表2-4 皇明集团的战略



(二)营销战略制定流程
1. 营销审计——界定关键问题
具体步骤如图2-8所示。

图2-8营销审计的步骤
市场营销活动的审计是一项复杂而细致的评估活动,其实施程序如图2-9所示:

图2-9市场营销活动审计程序
营销审计在国内是一个全新的概念,目前仅在管理非常优秀的少数跨国公司内有类似的机制,它是对一个公司或一个业务单位的营销环境、目标、战略和行动所进行的一种全面的、系统的、独立的和定期的检查。其目的在于确定问题和机会,提出行动计划,以改善公司的营销业绩。
2. 竞争环境分析

图2-10竞争环境分析
如图2-10所示,企业面对的市场通常是一个竞争性市场,从事某种产品制造和销售活动的企业通常不止一家,在多家企业同时生产相似产品的情况下,相互之间因为争夺顾客必然形成激烈的市场竞争。
3. 进行思想采购——用全球化视野思考
全球化的思想采购,是找出国际各行业的标杆企业作为案例来进行研究,从中找出行业的基准,再与本企业进行对比,参考而制定出合适的战略规划。全球化视野之下的策划思维拥有宽广的视野,对于解决问题来说至关重要。
4. 确定战略定位
战略定位。要做到”不战而屈人之兵”,就要占领市场的最佳位置,即正确制定“定位策略”(Positioning Strategy),主要策略有:
(1) 拾遗补缺定位策略:这是钻市场空隙的一种定位策略;
(2) 迎头定位策略:这是一种针锋相对的定位策略;
(3) 突出特色定位策略:这是一种高人一筹的定位策略。
5. 设置战略目标
战略目标的设置如图2-11所示。

图2-11战略目标的设置
为评估企业的绩效,首先必须确定发展的战略目标,包括市场营销、创新、资源、赢利、社会责任、生产率以及财务状况等等。在制定企业目标的过程中,不能仅仅关注短期的财务报告,而且要考虑随着时间的推移,应如何修正战略目标。财务指标不是唯一的度量尺度,还要采取其他的方法对其做出正确的评价。
6. 寻找战略突破口
企业在确定其目标市场以后,接着的任务就是怎样运用正确的营销策略占领它,并且要选择一个正确的目标市场拓展战略作为突破口。
目标市场拓展战略的选择依赖于市场本身的特征、各个市场的联系、市场竞争状况以及企业所具备的实力等条件。企业在选择目标市场拓展战略时应该做深入细致全面的分析。
目标市场的“滚雪球”拓展战略是企业最常用的一种策略,企业在现有市场的同一区域内,采取区域内拓展的方式,在穷尽了一个地区后再向另一个新的区域进军的拓展战略。具体来讲,这种战略的拓展以某一个地区目标市场为企业市场拓展的“基地”和“大本营”,进行精耕细作,把“基地”和“大本营”市场做大、做强、做深、做透,成为企业将来进一步拓展的基础和后盾。在“根据地”市场占有了绝对优势和绝对稳固之后,再以此为基础地向周边邻近地区逐步推进、渗透,最后达到“星星之火,可以燎原”,即占领整个市场的目的。
7. 区域市场规划
完成了市场背景分析,企业对整个市场有了比较全面、宏观的认识和了解,在总战略方针的指导下,可以对未来的区域和目标细分市场进行战略规划。其步骤如图2-12所示:

图2-12区域市场规划
(1) 区域定位。即选择区域市场作为开发对象。在区域市场定位之前,需要对区域市场进行分类,同时把握营销资源投入最小化,达到营销目标时间最短化,达到营销目标管理最简化,规模盈余最大化的原则。
在此基础上,对目标市场进行选择:①把产品可能适销对路的区域定位为”目标市场”,作为候选对象;②把“目标市场”中企业当前营销能力可以涉及的区域定位为“首选市场”;③把“首选市场”中可能创造局部优势的区域定位为“重点市场”,应当全力开拓;④把“重点市场”中可以起到辐射作用的区域定位为“中心市场”,应充分发挥其优势努力开拓;⑤把上述市场以外的区域定位为“次要市场”,当前无须全力开拓,但可有针对性地培育市场,选择客户。
(2) 市场细分。通过市场调查搜集以下资料:属性及重要性的等级,品牌知名度和品牌等级,产品使用方式,对产品类别的态度,被调查对象的人口变量、心理变量和宣传媒体变量。通过相关资料,找出差异最大的细分市场。然后根据消费者不同的态度、行为、人口变量、心理变量和一般消费习惯划分出每个群体。根据主要的不同特征可给每个细分市场命名。
(3) 选择细分市场。对各个细分市场基于细分市场结构的吸引力和公司目标与资源两大基础进行评估,选择目标典型市场。
延伸阅读:得战略区域者得天下
重拾利润:由狭义区域市场走向战略性区域市场
“做企业又苦又累,又没有利润。”很多企业在做大后发出感叹。它们在做大后面临着如何做强、做久的困惑。这些困惑根源于企业在产能急剧膨胀的同时利润却以惊人的速度锐减。而进行区域市场的创新,走战略性区域市场的路子,不失为一种战略性的有效办法。因为战略性区域市场的建立可以同时对影响企业利润的客户饱和度、经营模式和企业业务价值链三大战略性要素施加影响,使企业通过重拾利润,重新回归到企业经营的本质上来。
战略性区域市场的选择
某些企业只看到了中国市场广阔的一面,忽视市场是可以细分的,没有看到不同区域市场之间的差异性。没有细分,大家都服务同样的顾客,满足同样的需求,要建立品牌差异化的核心价值就无从谈起。而没有差异化的核心价值,最终结果是企业在做大的同时远离利润。考虑到区域市场之间的个性化、差异化,选择战略性区域市场时必须注意把握这样几个关键要素:
1. 市场容量必须足够大,具备可持续增长的基础
中国企业的产能越来越膨胀,只有战略性区域市场在容量上达到一定的要求,才能保证企业在相当长的时间内保持可持续的增长。
2. 战略性区域市场内部的市场特性应基本相似
它应该是一个相对独立、完整的细分市场。否则,由于市场特性不相似,企业实际上服务的是两个或多个不同类别的细分市场,整合起来会比较困难,容易造成资源的分散,难以产生整体市场的聚合效应。
3. 要考虑到战略性区域市场的辐射能力
从物流角度来看,战略性区域市场内部最好能做到物流一日内可达,这样可以快速满足客户的需求,提高企业服务客户的能力。
4. 战略性区域市场应与企业现有资源条件相匹配
由于战略性区域市场往往是企业资源投入的重点,如果在战略性区域市场上选择不当,反而容易形成资源消耗的黑洞,造成企业的结构性亏损。反之则不同,由于与企业的资源条件相匹配,企业服务客户的能力与竞争对手相比,无形中得到很大的提高,客户的需求可以得到更好地满足,从而建立与巩固企业在该市场上的战略性地位和影响力。
建设战略性区域市场的要点
在战略性区域市场的建设上也有内在规律,遵循其规律,才能最大限度地保证战略性区域市场的建设取得成功。
1. 战略性区域市场必须为企业创造结构性的竞争优势
在市场经济的条件下,只有结构性的竞争优势不会被模仿和超越。企业建立战略性区域市场的最终目的,就是要为企业创造和建立结构性的竞争优势,实现企业可持续增长。企业之间的竞争其实是价值链之间的竞争,我们应该在战略性区域市场的建设上,通过利用资本、自建生产基地或利用IT技术等手段把企业价值链中的一些关键环节,如研发、生产、供应、服务、营销、物流等整合到区域市场内,实现新的流程再造。
2. 必须以竞争性的眼光来看待战略性区域市场
企业发展到一定阶段之后,势均力敌的竞争者之间往往通过对战略性区域市场的争夺来获取有限生存空间。
3. 建立战略性区域市场关键要创建一种新的经营模式
企业的经营模式的创新性如何呢?是一个战略性区域市场能否可持续的关键,新的经营模式可以通过重新定义客户、设计新的产品和服务方式、组织结构的整合、渠道的扁平化等方式将价值链上其他环节的剩余价值集中到客户环节上。
与生产基地移动这种方式不同,总部的搬迁是另一种确立战略性区域市场的方式,而且是一种非常有效的方式,这意味着企业要彻底打破原有的发展逻辑依赖,意味着一种新的经营模式的确立,或者至少可以证明企业正试图走出原有的思维模式,谋求掌握新的服务客户的能力和知识。
新的经营模式的确立一旦成功,将带动企业突破原有的成长极限,实现新一轮的增长。
( 本文摘自《销售与市场》杂志 作者刘飞洲)
8. 业务单元规划
我国著名的A啤酒就利用著名的业务单元规划方法——波士顿矩阵法来为其业务 进行战略业务单位的划分。它用“获利能力-市场份额矩阵”来对其战略业务单位加以分类和评价,把A啤酒所有的战略业务单位分为四种不同类型,并据此来确定其他的策略(如图2-13所示)。

图2-13产品矩阵分析
(1) 问题业务。问题业务是指高市场成长率、低相对市场份额的业务。这往往是一个公司的新业务。目前,A啤酒的策略就是将A×生作为形象产品,A×生是 A作为领导品牌技术标准及品质标准的承载者。
(2) 明星业务。明星业务是指高市场成长率、高相对市场份额的业务,这是由问题业务继续投资发展起来的,可以视为高速成长市场中的领导者,它将成为公司未来的现金牛业务。F×纯生、A优质系列、A2000系列就是这种类型的业务。
(3) 现金牛业务。现金牛业务指低市场成长率、高相对市场份额的业务,这是成熟市场中的领导者,它是企业现金的来源。
(4) 瘦狗业务。瘦狗业务是指低市场成长率、低相对市场份额的业务。
9. 营销组合战略规划
营销组合战略规划如图2-14所示。

图2-14 营销组合战略规划
例如,海尔营销网络规划,具体如图2-15所示。

图2-15 海尔营销网络规划
10. 营销计划与预算
一份市场营销计划应包括的内容如图2-16所示:

图2-16市场营销计划的内容
11. 战略营销执行培训
企业为什么要进行战略培训呢?
战略培训是对员工进行战略执行内容的培训。无论是把企业职员看成是合作伙伴来进行培训,还是单从企业发展角度来进行企业战略营销培训,战略营销培训都是一项系统的长期的过程,企业要发展,就必须使所有的员工有一个清晰的发展目标,战略营销培训被纳入日常培训的重要事务里。企业必须成为一个学习型的组织,培养企业员工踏踏实实地干点事情,就必须有合适的环境氛围,必须做到在工作中学习,必须能够学有所获。

朱玉童