个人绩效考评是指对个人业务承诺的各项指标进行考核、评议的活动。由于涉及的人多,要平衡各方的利益诉求,因此它往往被视为绩效管理中最难的一个部分,但也是最关键的一个部分。绩效管理需遵循“小河有水大河满”的基本原则,管理好个人绩效是做好绩效管理的基础。
一、个人绩效等级设置
在开始个人绩效考评之前,首先要做的是设置个人绩效等级。与组织绩效等
个人绩效考评是指对个人业务承诺的各项指标进行考核、评议的活动。由于涉及的人多,要平衡各方的利益诉求,因此它往往被视为绩效管理中最难的一个部分,但也是最关键的一个部分。绩效管理需遵循“小河有水大河满”的基本原则,管理好个人绩效是做好绩效管理的基础。
一、个人绩效等级设置
在开始个人绩效考评之前,首先要做的是设置个人绩效等级。与组织绩效等
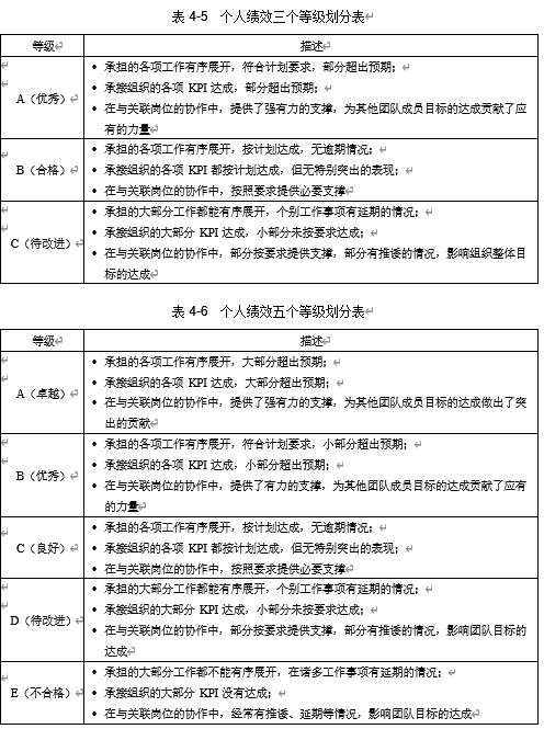
级一样,个人绩效等级常见的也是三个等级和五个等级划分方式,分别如表 4-5、表 4-6 所示。

表 4-5、表 4-6 中的描述,仅作为简要说明,鉴于每个公司的业务特性不同,在实际应用的时候需要根据公司情况进行增减、适配。与组织绩效等级类似,一些企业习惯用 S、A、B、C、D 或 A、B+、B、C、D 等作为个人绩效等级的标记,与表 4-6 的等级划分方式没有本质的差别,可以根据公司的管理习惯定义。
对于有一定规模的企业,建议用五个等级来划分个人绩效,一方面,有利于识别人才;另一方面,对于奖金激励等也能适当拉开差距。绩效考评本身并不增值,需要考虑它的应用场景,在其他场景得到应用才能体现它的价值。
每个绩效等级都应有对应的比例,这些需要提前定义好。比例多少合适?应根据公司实际情况来定,通常呈纺椎体结构,两头小中间大,A 的界线比较明显, B 与 C、D 与 E 的比例可以灵活调节,如表 4-7 所示。

各等级的比例可以是固定的,也可以是动态的。固定是指每个绩效等级的比例不随着公司整体业绩的变化而变化,假设 A 是 10%,那么无论业绩如何变化,绩效考评排名 10%的员工都是 A。动态则反之,若公司整体业绩目标达成情况超出预期,则 A 的比例增加、E 的比例减少等;若公司整体业绩不达标或下滑严重,则 A 的比例减少、E 的比例增加等。个人的绩效等级应与公司的业绩表现挂钩,从而更有利于形成团队协作的氛围。
二、个人绩效考评自评
在操作的时候,个人绩效考评通常与组织绩效考评同步开展,但前者在时间节点上会稍微延后,因为需要组织绩效考评的结果作为输入依据。个人绩效考评流程每个公司都有不同,但仍有些相似点可以借鉴。通常,个人绩效考评会有如下几个步骤,如图 4-4 所示。

图 4-4 个人绩效考评步骤示意图
为了方便阅读,本节仅介绍前三个步骤,第四、第五两个步骤放在本章第四节“绩效考评形成结果”中说明。
下发通知。这个与组织绩效考评类似,绩效管理人员在绩效考评周期结束后即可着手安排个人绩效考评工作,包括考评对象确定(如新员工是否适用等)、流程、里程碑、模板及相关表格的填写说明,必要的时候可以制作一些操作指引的小视频,方便员工查阅。
自评。关于自评,不同的管理者理念不同,做法也大相径庭,先来看一个小案例。
笔者在给 X 新能源公司做流程优化咨询项目的时候发现,该公司的个人绩效考评没有员工参与环节。每次考评周期结束,直接主管直接在绩效管理系统里填写对各个员工的评价,填完直接提交就完成了。为此,笔者向人力资源部负责人李总监询问这样做的原因,李总监答复:“每个员工都觉得自己做得很好,报上来的信息好比‘王婆卖瓜’,而且要花费很多时间阅读,然后还要驳回去重新填写,来来回回周期太长了,不值当……”是否真如李总监说的那样填写的信息都不可用呢?笔者又询问了若干主管、员工,大家的反馈普遍消极,如“谁填都一样,做得好不好都是领导说了算”“绩效考评就是走一个过场,谁拿 A、谁拿 E 早就内定了”“谁跟主管关系好,谁的绩效就好”“绩效这东西祸害人,折腾一通跟没弄一样”……统筹绩效管理的人跟被考评的人,彼此没有共识、缺乏信任。
X 新能源公司当前局面的形成是多重因素长期作用的结果,如何破这个局呢?
在笔者的反复劝说下,李总监改变了个人绩效考评的流程,由员工自评,直接主管负责初审,间接部门负责人进行复审。经过一年多的磨合,大家对绩效管理的看法略微有改观。如“自评的时候有点难,若夸大业绩容易被数据‘打脸’,
反之又怕被评为 E”“虽然有点烦琐,但对开展工作还是有好处的”“以前给下属写评价,很耗费精力,现在由他们自评,轻松很多”等。虽然不都是正面的反馈,但对员工有一定的触动,使其开始反思、总结自己的工作,这便是一个好的开始。
员工自评不是仅提交一个 Excel 表或在绩效管理系统中点击“提交”按钮,而是基于个人业务承诺逐项总结,是自我审视的过程,是“痛定思痛”的过程。曾子曰:“吾日三省吾身。”对员工来说,每个月或每个季度通过自评来“自省”还是很有必要的,引发的触动可能会成为驱动其改进的动力。
在自评的时候,可以参考华为公司使用的 STAR 方法,开展结构化思考与运作。S 是 Situation,任务来源、背景;T 是 Task,对总目标支撑的各个任务分别描述;A 是 Action,工作过程中采用的措施、付出的努力;R 是 Result,体现最终的贡献、价值、可衡量的结果;R 的另外一个意思是 Review,回顾亮点,待改进点。
三、个人绩效考评初评
员工自评形成基础的考评信息后,直接主管需要在此基础之上给出审核意见。通常情况下,要经过直接主管和间接主管两级评审。若企业规模比较小或管理层级比较少,则经过一级评审。在这个阶段,直接主管主要负责公正地审核下属提交的自评信息是否真实、准确、全面。对于涉及业务数据的信息,需要严格复核,避免“王婆卖瓜”的情况出现;对于关乎定性指标或关键事件的信息,需要从旁校验。虽然我们提倡基于信任的管理模式,但这并非意味着我们可以无条件相信他人的言词。审核完成后,在团队内部完成打分及等级排名等。在这个过程中,如果有疑问,需要跟员工进行坦诚的沟通。
对于离职、内部转岗等当前已不在本部门,但上个考评周期大部分工作仍在本部门的员工,或者即将离开本部门的员工,需要秉持客观、公正原则审慎评价,避免为了满足强制分布的末位比例要求而习惯性让其背负不合理评价。
间接主管的审核主要聚焦于各个部门间 A、B、C、D、E 等级的比例问题,需进行初步均衡,在组织绩效确定之后,需在部门内部进行初步的比例分布。组织绩效等级与个人绩效等级之间,如果采用固定的比例分布,则直接定下来;如果采用动态的比例分布,则需要建一个匹配表,如表 4-8 所示。

注意,表 4-8 中的比例信息仅供参考,在实际操作的时候需要根据公司的实际情况进行设计。总的来说,一个组织的绩效等级越高,员工获得好绩效的概率就越高;反之,一个组织的绩效等级越低,员工获得差绩效的概率就越高。“矮人国里选的高个子,可能还不如其他地方的普通人高”,这是其基本逻辑。
个人绩效考评初评完成后,部门内部达成共识,完成第一阶段的工作。接下来的组织评议和批准在第四节“绩效考评形成结果”中说明。