标准作业体系可以帮助新员工加快学习速度,确保所有员工都能通过标准化作业指导书了解相关要素,保证企业管理的公平与正规。没有标准化,企业不可能维持较高的管理水平。
在辅导企业的过程中,笔者经常被问到相同的问题:既然员工流失无法避免,那么员工流失后,如何让新员工尽快熟悉岗位的作业流程?如何让新员工在学习周期内,快速掌握操作技能,降低新员工“企业三日游”的比例?关键要素就是作业标准和标准化作业。
为什么这么说呢?
员工小李是湖南人,男,21岁。2011年6月,小李从专科院校毕业后,成为中山市一家电子厂做组装流水线员工,年底辞职回家过年;2012年3月,他再次到广东求职,在人才市场应聘到一家电器厂做普通员工,但入职3天后就提出辞职,声称不适应该企业的工作环境。小李向主管提交辞职报告时,笔者正好与主管在一起,于是,笔者与小李做了一次沟通。
笔者:“刚刚入职3天,为什么提出辞职?”
小李:“不适应企业的工作环境。”
笔者:“是不是管理有问题?对车间主管、班组长有意见?”
小李:“不是,我刚来3天,还不了解主管、班组长,对管理人员也没有意见。”
笔者:“谈谈你入职后的经历?”
小李:“因为我有6个月的外资电子厂组装流水线的工作经验,所以,入职第一天,招聘组长把我安排在组装车间,工作岗位是组装上下壳,组长让我向旁边的一位阿姨学习,然后就忙自己的事情去了。”
笔者:“没人给你做指导吗?有没有相关文件或图册供你学习?”
小李:“没有,感觉只有师傅带徒弟。我的师傅就是那位阿姨。”
笔者:“你能快速掌握该岗位技能吗?比如,操作技巧、注意事项。”
小李:“不能。因为企业采用计件制,阿姨好像不愿意花时间带我,只有我问了才会回答,而且态度不好;我只有自己观察,边学边做,第一天只做了20件,其中,10件是次品,快下班时组长批评了我,说我学得太慢了。”
笔者:“第二天有变化吗?”
小李:“没有什么变化。我之前工作的公司都有标准的作业指导书,图文并茂,很容易掌握岗位操作要领;这里什么都没有,我学习的速度很慢,我开始对这项工作没有信心了。虽然第二天做了50件,但次品依然很多,我不知道哪里做得不好。”
笔者:“第三天呢?”
小李:“我认为,这项工作可能不适合我,第三天就提出辞职了。”
员工小戴是广西南宁人,女,32岁,已婚。2011年5月,她是广东一家不锈钢厨具公司的组装车间员工;工作8个月后,于2012年1月提出辞职。对于辞职原因,该员工有自己的解释。
笔者:“你已经入职8个月了,应该早就过了适应期,已经是老员工了,为什么现在提出辞职呢?”
小戴:“最近3个月做事不开心。”
笔者:“有什么事情让你不开心呢?工作环境不好吗?”
小戴:“事情是这样的,因为我入职比较久,最近一直有员工辞职,所以,组长把我从基础岗调到关键岗;我们的收入是计时工资加超产奖,调岗之初,组长告诉我每小时标准产出是120件产品,我达到标准之后,组长又说每小时标准产出是140件产品,我觉得不公平,也很委屈。”
笔者:“有没有文件规定你们多长时间做一件产品,每小时的标准产出是多少呢?”
小戴:“没有。我们每小时的标准产出都是组长确定的,而且总在变化。”
笔者:“还有其他原因吗?”
小戴:“有的。我是打工的,尽管觉得委屈,我还是努力做到每小时140件产品,可流动质检员总是找我的麻烦,我有点受不了了。”
笔者:“可以具体谈谈吗?”
小戴:“我自己摸索了一套操作技巧,觉得这样做又快又好;后来组长说我的操作会给下面的工位带来不便,让我纠正;可是最近流动质检员说我的产品存在质量隐患,我已经被抄牌好几次了,每次罚款5元……”
笔者:“你接受新岗位的时候,没有标准文件告诉你应该怎么做吗?”
小戴:“没有,我觉得公司的管理不正规,所以,我选择了辞职。”
这两个案例反映了标准化体系不完善对员工流失率的影响。
在第一个案例中,新员工入职,由于没有基本的操作指导文件,工作技能只存在熟练员工的大脑里。仅仅依靠师傅带徒弟的方式,新员工成长缓慢,如果“师傅”态度不好,员工就会感觉到被轻视和歧视,最终导致离职,这就是我们所说的“工厂三日游”。
在第二个案例中,即使是老员工,由于标准文件要素的缺失(比如,作业步骤、作业时间、标准产出等),或者标准文件在制作过程中,没有工业工程师的参与,很容易造成“人治大于法制”的混乱局面,给员工带来困扰,进而对管理丧失信心,只有辞职获得解脱。
现在,我们总结标准化文件的两个基本要求。
一方面,所有的作业流程必须标准化、文件化,标准化要素应该包括与该工位相关的所有信息。比如,作业步骤、作业时间、节拍、标准在制品、操作技巧、注意事项、品质要求等。标准作业及标准文件越完善,新员工学习的速度就越快。如果这些要素只存在于员工的大脑里,他们一旦流失,后续员工就无法获取信息,或者要花更长的时间掌握这些信息。
另一方面,标准化的要求必须清晰、信息要通俗易懂,确保所有员工通过标准化作业指导书了解相关要素的要求和标准。通过标准化作业,使新员工能够以最快的速度掌握该工作的操作流程,减少损失。
那么,如何进行文件的标准化工作呢?
一、什么是标准化作业
所谓作业标准化,就是在作业系统调查分析的基础上,将现行作业方法的每个操作程序和每个动作进行分解,以科学技术、规章制度和实践经验为依据,以安全、质量效益为目标,改善作业过程,从而形成一套优化作业程序,逐步达到安全、准确、高效、省力的作业效果。
标准化作业是指已取得了一致意见的工作规程,它确定了每个生产或装配过程中的节拍时间、最佳方法和操作顺序,是企业最佳的工作流程、最佳的人员培训、最佳的工作方法。
创新改善与标准化是企业提升管理水平的两大轮子。改善创新是使企业管理水平不断提升的驱动力,而标准化则是防止企业管理水平下滑的制动力。没有标准化,企业不可能保持较高的管理水平。
二、标准化作业的四个要素
标准化作业的四个要素如表2-5所示。
表2-5 标准化作业的四个要素
|
序号 |
四个要素 |
内容 |
|
要素1 |
节拍时间 |
明确产线的节拍时间 |
|
要素2 |
作业次序 |
要做的事情按预先设定好的步骤进行 |
|
要素3 |
周期时间 |
完成节拍内作业所需的必要的时间 |
|
要素4 |
标准在制品数量 |
维持正常工作需要的必要的、标准在制品数量 |
三、标准化作业的六个要求
标准化作业的六个要求如表2-6所示。
表2-6 标准化作业的六个要求
|
序号 |
六个要求 |
内容 |
|
要求1 |
目标指向 |
即遵循标准,生产出相同品质的产品,与目标无关的词语、内容请勿出现 |
|
要求2 |
显示原因和结果 |
比如,“安全地上紧螺丝”是结果,应该描述如何上紧螺丝;“焊接厚度应该是3微米”是结果,应该描述为“焊接工用 |
|
要求3 |
准确 |
要避免抽象概念,比如,“上紧螺丝时要小心”。什么是要小心?这类模糊词语不宜出现 |
|
要求4 |
数量化、具体化 |
读标准的人必须能以相同的方式解释标准,为了做到这一点,标准中应该多使用图和数字。比如,使用更量化的表达方式,“使用离心机A以100+/-50rpm转动5~6分钟的脱水材料”来代替“脱水材料” |
|
要求5 |
现实 |
标准必须是现实的,即可操作的 |
|
要求6 |
修订 |
在优秀的企业,工作是按标准开展的,因此,标准必须是最新的,是当时正确的操作情况的反映 |
四、标准化作业的步骤
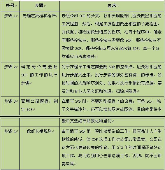
虽然制定SOP的方式可能由于不同的管理模式和管理方式有一定的差异,但大体上包括以下几个步骤,如表2-7所示。


五、标准化工作的改进
在精益生产体系中,标准化作业的特征之一是,在工业工程师(或精益工程师)的带领下,班组长、质量工程师、工艺工程师的参与下共同制定完成的。其中,要强调班组长参与的重要性,因为班组长会严格遵守自己参与制定的制度。
标准化作业需要不断改善、反复修订,如表2-8所示。
表2-8 标准化作业的改进要求


余伟辉