第五节 案例:一次完整的调研计划及实施

第五节  案例:一次完整的调研计划及实施

一、调研计划部分

(一)目标设定

调研目的:

1)通过调研,勾画出经营LED照明产品的渠道商具有的基本特征:开店时间及背景、经营品类、销售方式、门店展示需求、第一关注点等信息,为寻找合适的客户找到量化标准;

2)了解渠道商对LED市场的品牌、产品、业务模式、推广方式等方面的态度和认识,明确政策的着力点,探讨可能的合作方式;

3)了解各类设计师的需求和关注,为制定与设计师的合作方式、培训方式等政策提供依据。

(二)目标分解

根据区域的销售特质和实际客户分别,分解样本目标(如表2-8所示):

2-8 样本目标分解表



(三)资源匹配

整体资源分为费用资源和调研对象资源,标准差旅费含长途车费,调研对象缺口数量由责任人自行开发,公司增加一定的差旅预算(如表2-9所示)。

2-9 资源匹配表


备注:储备资源的联系方式见附件三,渠道商和设计师储备不足的地区,市场调研员的差旅费按每个样本增加预算20%计算,作为开发新储备资源的费用。

(四)计划考核

1)总体执行情况纳入月度考核,占30%,发现不合格问卷一份,扣1.5分,扣完即止;

2)执行时间为1115日到1130日,每日晚上10点前,通过公司邮箱将完成的调研问卷结果提交至hrlandhyx@163.com,因某些不可控原因,不能按时提交的需提前电话请示,延时或未交不予报销当日费用,且出现一次当月绩效扣1分;

3)未完成调研对象储备缺口的人员,按实际完成的问卷数量核销20%的新增差旅费。

备注:

合格问卷标准

1)问卷里每个项目不缺不漏,且无矛盾点,严格按照单选与多选要求执行;

2)选择项括号内补充部分填写完整。

附件:

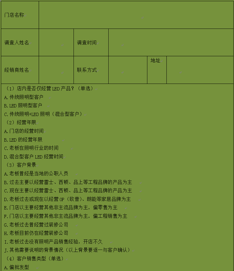
2-10 渠道调查表




        《渠道商、设计师储备资源表》(略)

二、调研报告部分

调查时间:1115-1130

调研区域:深圳、广州、成都、重庆、厦门、汕头、上海、烟台、西安、郑州等10个地级市

调研对象:灯饰市场的渠道商、设计师公司的设计师

实施人员:销售部等共计8

调研目的:

1)通过调研,勾画出经营LED照明产品的渠道商具有的基本特征:开店时间及背景、经营品类、销售方式、门店展示需求、第一关注点等信息,为寻找合适的客户找到量化标准;

2)了解渠道商对LED市场的品牌、产品、业务模式、推广方式等方面的态度和认知,明确政策的着力点,探讨可能的合作方式;

3)了解各类设计师的需求和关注,为制定与设计师的合作方式、培训方式等政策提供依据。

调研结果:

整体质量评估。本次调研实际回收问卷148份,其中渠道商111份,设计师37份(与实际目标210份相差62份,缺口主要因为设计师拜访的数据严重不足)。从问卷的地理分布来看,渠道商分布相对均匀,调研结果基本能够反映全国渠道商对LED市场的认知和基本;设计师样本由于主要集中于沿海区域,所以调研结果反映的设计师认知主要代表沿海城市设计师对LED市场的认知状况。具体内容如图2-1所示:





2-1 调研样本的地理分布情况

 









渠道商部分:

第一,背景介绍。

在走访的111家渠道商中,有93%103家)的渠道商属于同时经营传统照明+LED照明的混合型客户,有7家只经营LED照明产品的客户,仅有1家客户目前还维持单一传统照明产品的经营。LED在传统经销门店的市场普及率已经非常惊人,LED产品的普及趋势已成定局。

为判断LED产品在经销商门店中普及的时间,我们以90%的概率保证,通过测算产品入店时间的区间估计值,反推LED产品在门店开始大量普及的时间。根据111个样本中LED的经营时间,我们预估,90%以上的门店LED产品的经营时间大约在27个月至33个月。换句话说,90%以上的门店在20098月—20104月开始接触和经营LED产品,而这个时间正是在国家4万亿元投资拉动内需,经济回暖的时间点。做出这种选择的客户,仍以90%的概率保证,他们在照明行业沉淀的时间预估在7年至84个月。

在走访的111个门店中,有21个门店具有典型的零售销售特征(A 以经营家居照明为主;B 零售为主;C没有行业经验),也就是说,在目前的专业市场中,80%左右的门店对经营商用照明产品有自己的特殊渠道(这一点和客户销售类型的统计结果基本吻合:偏工程方向的门店占到75%),要做的就是,首先在市场中找出这80%或是75%,并在这80%75%中找到能够接触到目标市场和销售聚焦产品的人。

第二,渠道经营的竞争分析。

就渠道商经营的LED品牌数量来说,沿海城市和内陆城市似乎没有形成本质性的差异(这可能与调查人员在填表未能穷尽品牌数量有关),但有84家门店都已经有了主力畅销品牌,由于地域分散,这些品牌的集中度并不高(84家门店主推的品牌共计47个)。

值得一提的是,在84家门店中只有23家的渠道商认为,传统优势品牌雷士(2家)、OP3家)的LED产品能够卖得好,即使提及率最高的传统品牌飞利浦、三雄也仅是各有5家提及。而“长方”作为一个名不见经传的新锐LED品牌,在84家门店中居然有12家认为该品牌销售有明显优势,而在被追问形成明显优势的主要原因时,除了2家认为是自己主推的缘故外,另外10家均认为与价格和利润空间有关。合适的性价比(“长方”的产品不是最低价产品)确是市场早期竞争的不二法门。

但是回到区域市场第一品牌的问题时,答案在两个选项上形成了集中:一个是“没有第一品牌”;另一个是“传统渠道的品牌优势”(如图2-2所示)。


2-2 区域第一品牌成功的原因

有两点必须重申:一是LED市场尚未形成垄断型的市场品牌;二是传统照明企业的渠道和品牌优势在LED市场存在一定的嫁接优势。

第三,渠道商的需求分析。

为准确评估工程型门店的工程占比,将确认的75%工程型门店的零售与工程比值进行区间估计值测算,发现在90%的概率保证下,以工程为主的门店,零售额只占工程销售额的36.66%46.44%,即工程型门店原则上零售额只能占到门店整体销售的26.83%31.71%,也就是说,真正的工程型门店零售额一般不会超过整店销售额的1/3。这应该成为选择工程型经销商的一个重要依据。

为评估LED市场的销售容量,通过将工程型门店LED产品在整店的销售占比的测算,预估目前LED销售占整体市场份额的24.72%33.56%。国内照明市场按3000亿元计算的话,LED产品预计要占到1000亿元左右,但这包括了户内户外照明,以及电子显示屏、楼宇亮化等所有涉及LED照明的容量。

在对渠道商选择品牌的影响因素分析上,产品的特性被放到了第一位(57次),这也是大部分LED企业在拼外观、拼散热指标等产品因素,而对软件部分的推广(25次)、业务模式(13次)并不在意的主要原因。显然,在门店销售中,大部分经销商的工程资源已经形成了固定渠道,所需要的只是要合适的产品去进行配套销售;虽然品牌被放在了第二位,但实际上由于所有的经销商都不认为LED产品有所谓的第一品牌,故目前阶段品牌的重要性明显不及产品特性重要,甚至对于价格与利润这种迫切性需求来说,很多经销商都认为会远远高于对品牌的需求。

所以,选对经销商,尤其是适合销售公司产品的经销商是最重要的,即公司的产品定位和市场定位完成后,找到熟悉该类市场且有资源的经销商是重中之重。渠道商选择品牌的因素如表2-12所示。

2-12  渠道商选择品牌的因素表


在市场前景不明朗的情况下,大部分经销商愿意接受的展示方式明显以“小”为主要特点,这可能对于经销商在有限店面内容留更多的LED品牌更有利。展示方式的选择实际上折射出经销商对LED品牌发展的信心不足,通过尽可能多的保留LED品牌来实现所谓的“全面撒网,重点摸鱼”。这样的特点要求在展示方式上“不占空间、产品聚焦”,以更容易获得渠道商的青睐。具体如表2-13所示。

2-13  渠道商对店内展示方式的需求比较


在行业的现状认知上,四成以上客户认为行业不规范是阻碍LED发展的主要障碍,而对产品本身关注度并不高。也就是说,渠道商普遍认为,产品本身的技术障碍已不是行业发展的制约因素,反而,外在市场条件的成熟会极大影响行业的发展速度。在技术水平越来越接近的情况下,渠道商对于谁能在不规范的市场环境下找到机会,将会越来越认同。从销售模式的测试中,也可以看到,绝大多数的渠道商对当前市场的销售模式并不熟悉。

同样,对LED企业的定位,9成左右的渠道商都认为它是灯具+光源的整套提供商,而不是简单的光源型企业。虽然LED作为光源的革命性产品出现在世人面前,但是仅仅将LED作为替换传统照明产品中光源的一部分,显然与市场对LED的期望会有一定的差距。

设计师部分:

1)设计公司的服务类型分析。

由于设计师部分的样本仅有37份,设计公司类型主要以工装公司为主,在预设的7种商业连锁环境中,很显然,西餐厅、咖啡厅、影楼这样的“西式”场所不是设计公司的主要服务对象。相对而言,各类养生会馆、KTV会所以及高端中餐厅成为设计公司的主要服务对象。从最终的统计数据来看,照明产品占整体装修预算的比例仍然保持在10%左右。

从装修人群对LED产品使用的主动性来看,55%以上的设计师碰到客户主动提及LED产品的使用比例均在10%以下,而且主动要求使用LED的原因几乎都是节能和寿命长的缘故,极少提及光污染和热辐射的问题。在用户心目中,LED基本能和节能画上等号,光污染和热辐射则是较少被提及的概念,这个结果与“在灯具使用特性上,会影响您装修设计效果的因素”统计的结果基本吻合。在设计师提供的方案中,对建筑装修设计有单独预算的,但对照明设计没有明确概念的客户,达到6成以上。

2)设计师的需求。

从设计公司服务客户的类型看,有38%左右的客户对照明产品和设计有一定的认识,在这些客户中又有25%左右的客户,会明确要求照明产品使用LED光源。也就是说,对照明产品有一定认识的人群中,有75%的客户对LED产品没有太多的概念,LED的宣传和普及仍有一段较长的路要走。也许正是这个原因,设计师希望照明企业在提供的支持选项方面,不要最大限度地落在订制化产品上,而要落在对光学知识的培训上,尤其是通过一些具体方法识别光的优劣和进行控制(如图2-3所示)。

 

 

 

 

 

 


2-3 设计师希望提供的照明培训




                        图2-3 设计师希望提供的照明培训

除了对光学知识的需求,重点照明成为各个设计师提到的主要话题。对基础照明的部分,几乎所有设计师都认为无足轻重,甚至比一个开放性的选项(即其他“)被提到的概率还要小。在将设计公司分为家装和工装的前提下,家装公司所用到的重点照明部分的预算或灯具数量大约占12%,工装公司占了25%。很显然,工装在重点照明使用的频率要明显高于家装。基础照明虽然不被重视,或者说设计师认为基础照明的技术含量不高,但占到整体照明装修预算的比例却比较惊人,放弃基础照明市场,可能会对整个市场容量形成制约。

另外值得一提的是,虽然设计师对重点照明培训有着明确的需求,但在问及对现有重点照明使用的灯具是否满意时,却发现了回答呈一边倒的状况,除了不到10%的设计师表达不满意的态度外,其他设计师均明确表示满意。现有灯具或者说传统灯具所带来的效果是基本能够满足设计师目前的设计需求的。结合“局部照明或者重点照明中,LED产品的光效是否适合替换传统灯具产品(如陶瓷金卤灯)”的回答,认为能够替换的与认为不能替换的比例为12,是否可以做这样的假设:设计师对使用怎样的产品的关注度并不高,重点在于光效。实际上,设计师对光的优劣分辨和控制没有行之有效的方法,所要做的就是在目标市场上,对重点照明光效的优劣建立一套可以衡量的标准,并将LED照明产品的销售穿插其中。

3)新型光源LED目前面临的问题。

在照明产品的采购环节上,设计公司基本处于一个“参谋人员”角色,甲定甲购、甲定乙购、乙方包工包料是目前建材产品常见的三种采购方式,占到整体的70%。在预算制为主导的采购模式中,LED产品的价格相较于传统光源的劣势,必须要面对甲方(最终买单的人),任何绕过甲方的业务模式,都注定走不远,至少现阶段是如此。

作为新兴光源,LED替换传统光源的核心价值到底在哪?从设计师反馈的资料看,接近90%的用户对荧光管不节能、寿命短存在较大的抱怨,按道理,这是使用者最关注的问题,然而在商业项目中,购买者和使用者基本是分离的,购买者在这个时候是在代替使用者进行抱怨,一旦进入采购环节,购买者就真正开始关注造价问题了。LED的核心优势瞬间又变为劣势,这是购买者和使用者分离造成的最大风险。LED产品的核心价值能够迅速转化为收益的前提条件就是:购买者和使用者合二为一的市场,也就是价格和价值能够互补的市场。这样的市场,主要是民用市场、采购环节简单且零散的小型商业市场等。具体如表2-14所示。

2-14  采购环节各角色对产品关注点的差异比较


出乎意料的是,在影响LED产品大面积使用的因素上,超过6成的设计师认为目前LED的质量问题,会影响整体灯具的使用寿命,过低品质的问题,也已经引起了设计师的担忧,事实上品质问题的潜在诱因是过低预算造成的,在甲方没有充足预算时,设计师又很少能指定品牌的情况下,质次价廉的LED的产品就会趁机渗透这样的商业项目中。这依然反映出绕过甲方的业务模式,最后只能落到简单拼价格的境地。

在目前设计师合作的LED品牌中,雷士、飞利浦、三雄占据了前三位,这基本与传统光源在隐形渠道中的排位类似,相较于专业渠道,似乎在隐形渠道中,垄断优势更容易形成且更容易维护。专业渠道中的“长方”异军突起与隐形渠道中相对稳定的排名,似乎也在印证“购买者与使用者合二为一的市场”,更容易化优势为胜势。

市场建议:

1LED产品进入传统渠道销售已经过一个小高峰期(20098月—20104月),在渠道销售中,最容易突破的市场应该是“购买者和使用者合二为一的市场”。由于现在楼市低迷,新房装修的民用市场很难启动,那么以区域性零散购买为代表的小型商业环境的翻新和新建,可以作为主要市场。这样的市场主要依靠有固定社会资源的渠道商完成,也就是要建立渠道商资源。从目前的竞争结果看,渠道的竞争格局也最容易被打破;

2)所谓的渠道商筛选,并不是以零售为主的门店(因为民用市场尚未启动),而是有固定资源能够接触到小型商业环境市场的经销商。他们具备一些常说的基本特征:如零售额占整店销售1/3以内、3年以上的临街门店、老板有公职背景等。最重要的还是在已筛选出的工程门店中,找到真正有零散中小商业环境装修生意的门店;

3)作为对渠道商推广和支持的手段,可以考虑建立以经销商为单位的“区域门店联盟”,把某个区域内的门店作为一个整体,协助渠道商对这样的门店进行定期拜访和维护,通过开列《店铺陈列技巧培训》、《如何构造有竞争力的商业环境》等课程,讲授中将照明设计和照明产品穿插其中,一方面帮助渠道商拓展资源,另一方面形成连锁品牌照明产品使用的倒逼趋势;

4)渠道商关注的是合适的产品和利润,合适的产品满足目标市场,在不可能做完所有产品的前提下,用聚焦的产品(光源+灯具的形式),并在聚焦点上将产品做细做全是完全有可能的。产品聚焦后,展示方式也能大大简化,“不占空间”的展示方式才能真正实现;

5)各类养生会馆、KTV会所以及高端中餐厅是设计公司的主要服务对象,那其他四种商业环境的装修设计是如何操作的?是不是装修设计过程更容易被引导?或者说是LED产品优势的概念更容易被导入?所以无论在渠道商的“区域门店联盟”的实施上,还是在品牌商的直营接触上,都有必要将其作为一个细分市场进行尝试和研究;

6)应该说,设计公司设计师对LED的认识主要停留在节能和寿命长上,更要命的是,他们可能连节能和寿命长都不关注,而仅仅关注光效,在光污染和热辐射问题上基本没有形成普及概念,这也直接影射在甲方的头脑中。显然,光污染、热辐射的概念对使用者最有效,通过对设计公司的设计师传播这个概念,会被大量过滤掉很多信息。最有效的途径还是直接面对“区域门店联盟”和将光污染、热辐射转化为对展示效果产生影响,从而影响销售结果;

7)对于设计师的培训,主要指对品牌商设计人员的培训,可以考虑对重点照明光效的优劣建立一套可以衡量的标准,并将LED照明产品的销售穿插其中,以便降低设计师的抵触情绪,其实他们对产品本身也并不关注;

8)直接面对甲方,是目前突破LED销售瓶颈的一个有益选择。工厂客户渠道虽然面对的不是最终甲方,但是展柜公司通过订制、电梯公司的维修补贴都是针对目标市场的核心关键点进行价值增值。品牌商能够控制的直营店部分就是真正的甲方,对于不能直接控制部分,应该通过建立渠道商的“区域门店联盟”的方式进行查漏补缺。