(一)对快速消费品的需求持续增长
随着中国城镇消费者收入提升,现在的消费者更热衷于追求健康和生活品质的改善。根据凯度消费者指数研究《三大趋势引领未来:高端化、小品牌、新零售》中的发现,快速消费品消费总额在2019年前三季度取得了4.9%的增长,接近2018年5.2%的增长率。在网络消费中,食品饮料市场快速成长,增长金额贡献达到73%,而网络消费中食品饮料市场的贡献在2017年是48%。如图2-14所示。

图2-14 食品饮料增速及贡献
越来越多的消费者选择在线上购买新鲜食材,对照2017年、2018年和2019年的数据看,“水产肉类”“新鲜果蔬”的增速超过14%,而“米面粮油”“南北干货”的增速也达到5%。如图2-15所示。

图2-15 2017—2019年生活必需品一级类目消费人群渗透率
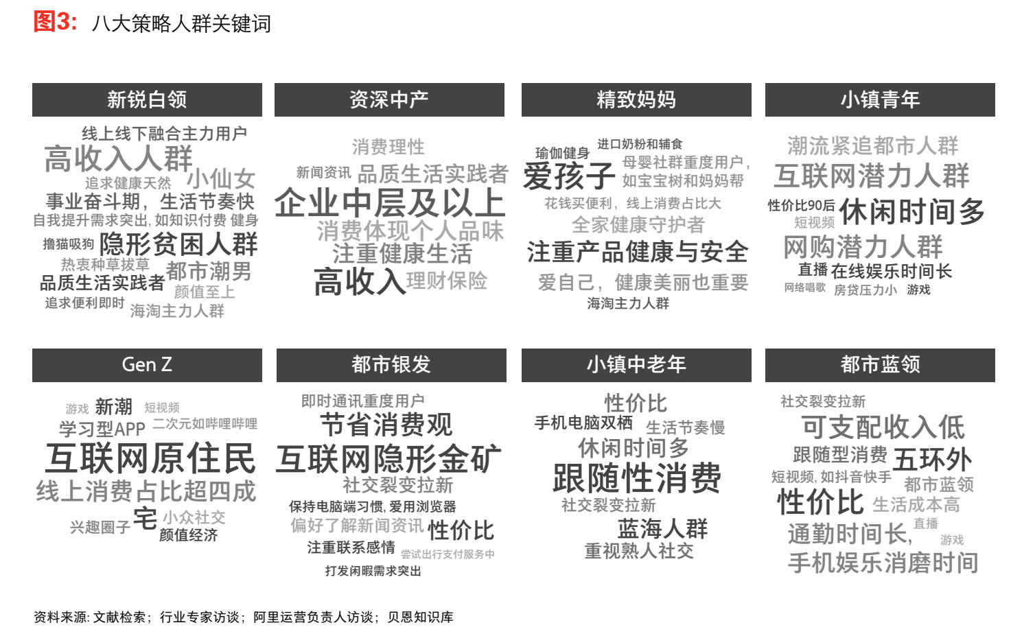
(二)八大核心消费人群
在天猫食品和第一财经数据中心的一次面向全球范围内首次将该量级的数据系统性地运用到消费者人群划分的调研——《2020天猫美食消费趋势报告》显示,有八大特征鲜明的策略人群:新锐白领、资深中产、精致妈妈、小镇青年、GenZ(Z世代)、都市银发、小镇中老年和都市蓝领,约占大快消平台用户数的八成,贡献九成以上的销售额。
下面对这八大特征鲜明的策略人群的情况做一个描述、做一个画像,以便我们也了解一下要针对哪部分消费人群,做好产品和营销服务。如图2-16所示。

图2-16 八大特征鲜明的策略人群的画像
新锐白领:他们一半都居住在大城市,以“85后”和“90后”为主,他们仍然处于事业奋斗期,工作节奏快,充满活力,购物要求便利性,喜欢网上购物,这类人在大城市面临着高房价等高生活成本,加上都选择高消费,虽然收入不低,但是他们几乎都没有存钱。他们敢于尝试新鲜事物,对新品牌的接纳程度高,比如你的品牌比较新颖、产品有卖点、包装比较独特,他们就有机会购买尝试。
资深中产:居住在一二线大城市,以“70后”“80后”为主,工作、事业发展基本进入稳定期、成熟期,大多数是大中型企业(比如互联网公司)的高层管理者,消费比较理性,对新品牌的接纳程度和新鲜事物的接受程度不如新锐白领高,他们在网上购物更关心品质,更多选择高品质的高端产品,这部分人更注重线下的体验。
精致妈妈:25~45岁女性,也都居住在大城市,除了关心自己的健康、美丽,为孩子准备最好的成长环境和条件,用心安排全家生活,是家里最主要的购物者,喜欢网上购物并频繁购物,消费能力比较高,可以为好东西多花钱,对于食品类产品更加注重健康和食品安全。
小镇青年:一般居住在四五线城市,县城或大一些的乡镇或者大城市的郊区,虽然收入不高,但是跟大城市的流行趋势几乎同步,由于所在地的房价没那么高,消费水平也比较低,他们的压力没有都市白领和中产阶级大,所以有一定的消费能力。只要价格不太高,他们也可以经常购物,有时间刷快手、玩手机游戏、看直播。这部分人也是市场分层、下沉的主要潜力消费人群,在各类电商平台都有消费机会。
都市银发:居住在一二线大城市,年龄在50岁以上的人,有退休金,受节省消费观的影响,他们购物时更追求性价比,喜欢买打折的促销产品。他们的网购习惯还得进一步培养,更注重亲戚朋友的关系,比较相信亲戚朋友的意见,更容易选择和相信健康、安全、营养的产品。
小镇中老年:一般居住在四五线城市,县城或大一些的乡镇或者大城市的郊区,收入不高,购物主要在线下实体店渠道,网上购物消费习惯没形成,他们的生活节奏慢、休闲时间多,喜欢通过手机观看视频、新闻等消磨时间。
截至2018年底,中国60岁及以上老年人口约2.49亿,占总人口的17.9%。在2019年第二届中国国际进口博览会上,十二届全国政协副秘书长张秋俭表示,企业都应该重视老年人这一庞大的特殊消费群体,他们对食品的需求是一个广阔的市场,需要更多地了解老年人对食品有哪些需求、意愿,存在哪些问题,因为让他们吃得好、吃得健康,事关每一个家庭。
都市蓝领:一般居住在一二线大城市郊区,工作却在一二线大城市范围内,所从事的工作是餐饮、零售、外卖、搬运等体力为主的行业,虽然收入不高,或者消费能力不如白领高,但是他们生活在发达的大城市,也有一定的消费习惯,不是冲动性消费习惯,寻求性价比,可以花更多的时间搜索寻找有优惠的产品。
Z世代人:指的是出生于1998年及以后的所有人。咨询机构OC&C出局的《无国界的一代》的调研报告显示:Z世代目前已占全球人口的30%,在中国这一数字约为22%。在未来十多年后,Z世代将成为最大的消费群体,他们的背后隐藏着巨大的商业机遇。2019年,最大的Z世代都21岁了,他们大学毕业开始工作。从一项调查数据中可以看出,这一代是典型的“互联网原住民”,他们在微博、微信、优酷、爱奇艺,以及在抖音、快手和哔哩哔哩的陪伴下成长,深受互联网影响,他们拥有独立、彰显自己的个性,离不开社交媒体,习惯通过社交媒体表达想法。
中国的Z世代对未来更乐观,对家庭依赖度更强,没有存钱的习惯,习惯提前消费,“月光族”多,即无忧无虑花钱。他们注重培养和社交媒体群的意见的影响,虽然也看重性价比,但更看重产品的品质,喜欢通过手机网购和在社交电商消费。
还有重要一点,这一代人比较关注企业的社会责任,就是看这个产品生产过程中有没有利用童工?有没有虐待工人?有没有虐待动物?这些也是他们购买产品的时候考虑的一点。
所以,他们关注产品背后的故事,一个品牌有没有故事、有没有主张,如果讲的故事跟他们产生共鸣,可以更支持企业。

吴之