4.案例:冰露水上市的渠道运作

在大多数人眼中,可口可乐公司是一家擅长品牌运作的公司,经常通过品牌运作创造销售奇迹,但冰露水在北京市场上市时,突破了这一惯例。

  冰露水在北京市场上市,没有投入一分钱的市场费用,在实际执行中,也没花一分钱培植品牌,完全依靠渠道运作。在2001年12月底上市的冰露水,冲破了几大竞争品牌巨头的市场封锁,迅速提高销量。冰露水的上市使瓶装纯净水市场整体价格至少下降了3元/箱,几大竞争品牌巨头不得不重新推出低价的新产品以维护市场稳定。

  这是北京可口可乐公司第一次利用业务部门操作新品牌的上市和销售,并且取得了销售奇迹——冰露水的实际销售是原计划销量的三倍。

  在北京可口可乐公司成熟的22条渠道中,业务部门扬长避短,发挥渠道运作的优势,确定冰露水上市的主渠道并舍弃其他渠道,这的确需要魄力。

上市前的市场环境

北京市的瓶装纯净水市场一直由几大品牌主宰,这几大品牌的企业都是专业瓶装水制造商,有多年的市场操作经验,而此时的可口可乐公司在中国只有“天与地”矿物质水一个品牌。

从表4-1可以看出,某些竞争产品的市场覆盖率已达到垄断程度,市场占有率遥遥领先。这表明,冰露水上市的最大劣势是流通渠道基础薄弱。如果依靠可口可乐公司其他成功品牌的优势进行搭售或硬性派任务给经销商,极有可能因投入周期过长而错过销售旺季。在强大的竞争对手面前,冰露水几乎是“零势品牌”,如果依靠短期内狙击其他竞争产品成熟的流通渠道获得市场份额,可能会招来竞争对手疯狂的打击和封锁。

表4-1 竞争产品的市场覆盖率和市场占有率

表4-2是竞争对手状况表,它能告诉企业很多信息。

表4-2 竞争对手状况表

  (1)瓶装水是市民消费品,大容量产品受大众欢迎,而竞争产品均是低于600ml的产品,采用可口可乐公司经常运用的大包装产品操作方式,应该有机会获得消费者的青睐。

  (2)零售终端陈列在可口可乐公司的销售策略中一直占据重要地位,产品外包装主体颜色既与对手的产品相似又有所区别。

  (3)我们考虑的渠道价格问题主要是每级渠道成员获得的利润(价差),这有利于提高各级渠道成员的积极性。同时,我们希望产品渠道流通价格能比对手稍微低一点,以便使消费者感到物超所值。

  (4)竞争对手在瓶装水市场上多年的流通渠道运作经验和资源,是冰露水上市的巨大障碍,但可口可乐公司的渠道系统也有独到之处,通过业务系统而非市场系统推广该品牌。

  (5)可口可乐公司从不利用促销活动变相降价,这种优势一定要在冰露水上市时发挥出来。

可口可乐公司推出的任何一个品牌,绝不会以“当年站稳脚跟,明年或后年取得一定成绩”为目标,每个新产品的计划书必须标明:“实现同类产品市场占有率排行榜第×位(×是指前三位)的目的”。

破题:渠道“斩径”上市

冰露水既不能全部直销,又不能与竞争对手强大稳固的流通渠道抗争,还要充分发挥自身的优势……最后,可口可乐公司确定了“斩径”的渠道运用思路——改变以前全渠道上市的方式,聚焦一个渠道。如表4-3所示。

表4-3 冰露水的市场信息

渠道具体操作方式包括:缩短冰露水在市场上的流通路径,尽可能实现一级渠道流通,并且保证控制该级渠道,业务员完全掌握产品的流向;除年底返利外,基本实现产品从企业到零售终端平进平出;没有市场投入费用,所有的销售推力和拉力均汇集到零售终端…… 如表4-4所示。

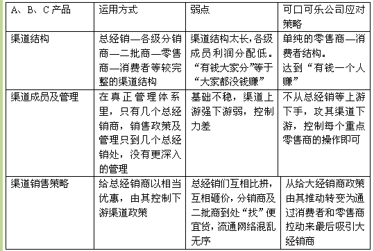
表4-4 可口可乐公司的应对策略

所以,在渠道甄选及运用上,可口可乐公司最终选择单渠道运作,并杜绝“泡大户”,进行精细化的、尽量缩短与终端接触的渠道运作方式。如表4-5所示。

表4-5 可口可乐公司打击竞争对手的应对策略

北京某大型企业的纯净水D品牌,曾号称北京第一品牌,沉寂几年后想东山再起、卷土重来。该企业下定决心,一定要将曾经失去的市场夺回来。它采取了对超市渠道、批发渠道、零售渠道全面出击,大投入、不计成本式的销售方式。但可口可乐公司抓住了它的渠道软肋,如表4-6所示。

表4-6 可口可乐公司对D品牌渠道的应对策略

执行:丝丝入扣

  在可口可乐公司,产品销售不只是销售部的工作,还是全公司所有员工应尽的义务。通过业务部和市场部全体人员的努力,冰露水几乎在一夜之间遍布北京的零售终端!

(一)选择渠道和经销商

根据“斩径”这种清晰的渠道选择方针和对竞争对手渠道状况做深入的分析,可口可乐公司找到了最合适自己的、与消费者距离最近的上市渠道——101渠道,如表4-7所示。零售终端成为承担销售产品和市场表现双重功能的载体,零售终端老板也在无形之中成为冰露水的铁杆推销员。

表4-7 可口可乐公司选择101渠道

  其实,在产品下生产线时,可口可乐公司已经将部分产品铺到敢于第一个吃螃蟹的101渠道客户的仓库里,这说明101渠道合作伙伴有合作意识,他们看到了自己的优势。

(二)开发终端可利用资源

  由于渠道成员中只有零售终端老板能赚取一定的利润,而101渠道合作伙伴的产品平进平出,只赚取配送费用,所以,冰露水在流通到零售终端之前,没有产生任何渠道利润“损耗”。零售终端老板通过计算发现,销售冰露水比销售竞争对手的产品划算得多,这样,零售终端老板无形中又成了公司的业务员,主动为可口可乐公司推销冰露水。他们将冰露水摆在最显眼的位置上,有的零售终端老板甚至只陈列冰露水一种产品,他们用所有的冰柜冰冻冰露水,并向消费者极力推荐冰露水,这是冰露水能够迅速旺销的原因。

  

(三)渠道促销,激活所有渠道

由于没有品牌推广费用,产品在最初进入市场时,除了“可口可乐公司荣誉出品”几个略显醒目的字外,渠道成员并不能真正感知到冰露水给他们带来的利益。在没有真正进入下线零售终端之前,渠道成员无法计算利润,特别是101渠道合作伙伴,在产品销售进入正常销售阶段,在价格上只能平进平出,不能从价差上获利,吸引他们进货的因素只能是渠道促销手段。为此,可口可乐公司在适当的时候推出了以下几项渠道促销如表4-8所示。在具体运作时,充分考虑了时间差因素,不但使货物不在渠道滞销,还刺激了其他渠道成员进货的积极性。

表4-8 可口可乐公司的渠道促销策略