1.背景介绍
深圳科瑞技术股份有限公司(以下简称:“科瑞技术”)成立于2001年,公司位于广东省深圳市光明区玉塘街道田寮社区光侨路九号路科瑞智造产业园,是工业自动化设备及智能制造整体解决方案的全球供应商和国内知名企业,公司主要从事工业自动化设备的研发、设计、生产、销售和技术服务,以及精密零部件制造业务。产品主要包括自动化检测设备和自动化装配设备、自动化设备配件、精密零部件。自成立以来,专注于自动化技术在先进制造领域的跨行业应用。围绕“3+N”业务战略布局,业务主要聚焦于移动终端行业和新能源行业。公司3600多名员工,5大研发中心,6个智造基地,7个国家布局,2022年营业收入32.5亿多元。2019年,科瑞技术成功于深圳A股上市,股票代码002957。

图7-49 科瑞智造产业园
在上市前科瑞技术迫切希望找到一家经验丰富、实力雄厚、且落地性强的专业咨询公司开展深度咨询项目,帮助解决当前面临的一些主要痛点:
(1)绝大部分业务属于客户化定制项目,技术复用率很低,业务规模难以快速扩张(希望朝标准化产品业务方向转型);
(2)进入新业务的“偶然性”很强,缺乏战略聚焦,总体规模“大”而单个业务不强”;
(3)难以找准研发投入方向,特别是预研投入收效很差,浪费比例过高;
(4)项目交付质量不可控并存在下降风险,现场调试“救火”频繁;
(5)对客户需求的响应速度难以满足要求,竞争优势在弱化;
(6)创业团队中有部分人员对问题的认知不足,不愿意改变。
从2019年4月到2021年5月,深圳市汉捷管理咨询有限公司为科瑞技术提供了两期咨询项目服务,第一期2019年4月—2019年12月《IPD研发咨询项目》和第二期2020年2月—2021年5月《DSTE战略咨询项目》。
2.问题诊断
为了统一认识,2019年初汉捷资深合伙人、屠博飞博士首先为科瑞技术中高层管理团队进行了为期2天的IPD培训,通过培训管理团队比较清晰地认识到了业务及研发管理方面的问题及改进方向,从而坚定了董事长、总经理为核心的领导层的变革信心;
培训之后,汉捷顾问组对科瑞技术进行了现场访谈、调研,总结了高优先级的6个改进方面:
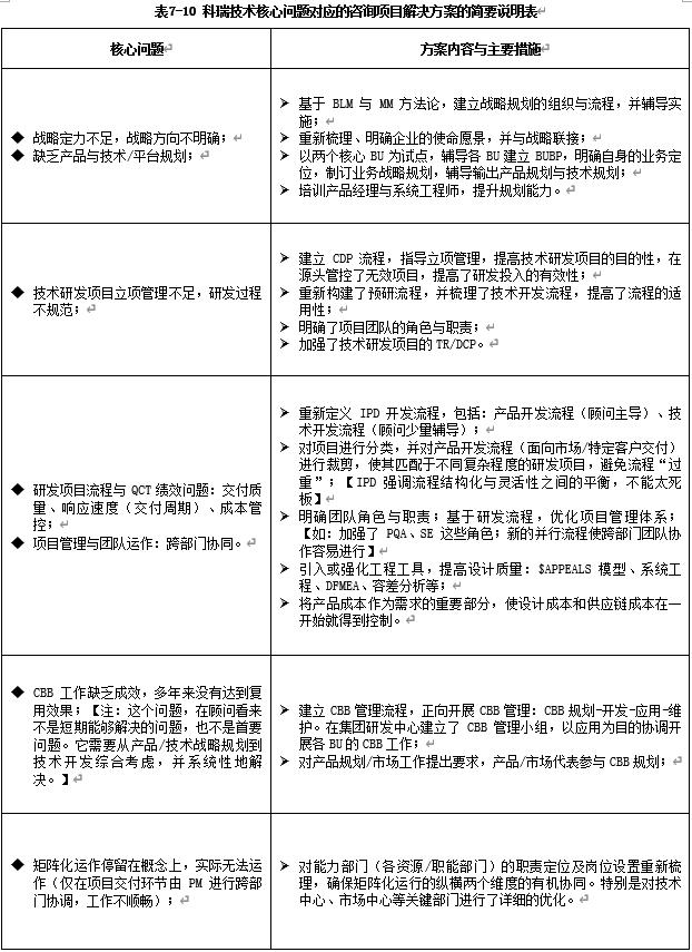
2.1战略规划
没有明确的战略方向与业务策略,没有形成系统的研发战略和产品规划、技术/平台规划;
(1)现有集团战略规划共识性和完整性不够,对公司和业务单位的指导性不强
数据和信息缺乏综合整理与分析,市场洞察不足;
集团层面的市场分析/洞察与业务层面的市场分析/洞察协同不足;
业务战略与产品规划、技术战略及规划的关系不明确,缺乏具体的产品规划、技术/平台规划来落地;
“使命与愿景”还有待探讨。
(2)战略规划的流程/方法没有形成,认识不统一
主要依靠开会与整理的方式,缺乏对战略进行系统性、专业化的设计;
对于战略规划过程,总体上缺乏有共识的、系统的方法论。
(3)战略管理(包括规划与执行)的组织体系还需要进一步明确
目前由SIO(战略与情报办公室)协调战略规划工作,但没有建立常态化的战略规划团队,角色与职责不够明确;
战略管理的层次、集团与分子公司/BU的衔接关系缺乏组织保障。
2.2需求管理
公司和BU组织层面的需求管理很薄弱,项目层面的需求定义不完整;
2.3预研管理
技术预研项目立项管理不足,研发过程不规范;
2.4研发流程
流程定义——未分类、结构化不足;流程执行——不到位,缺乏必要和有效的评审;
2.5项目管理
团队建设与管控不足、协调困难,项目绩效低下——质量下滑、进度与成本需要改善;
2.6组织与HR
部门能力建设不足,矩阵模式效果不佳;项目考核机制存在缺陷;技术任职资格管理标准未建立、晋升不规范;
其它问题,如:CBB管理——尽管董事长强调多年,但收效甚微。
3.实施战略规划将要达到的目的
3.1短期目的
在3月底前完成公司未来三年战略规划编制,满足今年4月年报披露时对公司中长期发展规划的说明,使得投资者对公司未来发展方向有所了解,增强投资信心。
3.2中长期目的
(1)公司SP对公司层面、分子公司/BU层面决策有相对明确的指导意义;
(2)为制定年度业绩目标等工作提供战略依据。
3.3推进IPD目的
(1)通过制订公司和BU战略规划,进一步指导产品规划、技术规划;
(2)推动IPD整个系统的完整实施:SP工作是IPD在公司有效推进的第二阶段的起点。
4.解决方案
汉捷咨询顾问组向科瑞技术提交了详细的调研诊断报告和项目建议方案,并与科瑞技术高层做了汇报讲解和沟通,最终一致同意顾问组提出的总体规划,分步实施的方案,分为两期开展完成IPD研发咨询项目和DSTE战略咨询项目。


5. 实施计划
5.1 IPD研发咨询项目实施计划:
表7-11 IPD研发咨询项目实施计划表

5.2 DSTE战略咨询项目实施计划
表7-12 第一阶段项目计划表

表7-13 第二阶段项目计划表

5.3实施过程
第1期IPD研发咨询项目从2019年4月调研启动到2019年12月开始试运行及推广; 第2期DSTE战略咨询项目从2020年2月启动,到2020年10月开始试运行及推广。
IPD研发咨询项目实施安排(以产品开发试点项目实施为例):
表7-14 IPD研发咨询项目实施安排表

DSTE战略咨询项目实施总体安排:
(1)阶段一、编制科瑞技术战略规划(集团SP)
战略规划方法论培训学习
战略规划信息收集
分析研讨
输出:科瑞技术未来三年战略规(集团SP)
(2)阶段二、体系设计:建立规范的科瑞战略规划体系
制订科瑞技术战略规划流程
设计科瑞技术战略规划组织与团队
(3)阶段二、体系试点推行
在科瑞技术层面+2个试点BU推行
输出1:科瑞技术战略规划优化版(集团SP)
输出2:业务单元战略规划(2个试点BU,BU-SP)

图7-50 高层调研访谈总结

图7-51 集团战略规划报告

图7-52 战略规划(SP)流程图

图7-53 战略规划全程辅导
6.总结与效果
6.1 IPD研发咨询项目给科瑞技术带来的明显效果:
IPD研发项目(包括订单交付项目)流程运行及团队工作有效开展,交付质量明显提升,CBB工作有序开展。
6.1.1新产品开发的前端工作和项目组织能力显著提升。
重新定义系统工程师职责,导入系统工程流程和各项辅助设计工具,新产品前端的需求分析显著加强,重新定义产品架构,建立起真正的系统设计体系,后续机电软各模块开发真正做到了并行;
通过内部导入培训和试点,培养了一批熟悉系统工程的系统工程师和资深专业工程师;
IPD试点过程中,新能源EV叠片机项目严格遵循IPD流程,切实执行系统工程活动,产品质量显著提升,并作为科瑞技术唯一产品入围2021年高工全球奖年度创新产品。
6.1.2实现了端到端的新产品开发项目管理,跨部门团队运作效率大幅提升。
通过结构化的开发流程,PDT经理实现了端到端的新产品开发项目管理,特别是计划管理,从原来的重在交付管理实现了端到端、尤其是对前端研发过程的管理;
跨部门的PDT运作已经形成习惯,营销体系的协同模式也得到验证。
6.1.3预研管理体系得到有效验证,技术中心已经全面推行IPD体系。
6.1.4 CBB工作找到了方向,在产品化项目及迭代开发项目中开始体现效果。
6.2 DSTE战略咨询项目给科瑞技术带来的明显效果:
6.2.1建立战略管理组织与流程,统一了业务目标与方向以及投资判断标准
建立各层级的战略管理流程体系,各个分公司按照统一的规划流程运作,明确了业务目标与方向,使主动开展产品/技术研发项目有了可能(这是产品化转型的基础),特别是新能源BU(目前成立了子公司)的业务取得了新的突破,产品化成效初步显现;
组建IPMT/PMT例行运作,负责制订并定期对业务计划及产品战略进行审视,并为产品经理团队指明了策略方向,提高了市场团队主动销售的能力。
6.2.2基本形成了共同的战略及运作理念,使执行更顺畅
根据战略,以市场为导向,立项和开发过程决策综合考虑战略、市场和财务要素,从源头把控;
各层级从上到下,从意识到行为,跨部门间的协同明显增强了。
6.2.3各业务单位主动发现机会,设立挑战性目标,提升战略水平
各业务负责人战略意识明显提升,战略逻辑更清楚了
原来公司每年基本上给业务单位下达增长15%-20%左右的要求,业务单位负责人还经常觉得压力大。现在业务单位通过市场洞察,寻找机会,纷纷提出50%左右的增长目标
6.2.4各业务单位共15项业务,每项业务均由顾问组进行多轮战略辅导
经过辅导,各业务团队切实掌握了各种战略规划方法及工具
经过市场洞察与机会分析,找到了很多战略机会点,并提出了针对性的市场与竞争策略
明确了产品线业务设计、细分市场与目标市场、目标市场业务计划等核心战略内容
6.2.5形成了系统性、可操作的公司战略规划、业务单位、功能领域战略规划
按照“战略金字塔”三个层次,形成了完整的公司战略、业务战略、功能领域战略规划
经过上下结合,按流程和模板指导运行和研讨,达成了高度的战略共识
汉捷咨询与科瑞技术前二期咨询项目的良好合作,受到客户高度赞赏,2023年4月28日,在深圳科瑞技术股份有限公司崭新的总部大厦,科瑞技术&汉捷咨询“iDSTE战略软件系统实施项目”启动会隆重举行!标志着双方开启了第三期项目合作的新序幕。相信在双方的共同的努力下,将为科瑞技术打造卓越的经营管理体系,行稳致远,成就下一个智造典范。
7.其他
2021年9月6日,深圳市战略性新兴产业发展促进会联合深圳报业集团·深圳商报等单位开展的2021年粤港澳大湾区战略性新兴产业的评选中,科瑞技术荣登“领航企业50强”。
来自科瑞技术官网&深圳商报https://www.colibri.com.cn/news/240.html
科瑞新能源应用IPD(集成产品开发)管理模式,结合锂电行业工艺发展,围绕高速切片叠片一体机,方形和软包电池装配整线,全形态锂电池化成分容设备等持续进行技术投入和技术迭代,成为相关产品的领先供应商。

来自科瑞技术官网:https://www.colibri.com.cn/news/421.html
图7-54 科瑞技术官网
7.关于汉捷
汉捷咨询——IPD咨询的开创者与引领者,落地式DSTE解决方案开创者,落地式LTC咨询开创者,21年来40+专业顾问的咨询及培训实践,为350+客户提供了700+成功咨询项目,12000+客户提供了培训服务。汉捷始终以【帮助企业实现卓越,成就伟大】为使命,【成为管理咨询与数字化解决方案的国际先锋机构】为愿景,帮助企业打造卓越的经营管理体系,助力企业做好5件事:
(1)抓好战略引领与战略执行,实施DSTE解决方案;
(2)抓好产品经营,实施IPD研发与产品管理解决方案;
(3)抓好客户经营,实施LTC/MTL营销管理解决方案;
(4)抓好人才经营,实施组织及人力资源管理解决方案;
(5)抓好管理变革,实施BT&IT业务变革及IT/数字化转型解决方案;
选择汉捷,选择最佳管理实践,选择最强落地解决方案!

图7-55 汉捷经营管理解决方案图

图7-56 汉捷经营管理体系图

深圳市管理咨询行业协会