五、谁在阻碍新营销组织变革

既然传统营销组织有诸多的弊端,新营销组织有众多的利处,为何还是有不少企业在运用传统营销组织,而不愿或没有采取新营销组织呢?这除了跟一些企业的高层不思进取、营销组织观点落后相关之外,更大的原因是公司有人在阻碍着新营销组织的变革。那究竟是谁在阻碍新营销组织变革呢?

咨询师的心声

张先生是一位企业管理咨询师,他从业多年,在业界也小有名气,策划过很多成功案例,当然也曾经遇到过不少麻烦,他道出了一些他多年来的感受。

张先生认为,为了适应市场环境的变化和企业自身发展的要求,当前营销组织变革已呈不可逆之势,同时有不少企业也正在做这方面的努力。但是超过半数的组织变革却是以失败而告终。主要原因是什么呢?既然公司高层有这种动力或是意愿去推行营销组织的变革,为何多数还会失败呢?

最后,张先生道出了原委。他认为主要原因并不是员工能力不够或企业资源不足,而是组织变革遭到抵制或抗拒。同时这位资深咨询师也认为,对营销组织变革力量的抵制是不可避免的,但只要管理得当,就可以解除抵制变革的阻力,从而保证变革的成功。

在国内70%的组织变革以失败告终。看了这位咨询师的心声,相信你对营销组织变革受到阻碍已经有了一些自己的看法。那么,究竟是谁在阻碍营销组织的变革呢?

他们为何又要阻碍变革呢?这一切都是为什么呢?

九年来,我们一直没有放弃对此问题的探索,经过这些年的实战经验和自身的体会,我们总结出了营销组织变革遭遇抵制的原因有三点,那就是:

(一) 正式组织因素

在营销组织变革中,组织惰性是形成变革阻力主要的因素。造成这种惰性的因素较多,例如,组织内部体制不顺、决策程序不良、职能焦点狭窄、层级结构和文化陈旧等,都会使组织产生惰性,失去创新的意愿。

(二) 非正式组织因素 ( 群体因素 )

组织变革的阻力还会来自非正式组织(群体)方面,研究表明,对组织变革形成阻力的群体因素主要有全体员工的习惯和非常团结的小团体等。说到这个,不得不让我想起了丽嘉卡尔顿酒店曾经进行的组织变革遇到的情况。

丽嘉卡尔顿酒店的组织变革  

丽嘉卡尔顿酒店是全球知名的豪华酒店,在世界拥有30余家高档酒店,以优质的服务著称于世,著名的美孚石油公司将其作为提供温馨服务的榜样。丽嘉卡尔顿酒店的经营理念是用持续创新保证“卓越服务”承诺的实现和提升。20世纪90年代初,公司因为创新的贫乏感到危机四伏,正如总裁舒尔茨所说,“如果认为保持现状就可以,那简直是太荒唐了!任何一个公司都有可能比我们做得好。要是跟不上别人的发展,那我们很可能是被吞并。”于是变革毋庸置疑。

一场组织变革不声不响地开始了,这个变革以丽嘉泰森角宾馆为试点。泰森角宾馆就在华盛顿特区的近郊,1993年4月的一个早晨,这里的员工突然获得一个通知:“我们正在进行一项新的试验,需要每位员工的参与与支持。从明天开始,我们这里不再有经理,只有团队。你不再有上级。”大家不敢相信这是真的,互感疑惑。但没错,这是事实。公司已经成立了不同的团队,每个人所属的团队已经在通知里说得清清楚楚。这些五花八门的团队包括抵达前团队、抵达—离开团队、停留团队、烹饪团队、宴会团队、饭店服务团队、晚餐服务团队、操作支持团队、指导团队等。大家不知所措地忙碌开来,抵触情绪非常明显,但是泰森角宾馆负责人还是强制贯彻。

这场失败的变革令人震惊。这里的每个团队成员都摸不着头脑,不知道谁应该对什么负责,各自努力的方向也互不相同。员工私下相互打听,想知道公司这样做是要干什么。他们在不停地抱怨:“团队太庞大,从来都没有人清晰地对团队目标做个解释,责任的问题也没有说明。没有上级,那谁来负责?”在此后的三个月里,前台人员的流动率是100%,门童服务人员的流动率是20%,服务变得非常糟糕。

  

(三) 来自个体对变革的阻力

曾经有一家省级的牛奶公司想发展成为全国性的牛奶公司,按照其实力,已经初步具备发展成为全国品牌的力量,可是它却面临诸多困难。其中,营销组织变革的难度是比较大的,而这个难度很大部分就来自企业中个体对变革的抵制。

公司一公布这项计划,公司的员工就开始显露出反对这项计划的趋势。如,他们抱怨不了解其他省市市场情况,担心自己的地位受到威胁,有的认为对竞争对手不了解,有可能会使公司营利现状受到损害,从而影响到自己的利益,有的员工情绪低落,工作态度变得不积极,甚至有的员工开始要挟辞职。

为何这个公司的员工会抵制公司的变革呢?这究竟是为什么呢?个体抵制变革的原因有很多,如图8-15所示。

图8-15个体抵制变革的原因

我们知道,公司组织变革的实施最终总是通过公司中的个体来完成的,他们对待组织变革的态度与其个性有十分密切的关系。那些因循守旧、心胸狭窄、崇尚稳定的员工对变革的容忍度较低,变革的抵触情绪较大。除此之外,由于变革会打破现状,破坏已有的均衡,必然会损害一部分人的既得利益,变革也必然遭到他们的抵制。

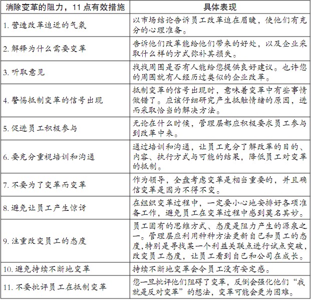
那么,员工是不是一定会抵制企业的组织变革呢?企业管理者又是不是永远都得强迫抵制变革的员工硬吞下这颗他们自认为的“苦果”呢?绝对不是。结合笔者多年来在为众多企业实施变革的实战经验,坚决认为,人们对组织变革的抵制并没有顽固到这等地步,绝大多数抵制现象其实并非不可避免,可以通过一定的措施来解决(如表8-2所示)。

表8-2消除变革阻力的11个有效措施

(四) 我们在实施组织变革时,也要适时地为变革创造动力,那么我们如何为变革的进程创造动力

图8-16企业组织变革的动力因素

从图8-16中我们可以看出,企业组织变革的动力因素主要是受企业内部的战略影响,这也和组织的终极目标有关——实现企业的经营战略。作为组织结构设计来讲主要受到组织的规模、文化,以及组织所采用的产品技术和管理技术等的影响;而组织运行设计则是在结构设计的基础上,对组织的权责、控制、业绩评估,以及在流程基础上形成的运作规范的设计,企业组织的变革通过加强企业内部的沟通,加强基础建设,加强流程建设,高效的人力资源培养能够为领导进行高层组织决策与基层执行组织变革减轻很多负担。