当前经济社会,能逐步发展壮大的企业其实都是通过建立二元性组织,积极地参与成熟市场和新兴市场上的竞争,并建立了相应的竞争优势。但成熟市场和新兴市场是个相对概念,今天的新兴市场可能就是明天的成熟市场,只是有时候外部的变化是缓慢的,有时候却是剧烈和迅速的。
当外部环境变化不大且企业过往的执行措施较好地实现了战略目标时,这时候复制过往的成功经验(产品、商业模式、组织结构、业务流程、氛围及文化),让组织带着惯性往前冲是最佳的经营管理方式,复制的力量往往令企业迅速做大、做强。
当外部环境发生了很大的变化,尤其是重大技术变革,或者国际国内政治经济环境的巨变,过往的组织惯性对企业往往意味着灾难。此时,不仅要进行战略层面的创新,还要及时审视并诊断关键任务、组织结构、业务流程、管理机制、绩效模式、人才选拔使用、氛围及文化各要素之间是否保持一致性,并进行积极的调整,以管理组织惯性。
我们通过一个真实的案例来介绍如何管理组织惯性。T公司是主板上市的高新科技公司,2013年至2017年期间业绩高歌猛进,每年保持35%的营业收入增长率。可从2018年开始,企业营业收入不仅没有增长,反而快速下降。2019年该公司董事长聘请我们提供管理咨询服务。通过调研,我们了解到T公司5年战略规划(2016年至2023年)的核心内容是:每年营业收入增长率不低于30%,销售收入不低于100万元/人,新产品销售计划完成率不低于70%。
在5年战略规划下,公司对于2018年的经营目标也做出了如下的要求:
(1)年度营业收入6.8亿元,净利润1.25亿元。
(2)XX系列产品营业收入4.6亿元,毛利率45%。(注:XX系列是当前最重要的现金牛产品,已在市场上销售8年以上)
(3)YY系列产品营业收入1亿元,市场占有率15%以上。(注:YY系列是公司寄以厚望的新产品,2016年上市,2017年取得了3 300万元的销售收入。)
(4)ZZ系列产品营业收入500万元,成功进入公安和银行系统。(注:ZZ系列是全新产品,已研发两年,计划2018年3月上市。这是公司首款AI类新产品。)
(5)DD系列产品营业收入1 200万元。(注:DD系列原来是公司最赚钱的老产品,已上市销售了16年,但从2017年始DD类产品就处于亏损边缘,计划于2020年退市。)
首先,我们通过产品矩阵工具,将T公司的产品大类做了分类,如图5-10所示。

图5-10 T公司产品矩阵
然后,我们根据掌握的相关信息,将T公司2018年经营目标初步分解为关键任务,见表5-11。

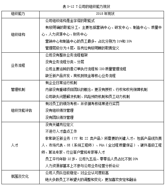
识别出T公司2018年的关键任务后,接下来我们对T公司的组织能力现状进行了摸底调查,见表5-12。

在2018年,除了现金牛XX老产品较好地完成了目标(销售目标完成率96%),原计划成为公司明星产品的YY,销售目标完成率仅为30%。新产品ZZ销售收入为0,也未完成目标。而本应淘汰的瘦狗类产品DD,却销售了700万元(原计划销售100万元)。
相比我们见过的一些企业,T公司战略规划质量是不错的,比如做什么不做什么,什么产品做大什么产品做优,放弃什么产品,都有着清晰明确的定义。但2018年的业绩差强人意,在战略方向不存在大问题前提下,一定是执行力出了问题。
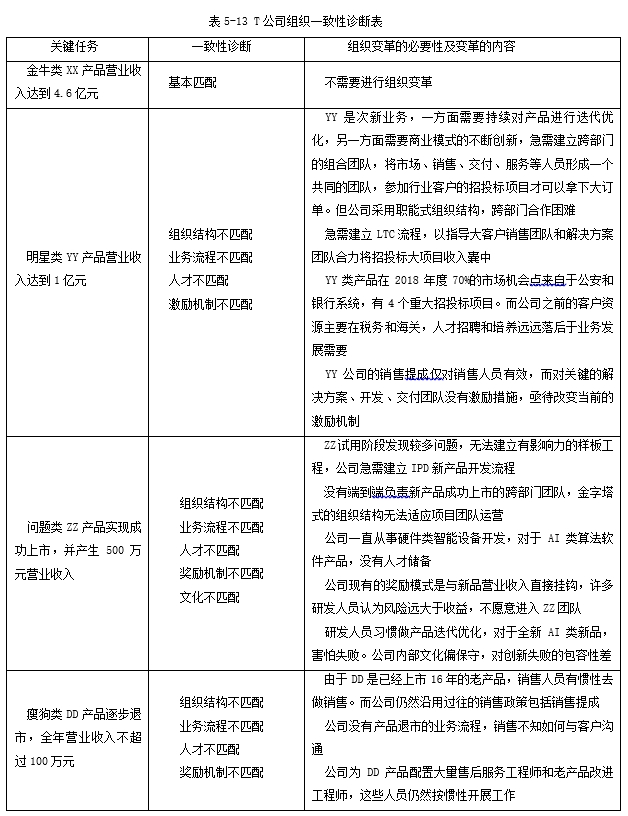
利用一致性模型,咨询顾问带领T公司管理层进行了管理诊断,识别出一些典型问题点,见表5-13。

纵观T公司,之所以2013年至2017年业绩长虹,是因为正好赶上了XX类产品如日中天的好时机。可时过境迁,当2018年市场对XX产品需求下降时,无论是核心业务的XX产品,还是成长业务和新兴业务的YY产品和ZZ产品,整个组织是一套人马按照整齐划一的管理模式,带着过往经营XX产品的巨大组织惯性往前走。
T公司是一家非常典型的,需要同时在成熟市场和新兴市场中进行竞争的企业。可公司并没有识别出这两类市场的不同,仍然沿用适合于成熟市场的组织惯性去面对新兴市场的竞争,是导致次新产品YY、新产品ZZ失败的主要原因。如果公司能够在2018年,或者更早的前两年根据新兴市场业务发展的需求,主动进行组织结构、业务流程、管理机制、人才、氛围及文化的调整,就能实现组织能力与战略的适配。
企业当下正在运行的正式组织恰恰是上一个战略周期的产物,而正式组织非常类似一个球体,质量越大的物体惯性越大。有时候我们需要这种惯性,有时候却要阻止惯性过大并适度调整。理解了这段话,就理解了BLM中执行力的真谛。

牛俊伟