回顾华为的战略演进历程,华为每一次重大战略选择都极具洞察力和前瞻性,几乎都踩中了ICT产业发展的上行周期。如图2-29所示。
图2-29 中国ICT产业周期与华为战略演进
华为在交换机市场的启动期进入了行业,在爆发期完成了商品化;交换机行业市场放缓、饱和时,华为开始向移动网络设备、数据网络设备转型,赶上了移动网络和数据网络发展的大潮,同时为日后的3G设备奠定了基础。2004年被动进入了手机行业,又阴差阳错地让亏损的手机业务活到了2010年。随后,在3G手机高速发展的背景下,逐步看清了手机生态、云联网、云服务、平台应用,以及在其背后的数字化和人工智能的技术价值与商业趋势,以此构建出了涵盖BICODT的华为业务体系。
华为战略演进历程的启示:企业想要基业长青,必须具备跨越周期的能力;形成彼此协同、面向未来的业务结构是跨越产业周期的核心;战略的演进需要企业具备敏锐的产业洞察能力;敢于投入、坚定执行是战略演进取得成功的前提。
正如任正非所言:“华为战略,就是‘傻’。像阿甘一样,目标坚定、专注执着。就是选择,体现为不为短期挣钱机会所左右,不急功近利,不为单一规模成长所动,敢于放弃非常战略机会,敢赌未来。敢赌就是战略眼光,就是聚集于大的战略机会,就集上配置资源强压在关键成功要素上。”
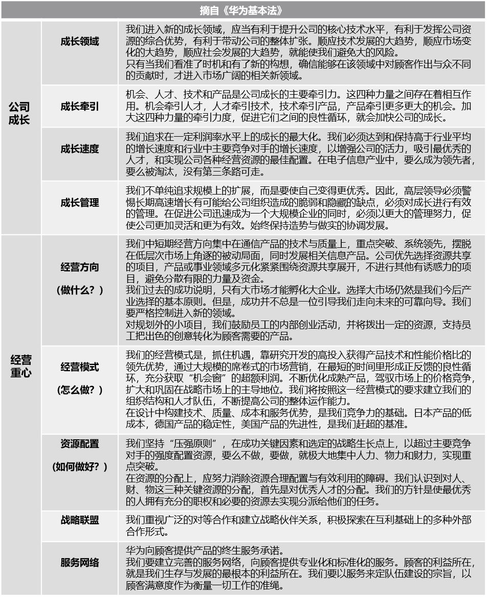
华为战略演进的成功,也可以从1997年《华为基本法》中找到腾飞的起点,华为在《华为基本法》中已经对成长管理和经营重点完成了战略上的系统思考。如表2-7所示。
表2-7 《华为基本法》(选摘)

思考与练习
1.你的企业的愿景和使命是什么?
2.你的企业的战略是什么?
3.你的企业的核心价值观是什么?
4.你的企业处于哪一个发展阶段,在战略、组织和文化上的特征是什么?
5.你的企业的研发、采购、人力资源、财务等部门是如何响应和支持竞争战略的?

不详